GM Service Manual Online
For 1990-2009 cars only
Makes
🢒
Chevrolet
🢒
2001
🢒
S10 Pickup - 2WD
🢒 Automatic Transmission Starting
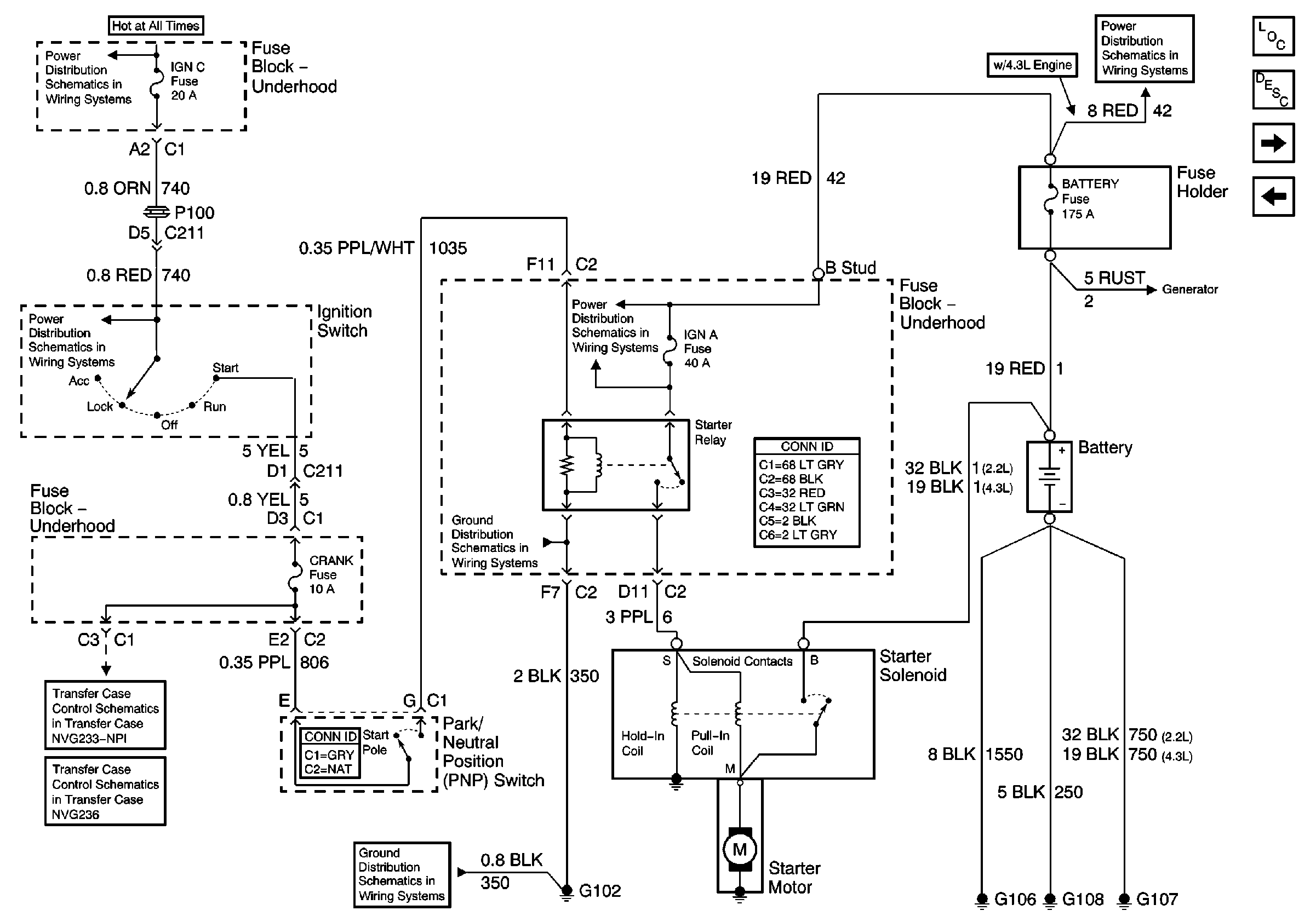
Automatic Transmission Starting
Automatic Transmission Starting
Master Electrical Component List
Charging System Description and Operation
Engine Charging (2.2 L)
Manual Transmission Starting
B+ Bus Bar
Ign RUN and START Bus Bar
Front Axle Indicator Switch and Powertrain Control Module (PCM)
CRANK Fuse, Front Axle Indicator Switch, and Front Axle Vacuum Solenoid
G102 (Except Export)
B+ Bus Bar
B+ Bus Bar
Engine Charging (2.2 L)
G102 (Except Export)