GM Service Manual Online
For 1990-2009 cars only
Makes
🢒
Chevrolet
🢒
1998
🢒
S10 Pickup - 4WD
🢒
Body and Accessories
🢒
Lighting Systems
🢒 Interior Lights Schematics
Figure
1:
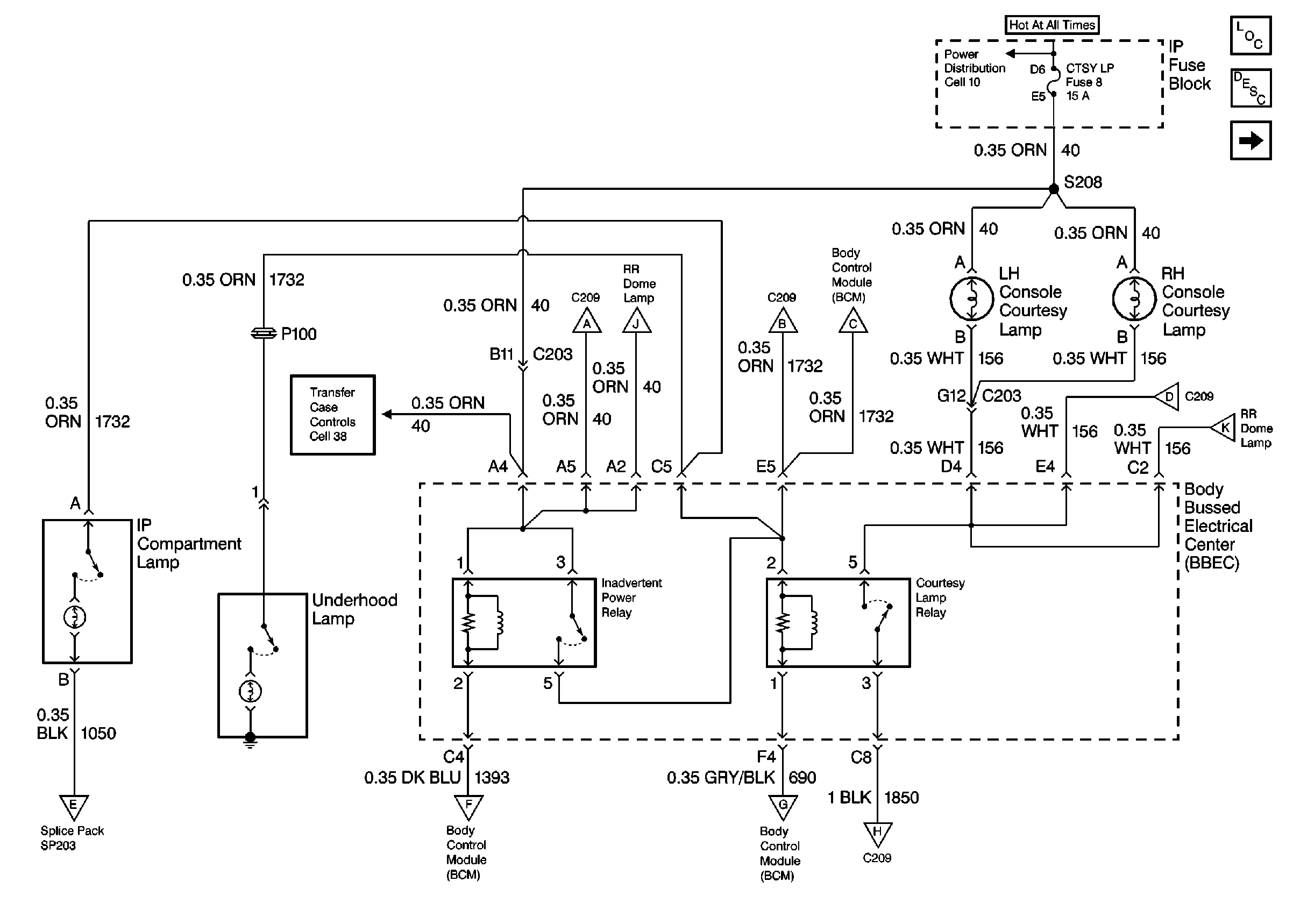
Cell 114: Inadvertant Power Relay and Courtesy Lamp Relay
Lighting Systems Components
Interior Lights Circuit Description
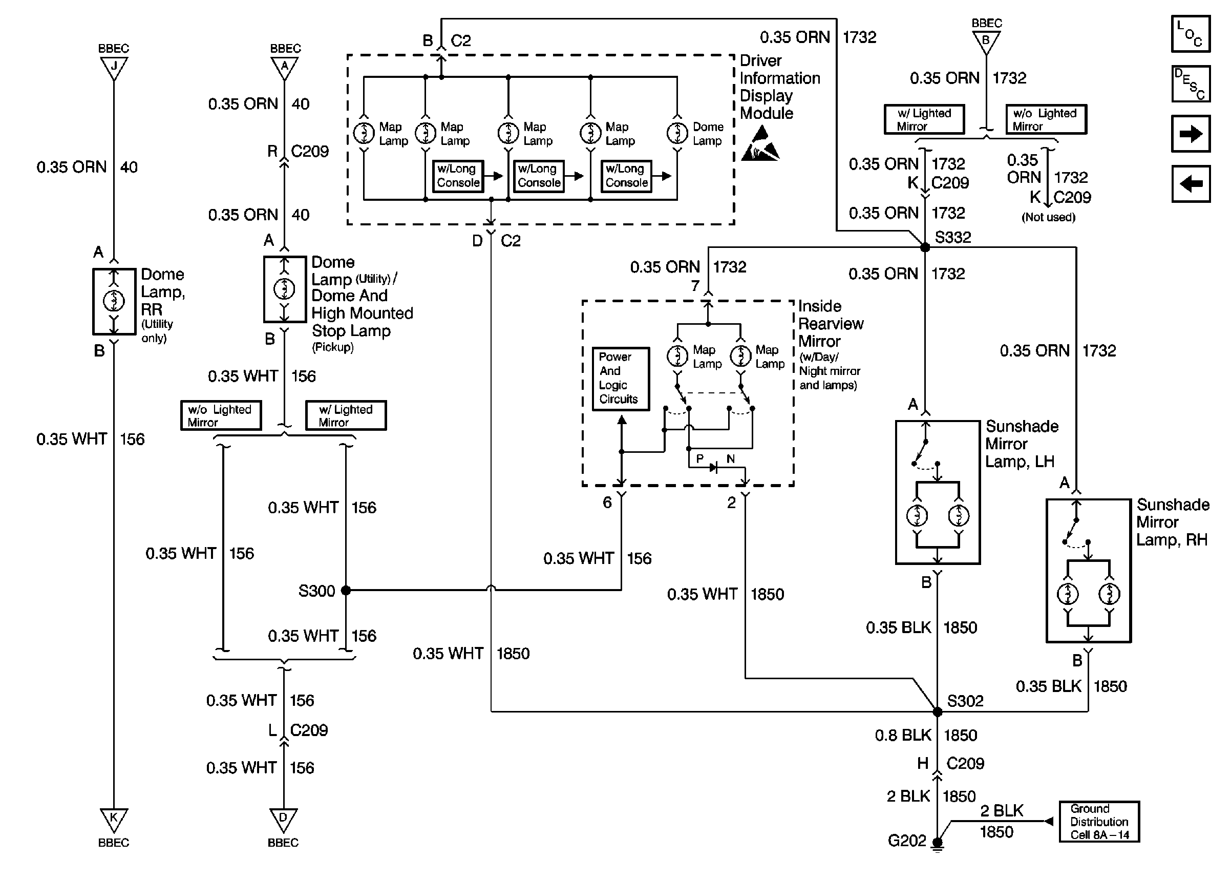
Cell 114: Sunshade Mirror Lamps and Dome Lamp
Cell 114: Sunshade Mirror Lamps and Dome Lamp
Cell 114: Sunshade Mirror Lamps and Dome Lamp
Cell 114: Sunshade Mirror Lamps and Dome Lamp
Cell 114: BCM
Cell 114: Sunshade Mirror Lamps and Dome Lamp
Cell 114: Sunshade Mirror Lamps and Dome Lamp
Cell 114: BCM
Cell 114: BCM
Cell 114: BCM
Cell 114: BCM
Figure
2:
Cell 114: Sunshade Mirror Lamps and Dome Lamp
Lighting Systems Components
Interior Lights Circuit Description
Cell 114: BCM
Cell 114: Inadvertant Power Relay and Courtesy Lamp Relay
Handling ESD Sensitive Parts Notice
Cell 114: Inadvertant Power Relay and Courtesy Lamp Relay
Cell 114: Inadvertant Power Relay and Courtesy Lamp Relay
Cell 114: Inadvertant Power Relay and Courtesy Lamp Relay
Cell 114: Inadvertant Power Relay and Courtesy Lamp Relay
Cell 114: Inadvertant Power Relay and Courtesy Lamp Relay
Ground Distribution Schematics
Figure
3:
Cell 114: BCM
Lighting Systems Components
Interior Lights Circuit Description
Cell 114: Sunshade Mirror Lamps and Dome Lamp
Cell 114: Inadvertant Power Relay and Courtesy Lamp Relay
Cell 114: Inadvertant Power Relay and Courtesy Lamp Relay
Cell 114: Inadvertant Power Relay and Courtesy Lamp Relay
Cell 114: Inadvertant Power Relay and Courtesy Lamp Relay
Cell 114: Inadvertant Power Relay and Courtesy Lamp Relay
Ground Distribution Schematics
Ground Distribution Schematics
Handling ESD Sensitive Parts Notice