GM Service Manual Online
For 1990-2009 cars only
Makes
🢒
Chevrolet
🢒
1999
🢒
S10 Pickup - 4WD
🢒
Body and Accessories
🢒
Seats
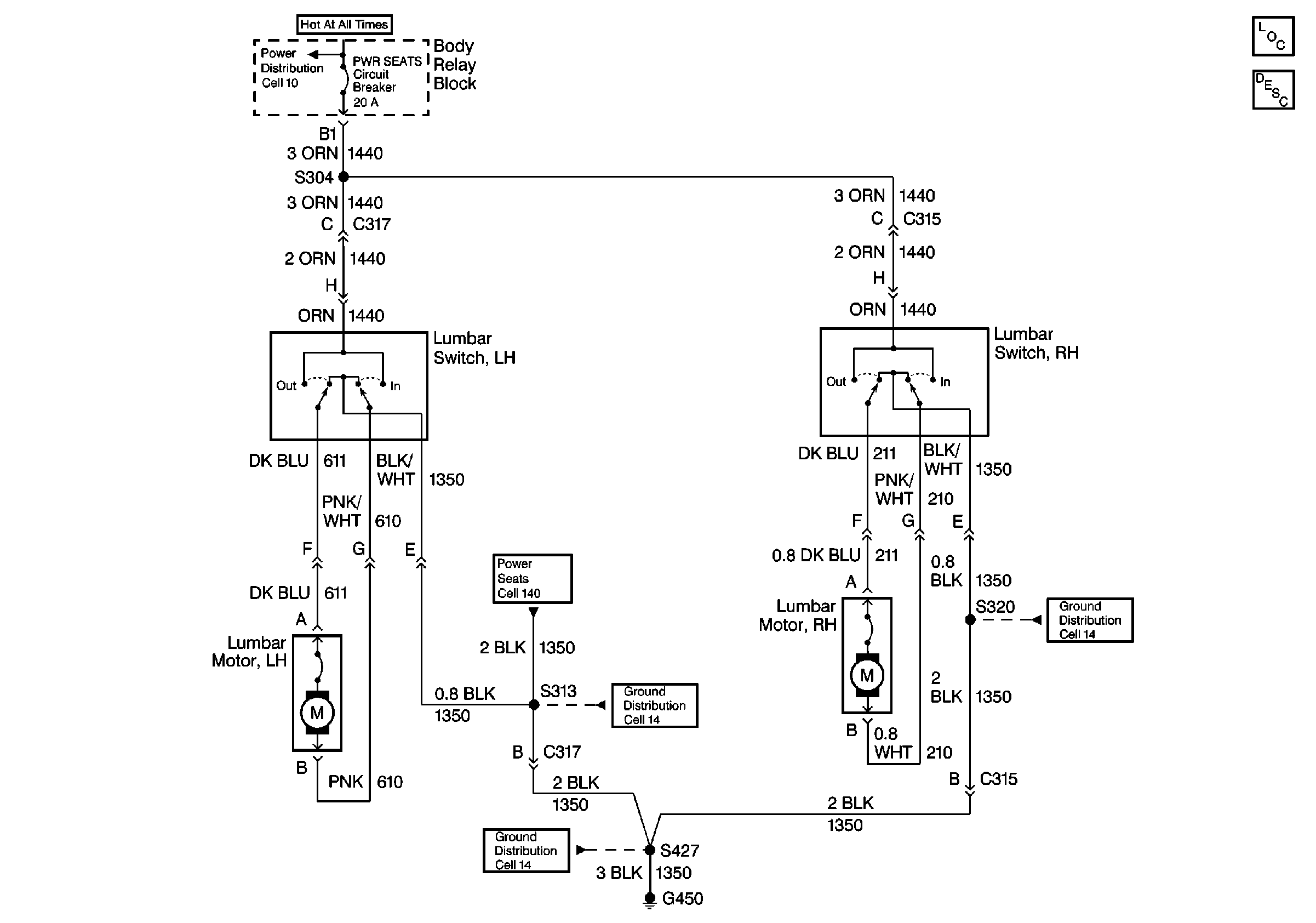
🢒 Lumbar Support Schematics
Cell 142
Cell 10: Power Seats, Power Windows Circuit Breakers and RAP Relays
Power Seat Systems Components
Power Lumbar Circuit Description
Cell 141: Power, Ground, DLC and Power Seat Adjuster Switch
Cell 14: S313 and S419
Cell 14: G420 and G450 (Utility w/ Endgate)
Cell 14: S320 and S420