GM Service Manual Online
For 1990-2009 cars only

Object Number: 1665748  Size: MF
Master Electrical Component List
Automatic Transmission Controls Schematics
OBD II Symbol Description Notice
Control Module References

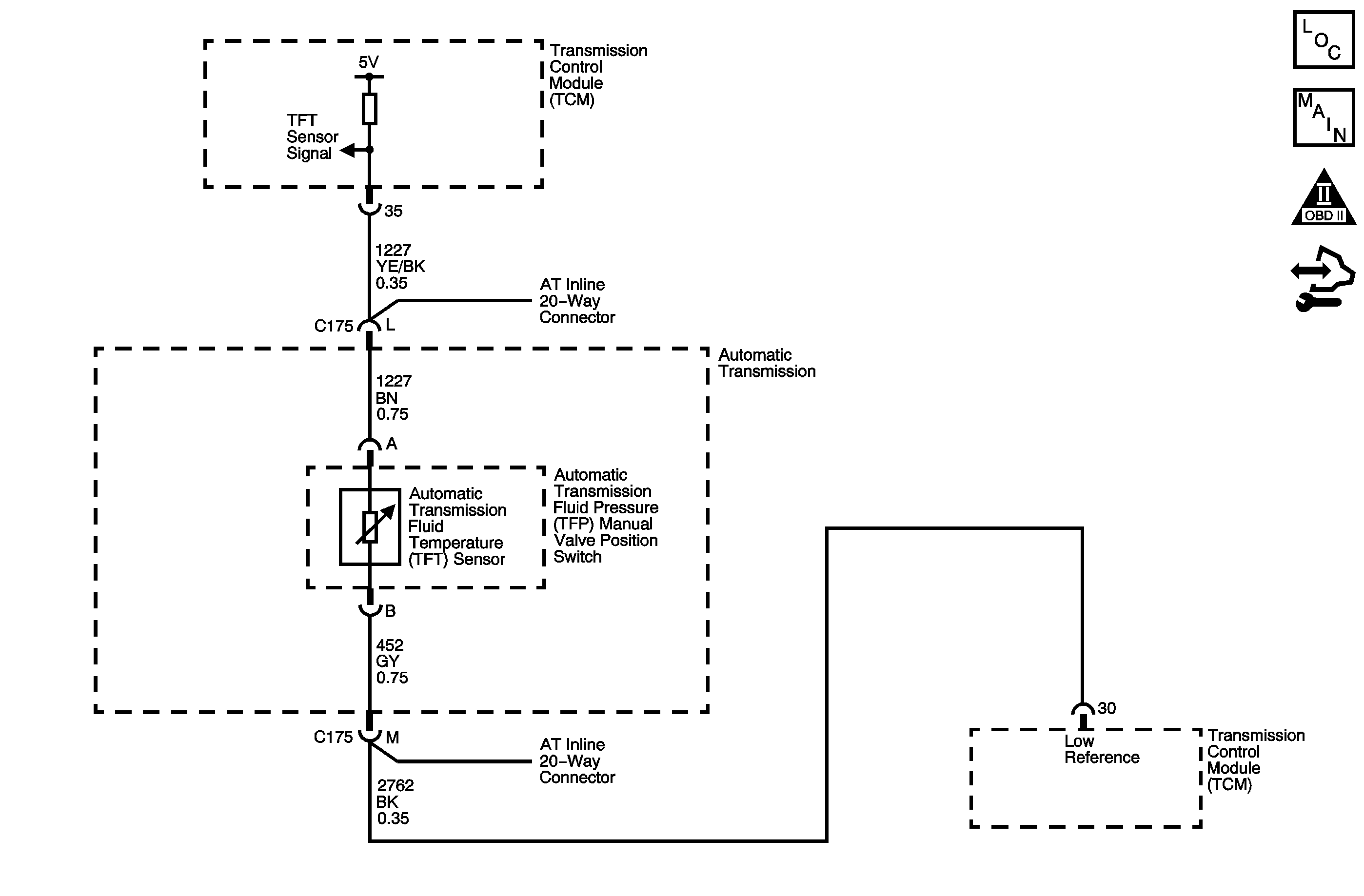
Circuit Description

The automatic transmission fluid temperature (TFT) sensor is part of the automatic transmission fluid pressure (TFP) manual valve position switch. The TFT sensor is a thermistor, or a resistor that changes value when the temperature changes. The sensor has a negative-temperature coefficient. This means that as the temperature increases, the resistance decreases, and as the temperature decreases, the resistance increases. The transmission control module (TCM) supplies a 5-volt reference signal to the sensor and measures the voltage drop in the circuit. When the transmission fluid is cold, the sensor resistance is high and the TCM detects high signal voltage. As the fluid temperature increases, the resistance of the sensor decreases, which lowers the signal voltage.

If the TCM detects a short to ground in the TFT sensor or signal circuit, then DTC P0712 sets. DTC P0712 is a type C DTC.

DTC Descriptor

This diagnostic procedure supports the following DTC:

DTC P0712 Transmission Fluid Temperature (TFT) Sensor Circuit Low Voltage

Conditions for Running the DTC

The engine run time is greater than 5 seconds.

Conditions for Setting the DTC

The TCM detects a transmission fluid temperature of 149°C (300°F) or more for 10 seconds.

Action Taken When the DTC Sets

    • The TCM does not request the engine control module (ECM) to illuminate the malfunction indicator lamp (MIL).
    • The TCM commands elevated line pressure.
    • The TCM freezes transmission adaptive functions.
    • The TCM calculates a default transmission fluid temperature based on engine coolant temperature, intake air temperature and engine run time.
    • The TCM records the operating conditions when the Conditions for Setting the DTC are met. The TCM stores this information as a Failure Record.
    • The TCM stores DTC P0712 in TCM history.

Conditions for Clearing the DTC

    • A scan tool can clear the DTC.
    • The TCM clears the DTC from TCM history if the vehicle completes 40 warm-up cycles without a non-emission-related diagnostic fault occurring.
    • The TCM cancels the DTC default actions when the fault no longer exists and the DTC passes.

Diagnostic Aids

    • The scan tool displays the transmission fluid temperature in degrees. After the transmission is operating, the fluid temperature should rise steadily to a normal operating temperature, then stabilize.
    • Verify the customer's driving habits, trailer towing, etc. Trailer towing should occur in D3.

Test Description

The number below refers to the step number on the diagnostic table.

  1. 3. This step tests the ability of the TCM to detect an open circuit. If the TCM recognizes the open, this eliminates the TCM and the wiring up to the transmission connector. The fault must be internal to the transmission.

DTC P0712

Step

Action

Values

Yes

No

1

Did you perform the Diagnostic System Check - Vehicle?

--

Go to Step 2

Go to Diagnostic System Check - Vehicle

2

  1. Install a scan tool.
  2. Turn ON the ignition, with the engine OFF.
  3. Important: Before clearing the DTC, use the scan tool in order to record the TCM Failure Records. Using the Clear Eng./Trans. DTC Info function erases the Failure Records from the transmission control module (TCM).

  4. Record the Failure Records.
  5. Clear the DTCs.
  6. Select Trans. Fluid Temp. on the scan tool.

Does the scan tool display transmission fluid temperature equal to or greater than the specified value?

149°C (300°F)

Go to Step 3

Go to Testing for Intermittent Conditions and Poor Connections

3

  1. Turn OFF the ignition.
  2. Disconnect the automatic transmission (AT) inline 20-way connector. Additional DTCs may set.
  3. Turn ON the ignition, with the engine OFF.

Does the scan tool display transmission fluid temperature less than or equal to the specified value?

-39°C (-38°F)

Go to Step 5

Go to Step 4

4

Test the transmission fluid temperature (TFT) sensor signal circuit between the AT inline 20-way connector and the TCM for a short to ground.

Refer to Testing for Short to Ground .

Did you find and correct the condition?

--

Go to Step 9

Go to Step 8

5

Test the TFT sensor signal circuit between the AT inline 20-way connector and the TFT sensor for a short to ground.

Refer to Testing for Short to Ground .

Did you find a short to ground condition?

--

Go to Step 6

Go to Step 7

6

Replace the AT internal wiring harness assembly.

Refer to Control Valve Body and Wiring Harness Removal in the 4L60-E section of the Transmission Unit Repair Manual.

Is the action complete?

--

Go to Step 9

--

7

Replace the TFT sensor, this sensor is part of the TFP manual valve position switch.

Refer to Valve Body and Pressure Switch Replacement .

Did you complete the replacement?

--

Go to Step 9

--

8

Replace the TCM.

Refer to Control Module References for replacement, setup, and programming.

Is the action complete?

--

Go to Step 9

--

9

Perform the following procedure in order to verify the repair:

  1. Select DTC.
  2. Select Clear Info.
  3. Start the engine and verify the following conditions:
  4. • The Trans. Fluid Temp. must be between 0-149°C (32-300°F) for 5 minutes.
    • The Trans. Fluid Temp. must change by greater than 5°C (9°F) since engine start-up.
  5. Select Specific DTC.
  6. Enter DTC P0712.

Does the DTC reset?

149°C (300°F)

Go to Step 2

Go to Step 10

10

With the scan tool, observe the stored information, capture info, and DTC Info.

Does the scan tool display any DTCs that you have not diagnosed?

--

Go to Diagnostic Trouble Code (DTC) List - Vehicle

System OK