GM Service Manual Online
For 1990-2009 cars only
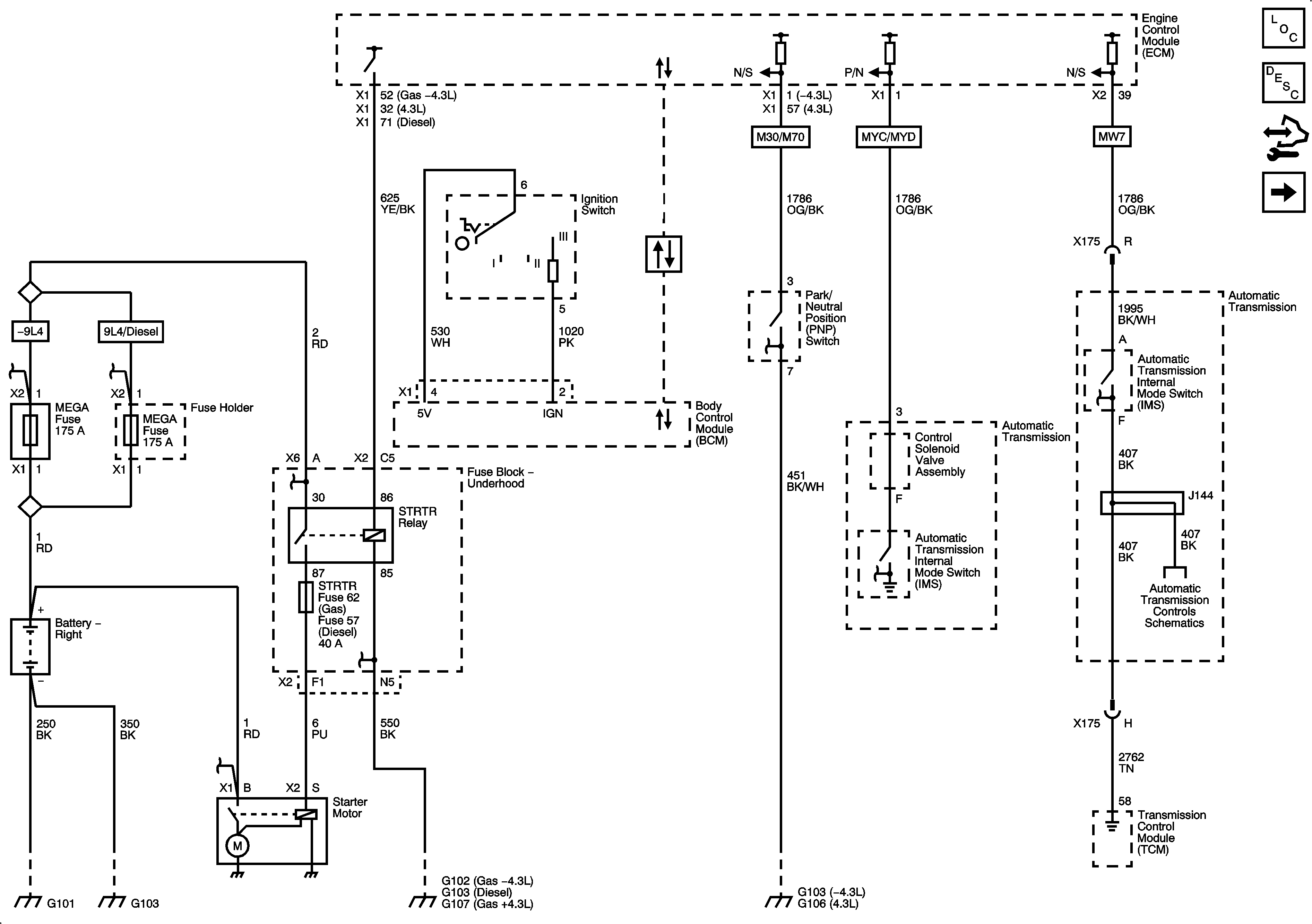
Figure 1:

Starting


Object Number: 1915359  Size: FS
Master Electrical Component List
Starting System Description and Operation
Control Module References
Charging (Gas)
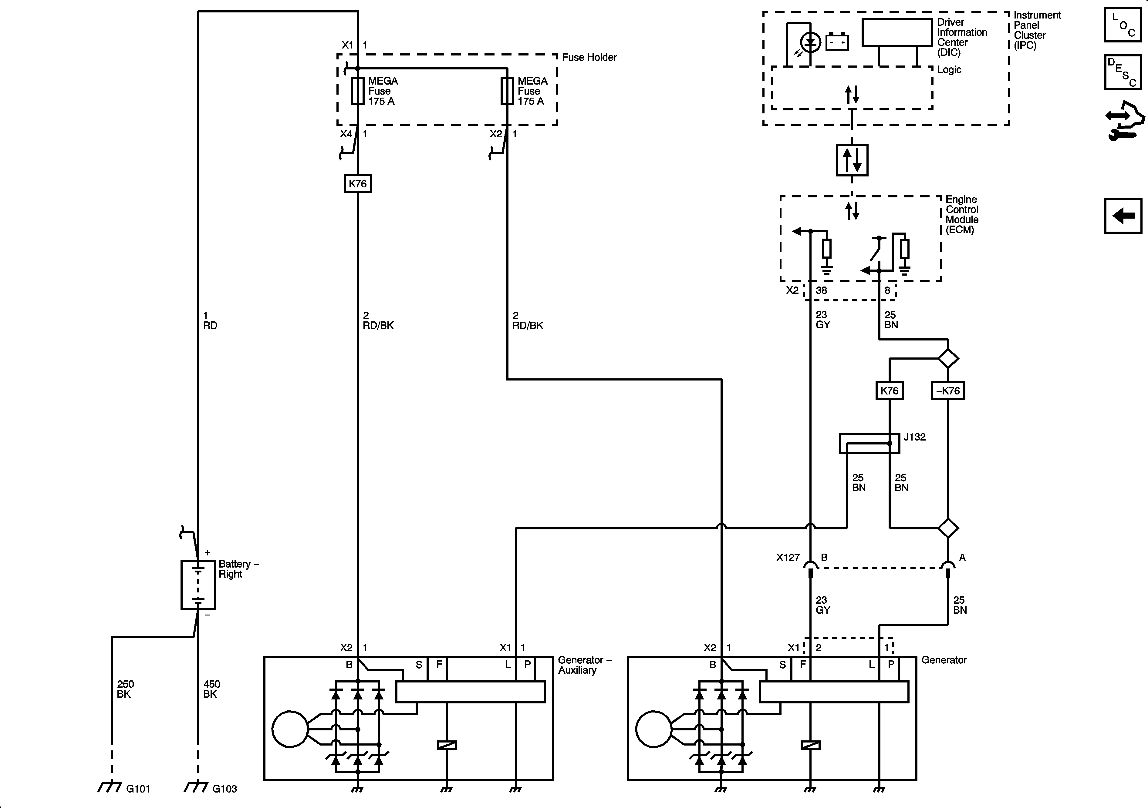
Figure 2:

Charging (Gas)


Object Number: 1915363  Size: FS
Master Electrical Component List
Charging System Description and Operation
Control Module References
Charging (Diesel)
Starting
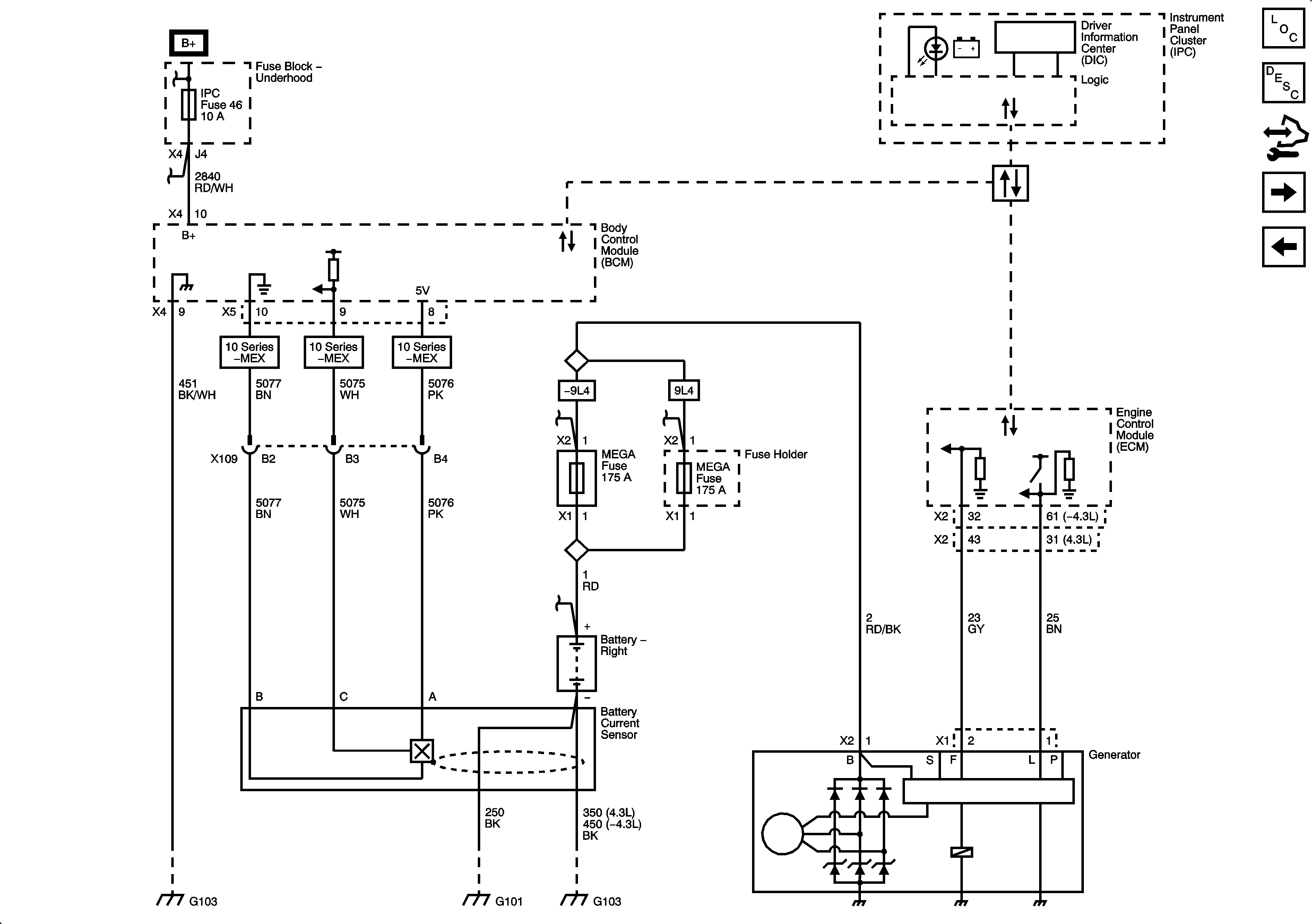
Figure 3:

Charging (Diesel)


Object Number: 1915367  Size: FS
Master Electrical Component List
Charging System Description and Operation
Control Module References
Charging (Gas)