GM Service Manual Online
For 1990-2009 cars only
Makes
🢒
Chevrolet
🢒
2009
🢒
Silverado - 2WD
🢒
Diagnostic Navigation
🢒
Vehicle Diagnostic Information
🢒 Transfer Case Control Schematics
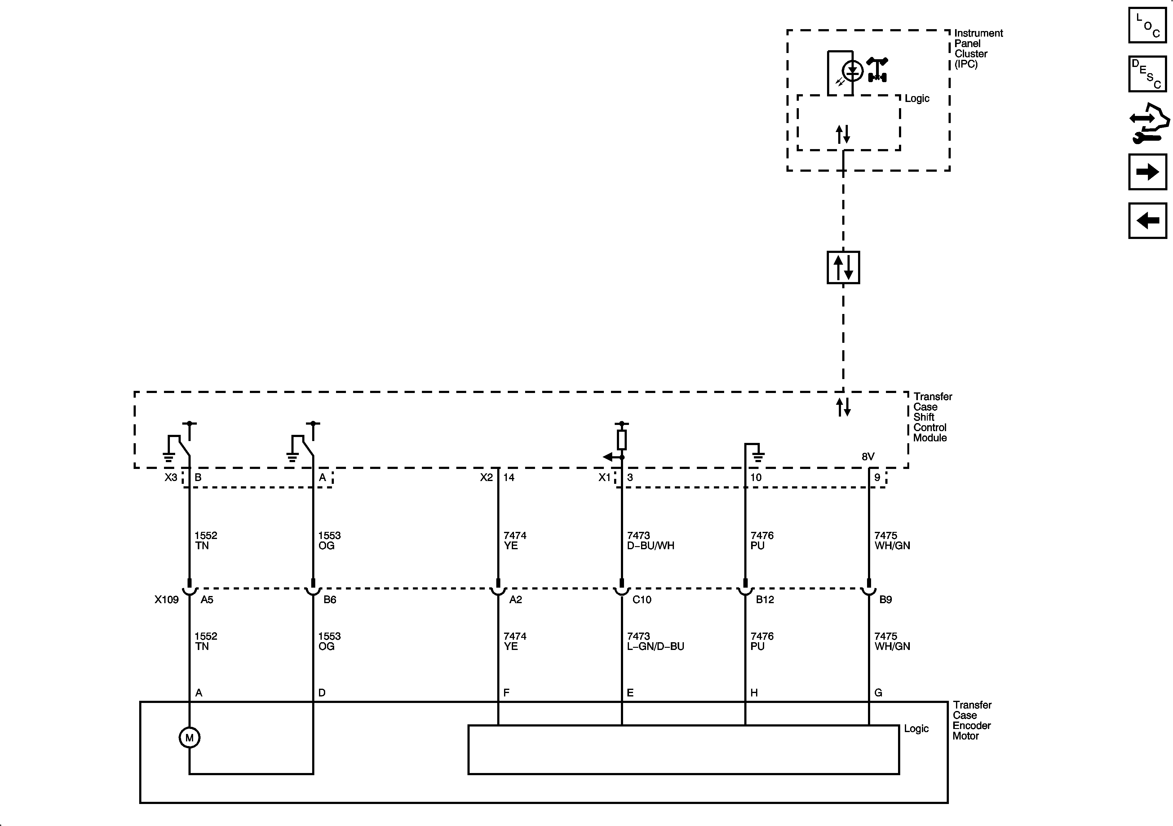
Figure
1:
Power, Ground and Shift Controls
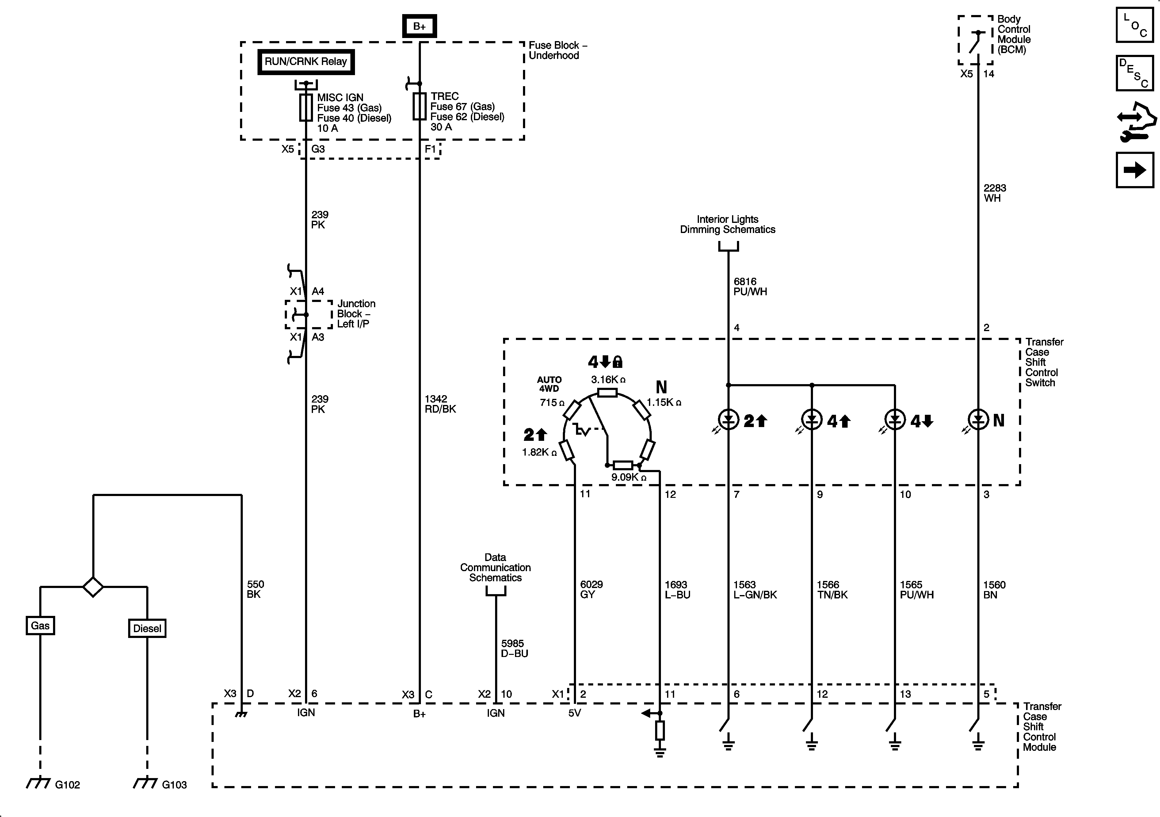
Figure
2:
Transfer Case Controls
Figure
3:
Front Axle Controls