GM Service Manual Online
For 1990-2009 cars only
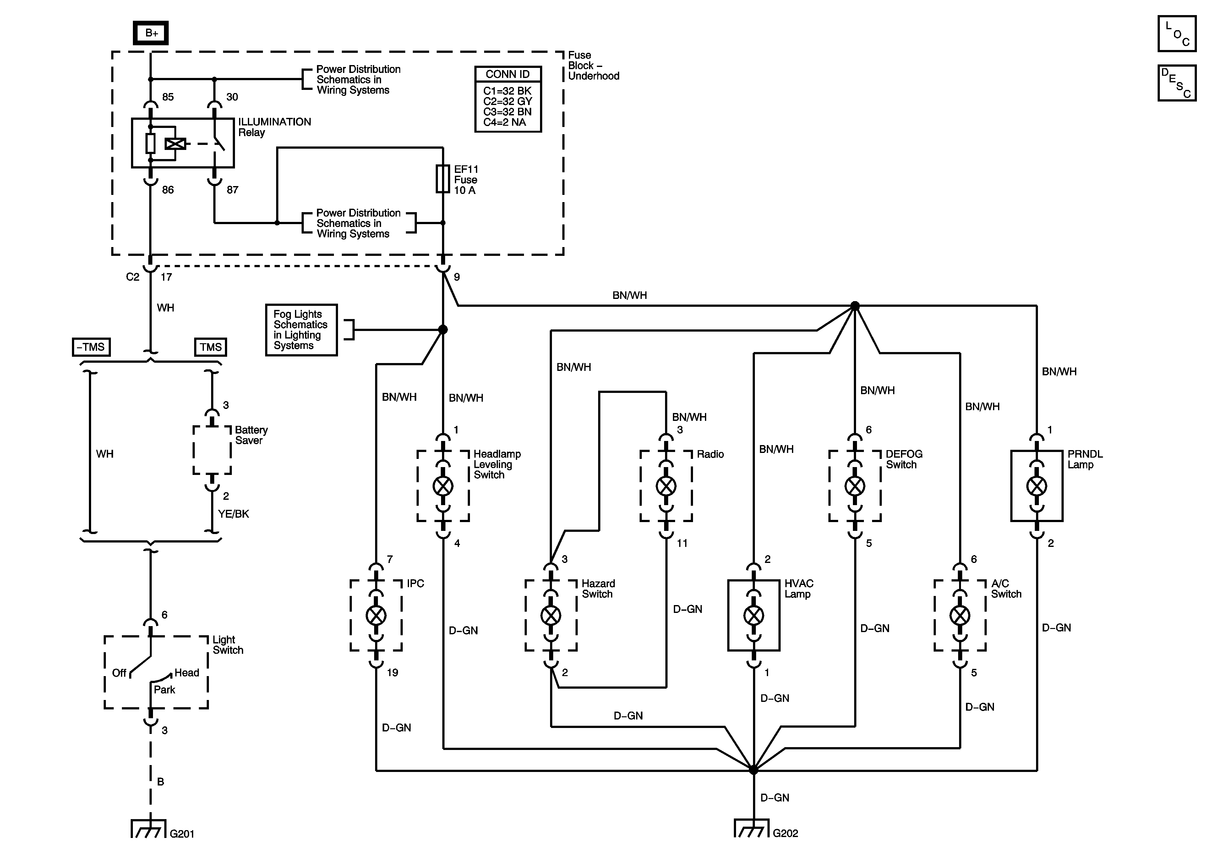
Figure 1:

Courtesy Lamp


Object Number: 1649882  Size: FS
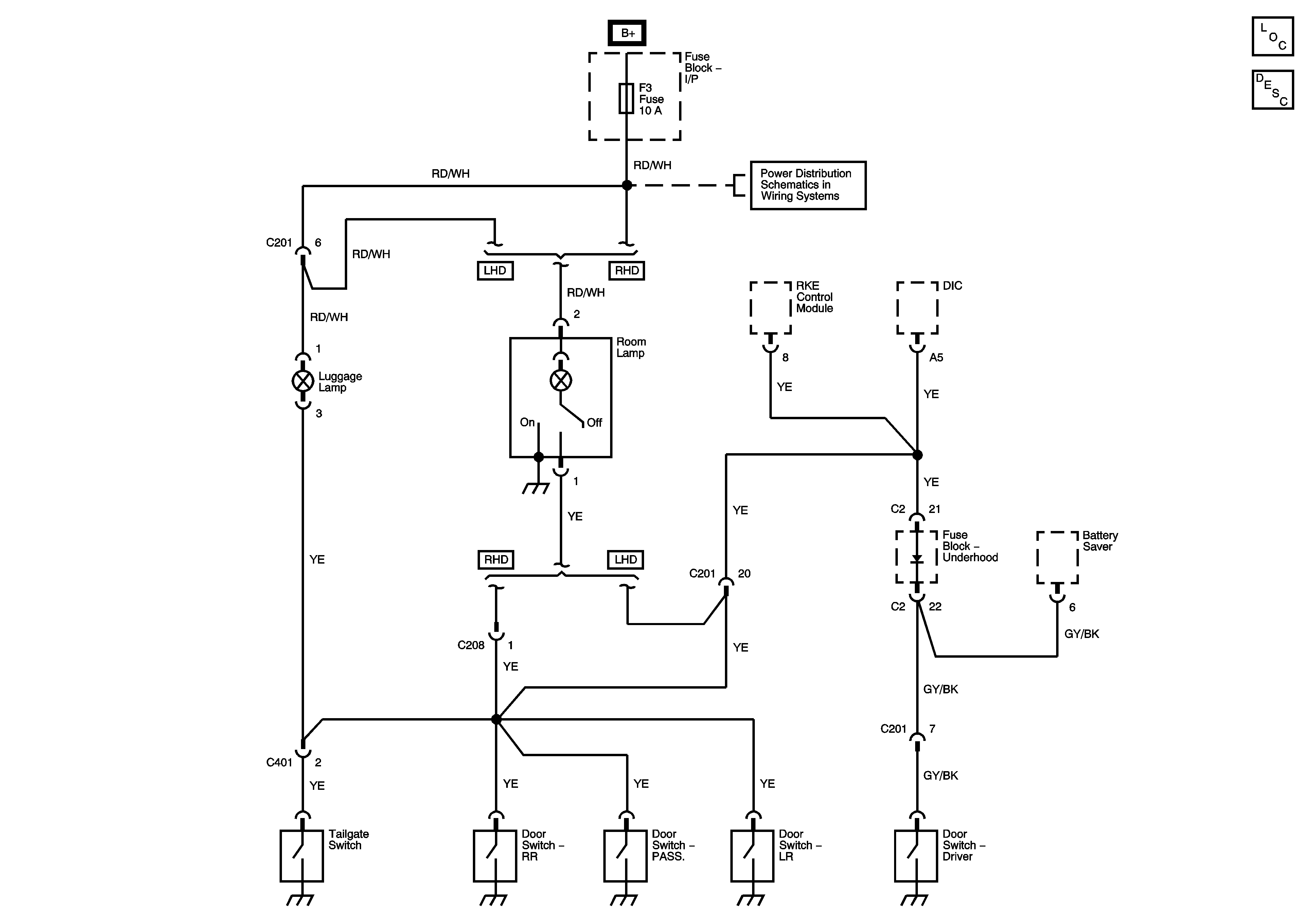
Figure 2:

Illumination LHD


Object Number: 1649884  Size: FS
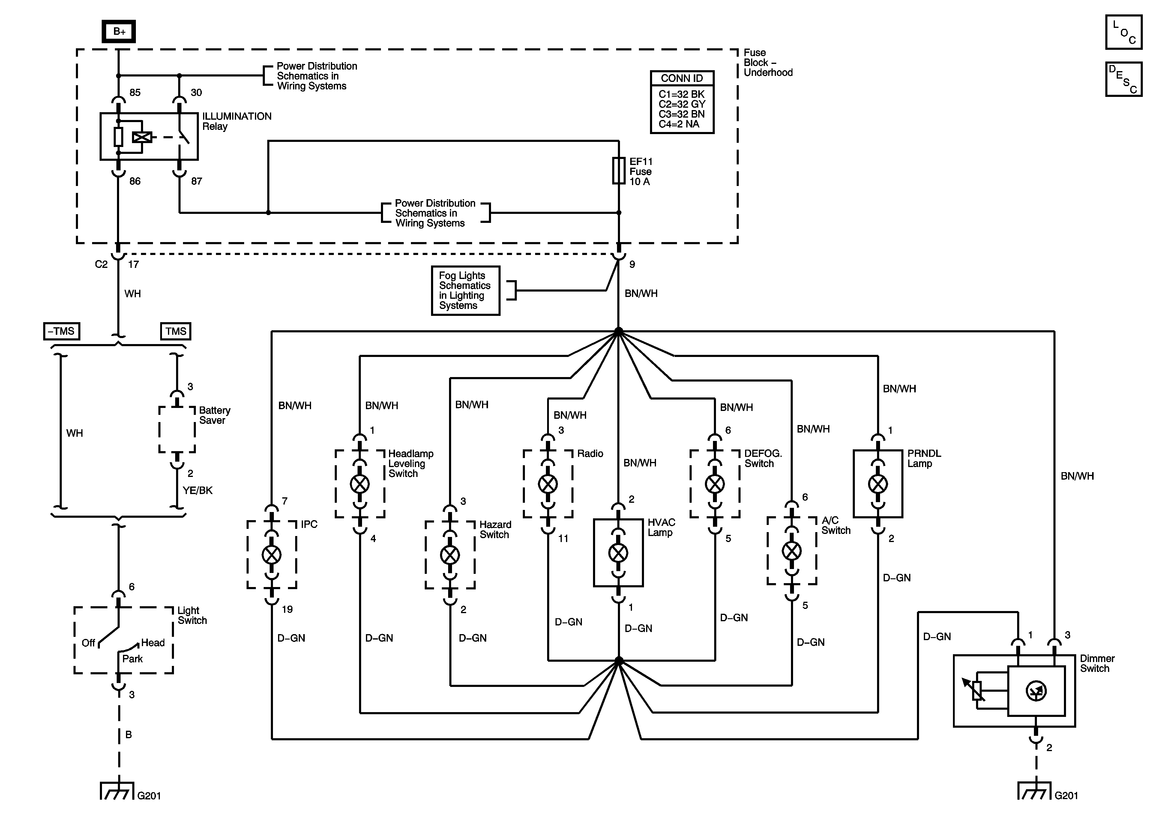
Figure 3:

Illumination RHD


Object Number: 1649886  Size: FS
Figure 4:

Dimming Illumination RHD


Object Number: 1649889  Size: FS