GM Service Manual Online
For 1990-2009 cars only
Makes
🢒
Chevrolet
🢒
2008
🢒
Spark
🢒
Body Systems
🢒
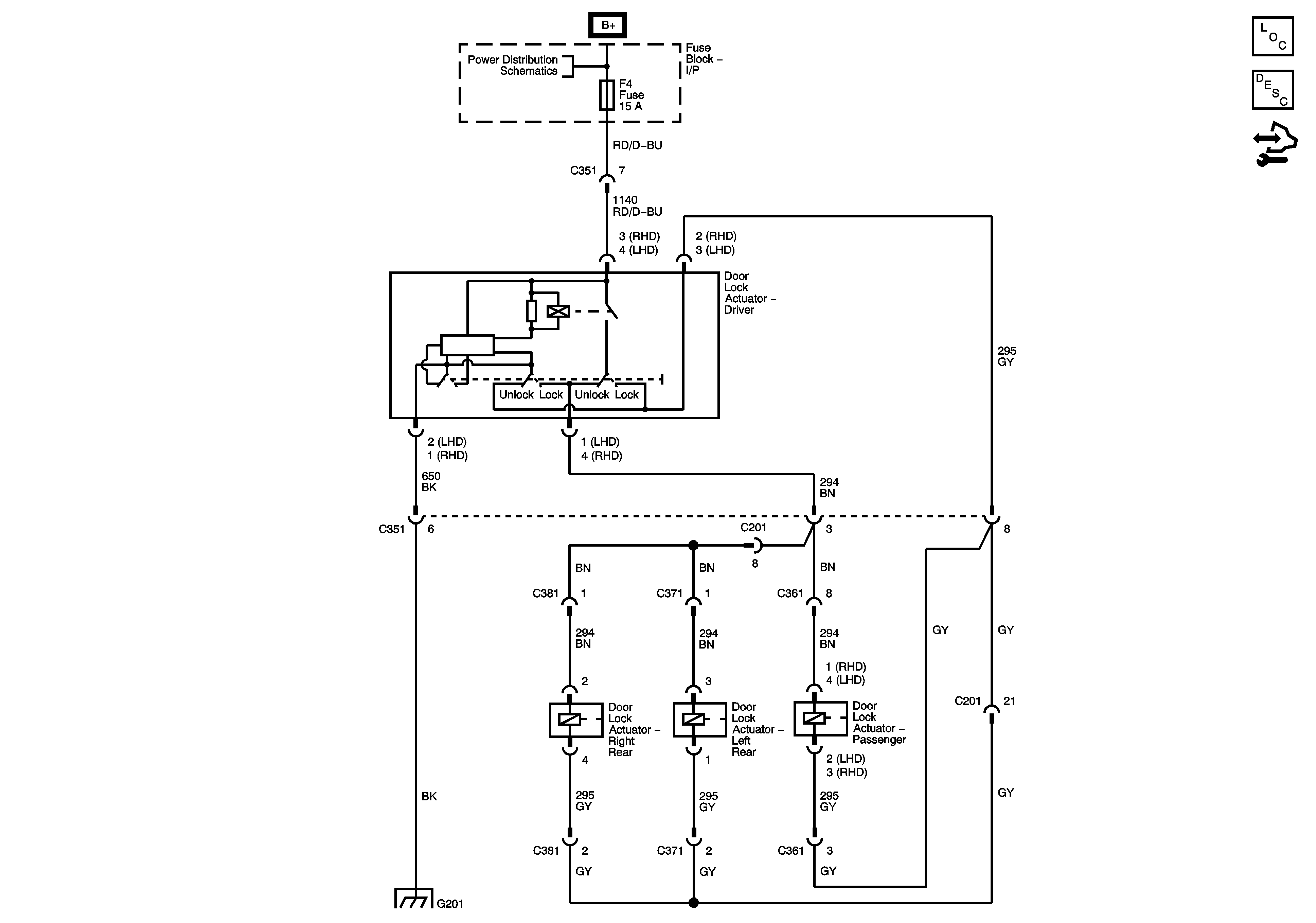
Vehicle Access
🢒 Door Lock/Indicator Schematics