GM Service Manual Online
For 1990-2009 cars only
Makes
🢒
Chevrolet
🢒
2009
🢒
Spark
🢒
Body Systems
🢒
Lighting
🢒 Interior Lights Schematics
Figure
1:
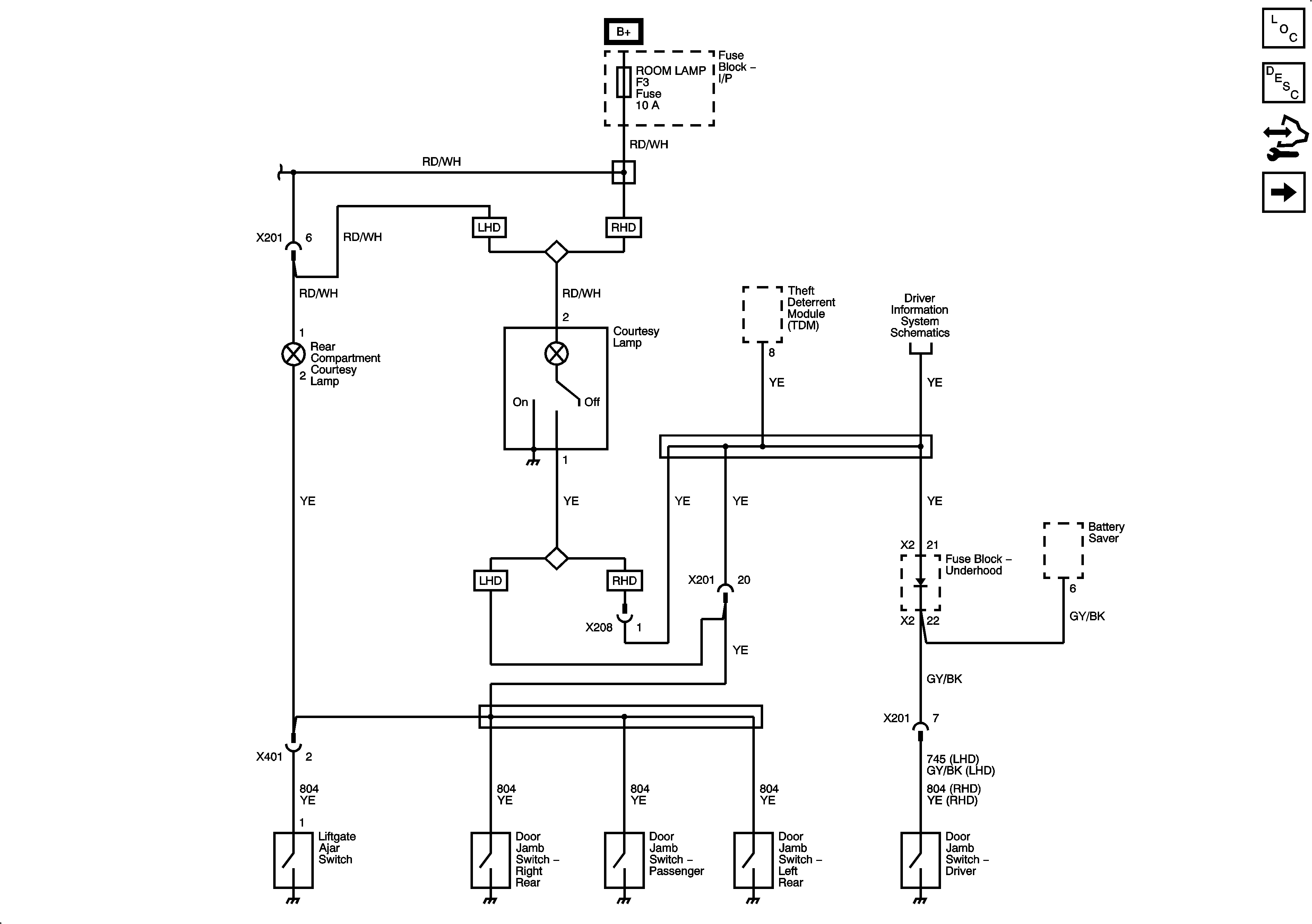
Courtesy Lamps
Figure
2:
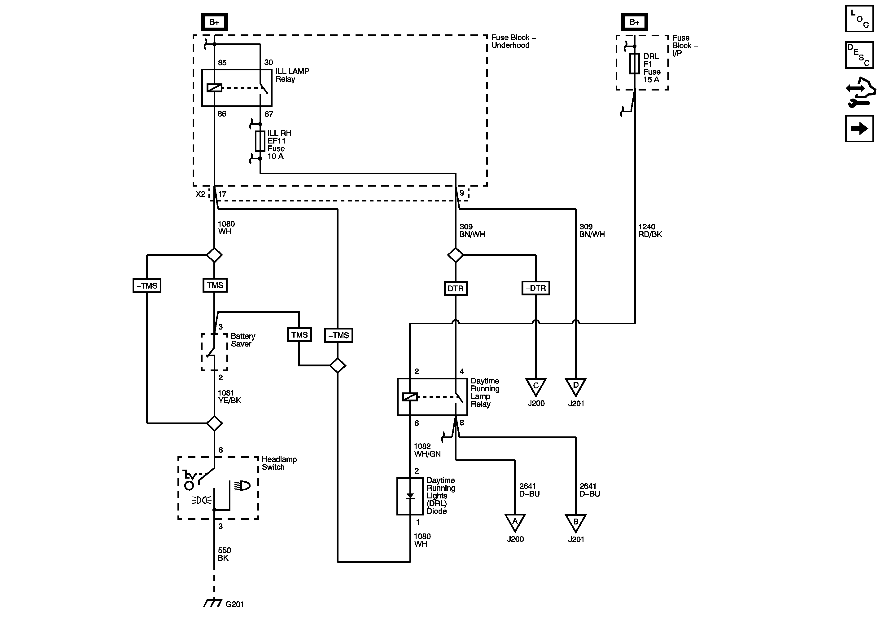
Illumination Power (except UF6)
Figure
3:
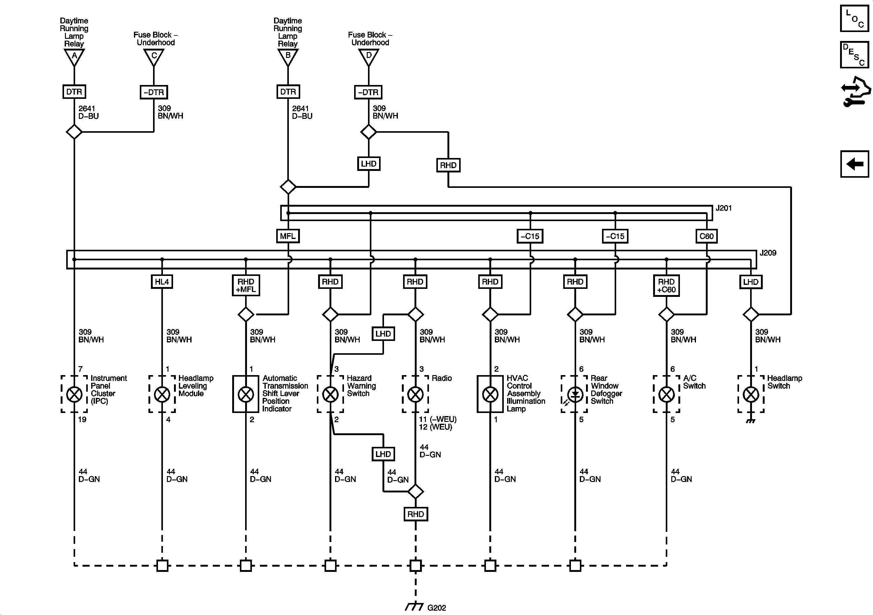
Illumination Ground (except UF6)