GM Service Manual Online
For 1990-2009 cars only
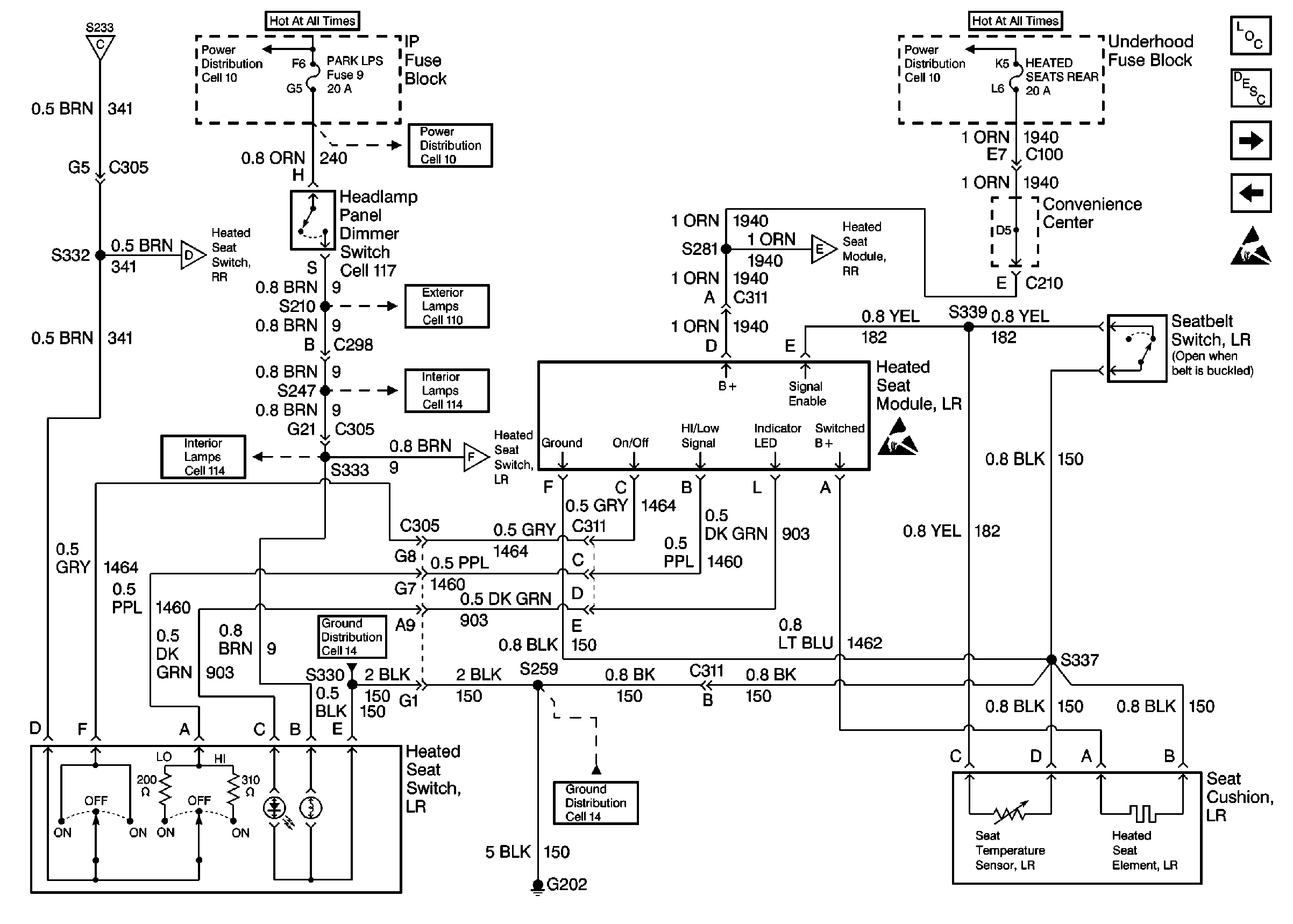
Figure 1:

Cell 143: RR HVAC and FRONT HEATED SEATS Fuses, LF Heated Seat Module, G202


Object Number: 365128  Size: FS
Cell 143: RF Heated Seat Module, Heated Seat Switch, G202
Power Seat Systems Components
Heated Seats Circuit Description
Cell 143: RF Heated Seat Module, Heated Seat Switch, G202
Handling ESD Sensitive Parts Notice
Cell 141: PWR-ACCY Circuit Breaker, Power Lumbar Seat Switches and Motors, G202
Cell 14: G202 (2 of 4)
Handling ESD Sensitive Parts Notice
Cell 143: PARK LPS and HEATED SEATS REAR Fuses, LR Heated Seat Module,G202 (Luxury)
Cell 143: RF Heated Seat Module, Heated Seat Switch, G202
Cell 10: RR HVAC Fuse
Cell 10: FRONT HEATED SEATS, REAR HEATED SEATS, HTD MIR, AUX FAN, and RR DEFOG Fuses
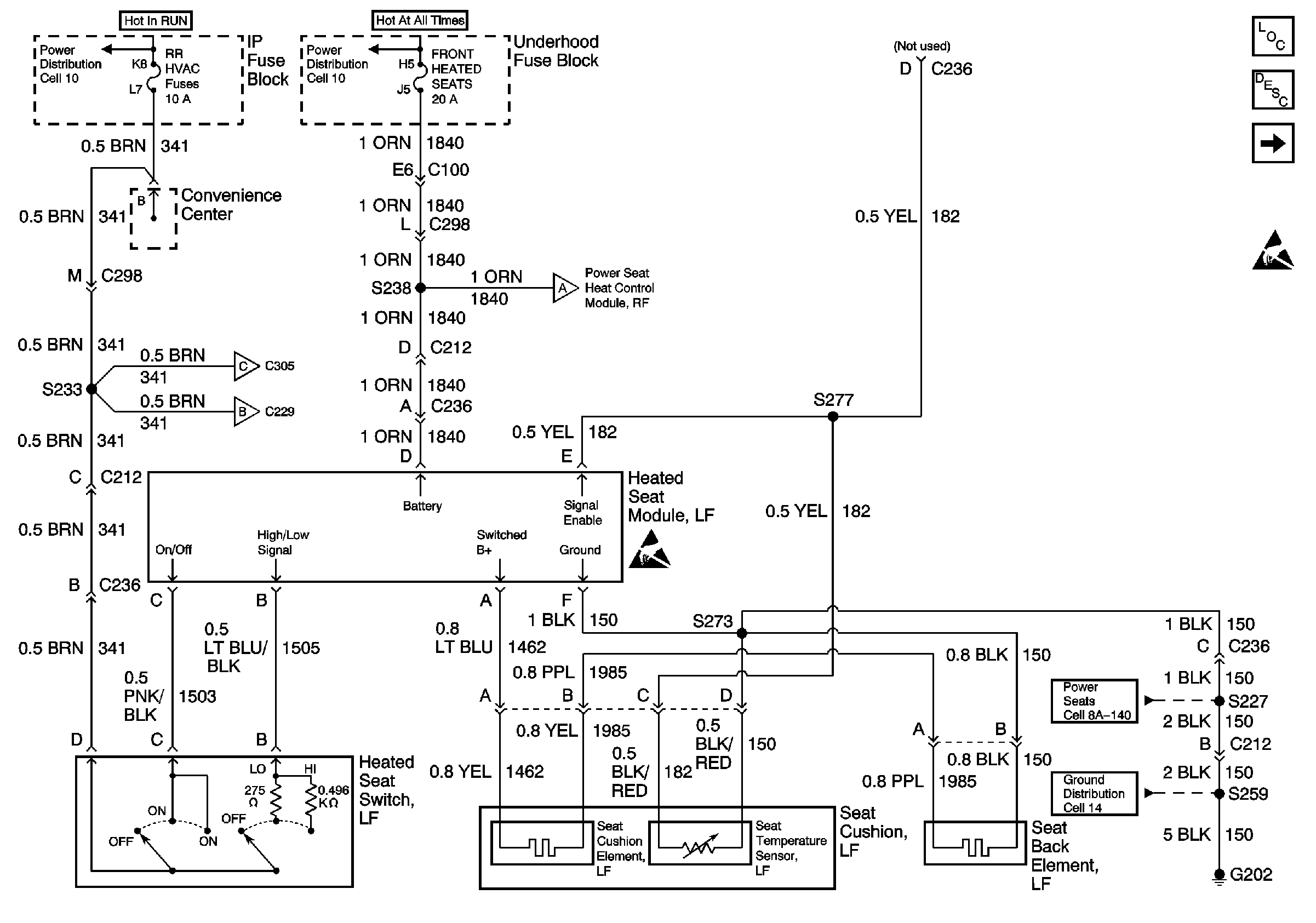
Figure 2:

Cell 143: RF Heated Seat Module, Heated Seat Switch, G202


Object Number: 365130  Size: FS
Power Seat Systems Components
Heated Seats Circuit Description
Cell 143: PARK LPS and HEATED SEATS REAR Fuses, LR Heated Seat Module,G202 (Luxury)
Cell 143: RR HVAC and FRONT HEATED SEATS Fuses, LF Heated Seat Module,G202
Handling ESD Sensitive Parts Notice
Cell 143: RR HVAC and FRONT HEATED SEATS Fuses, LF Heated Seat Module,G202
Cell 143: RR HVAC and FRONT HEATED SEATS Fuses, LF Heated Seat Module,G202
Handling ESD Sensitive Parts Notice
Cell 141: PWR-ACCY Circuit Breaker, Power Lumbar Seat Switches and Motors, G202
Cell 14: G202 (2 of 4)
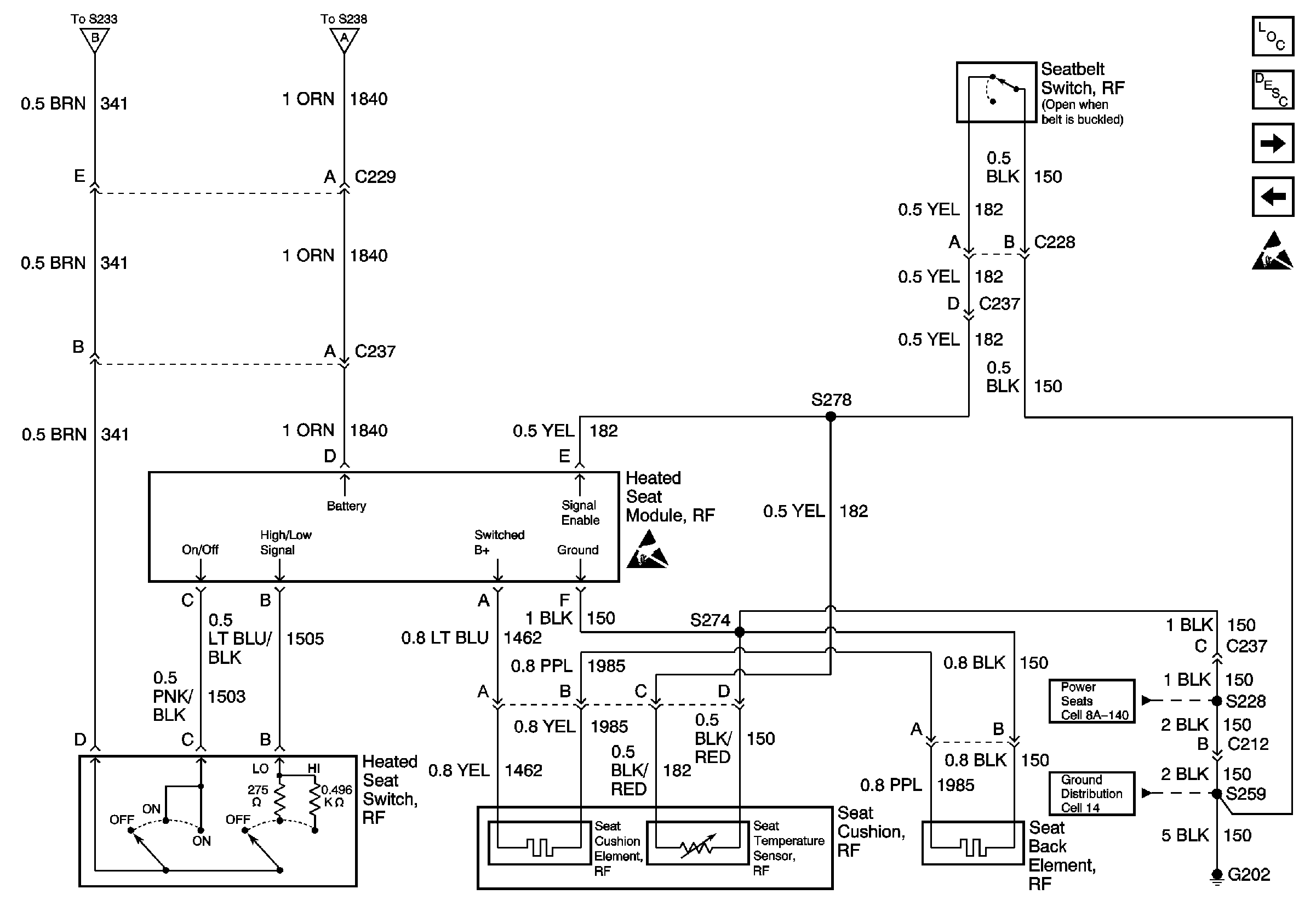
Figure 3:

Cell 143: PARK LPS and HEATED SEATS REAR Fuses, LR Heated Seat Module, G202 (Luxury)


Object Number: 365133  Size: FS
Power Seat Systems Components
Heated Seats Circuit Description
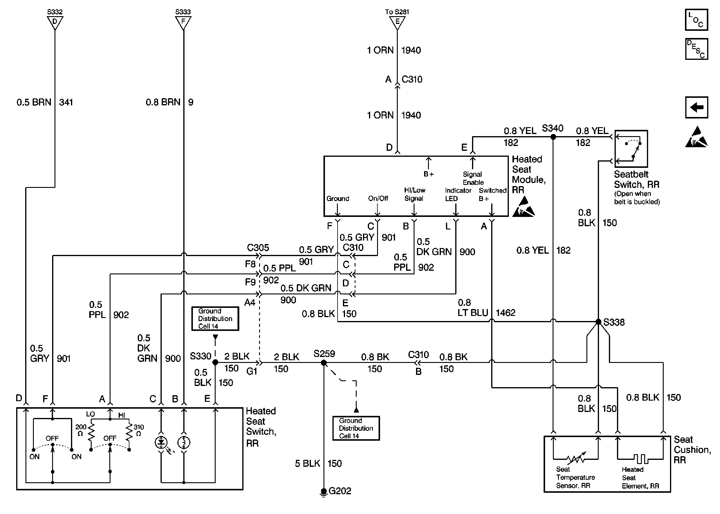
Cell 143: RR Heated Seat Module, G202 (Luxury)
Cell 143: RF Heated Seat Module, Heated Seat Switch, G202
Handling ESD Sensitive Parts Notice
Handling ESD Sensitive Parts Notice
Cell 10: SECURITY/STRG, PK LPS, and DRL-FOG Fuses
Cell 110: Front Park and Turn Lamps, Roof Marker Lamps
Cell 143: RR Heated Seat Module, G202 (Luxury)
Cell 143: RR HVAC and FRONT HEATED SEATS Fuses, LF Heated Seat Module,G202
Cell 14: G202 (4 of 4)
Cell 10: FRONT HEATED SEATS, REAR HEATED SEATS, HTD MIR, AUX FAN, and RR DEFOG Fuses
Cell 143: RR Heated Seat Module, G202 (Luxury)
Cell 143: RR Heated Seat Module, G202 (Luxury)
Cell 10: SECURITY/STRG, PK LPS, and DRL-FOG Fuses
Cell 14: G202 (2 of 4)
Power Window Switch Illumination
Power Window Switch Illumination
Figure 4:

Cell 143: RR Heated Seat Module, G202 (Luxury)


Object Number: 365137  Size: FS
Cell 143: PARK LPS and HEATED SEATS REAR Fuses, LR Heated Seat Module,G202 (Luxury)
Cell 143: PARK LPS and HEATED SEATS REAR Fuses, LR Heated Seat Module,G202 (Luxury)
Cell 143: PARK LPS and HEATED SEATS REAR Fuses, LR Heated Seat Module,G202 (Luxury)
Power Seat Systems Components
Heated Seats Circuit Description
Handling ESD Sensitive Parts Notice
Handling ESD Sensitive Parts Notice
Cell 14: G202 (2 of 4)
Cell 14: G202 (4 of 4)
Cell 143: PARK LPS and HEATED SEATS REAR Fuses, LR Heated Seat Module,G202 (Luxury)