GM Service Manual Online
For 1990-2009 cars only

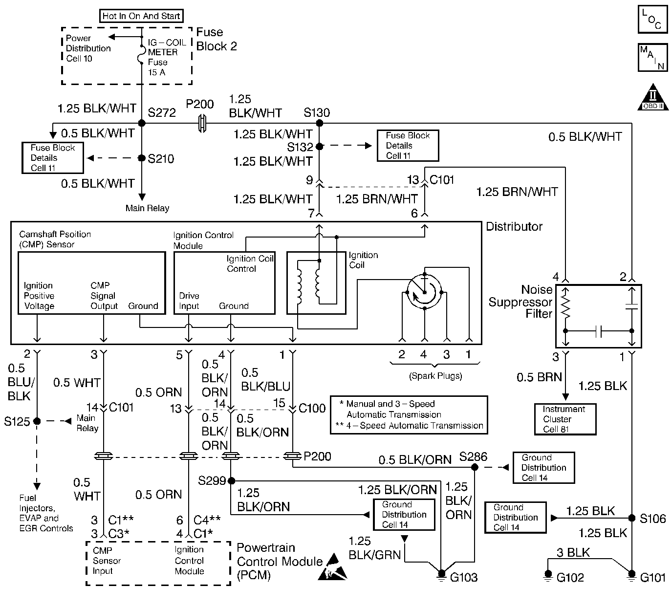
Object Number: 72363  Size: LF
Cell 20: Ignition System
OBD II Symbol Description Notice
Handling ESD Sensitive Parts Notice

Circuit Description

Battery voltage is applied to the ignition coil when the ignition switch is turned to the ON or START positions. The ignition control module toggles the primary windings of the ignition coil in order to induce a high voltage in the secondary windings of the ignition coil. The powertrain control module (PCM) commands the ignition control module based on numerous inputs including the camshaft position sensor. The high voltage induced in the secondary windings of the ignition coil is applied through the distributor cap and rotor to the spark plugs.

Diagnostic Aids

Check for any of the following conditions:

    • The fuel injectors may spray fuel, but not enough fuel to start the engine. Check the engine coolant temperature (ECT) sensor reading with a scan tool. The indicated temperature should be close to the actual engine temperature in order for the PCM to deliver the correct amount of fuel.
    • Check TP sensor reading with a scan tool. The TP sensor reading should be 0 percent (0.42-1.15 volts) with the throttle closed.
    • Check the battery condition and the engine cranking speed. The engine will not start and improper diagnosis may occur if the starting system is not operating to necessary levels. Refer to Starting System Check in Engine Electrical.
    • Water or foreign material in the ful system can cause a no start during freezing weather. The engine may start after 5 or 6 minutes in a heated shop. The malfunction may not recur until parked overnight in freezing temperatures.
    • Low fuel pressure can result in a very lean air/fuel mixture which may be difficult to ignite. Refer to Fuel System Diagnosis .
    • Fouled or damaged spark plugs will cause an Engine Cranks But Will Not Run condition. Replace any faulty spark plugs as necessary, refer to Spark Plug Replacement in Engine Electrical.
    • A vehicle that starts and runs after being brought to the shop for an Engine Cranks But Will Not Run complaint, may have an ignition system that is susceptible to moisture. Spray water on the ignition system components and wiring in order to check for an engine miss or stall.
    • Check for a malfunctioning main relay. A faulty main relay can cause no MIL and an engine that cranks but will not run.
    • Check for a faulty IG COIL METER fuse.
    • A short to ground in the BRN/WHT wire between the noise suppressor filter and the distributor, or a shorted noise suppressor filter, could cause a no start condition. Check the resistance of the noise suppressor filter, normal resistance is 2.1-2.2k ohms at 20°C (68°F). Inspect the noise suppressor circuit for any shorts to ground and repair as necessary.

An intermittent malfunction may be caused by a problem in the ignition system electrical circuit. Inspect the wiring harness and components for any of the following conditions:

    • Backed out terminals.
    • Improper mating of terminals.
    • Broken electrical connector locks.
    • Improperly formed or damaged terminals.
    • Faulty terminal to wiring connections.
    • Physical damage to the wiring harness.
    • Broken conductor inside the wire insulation.
    • Corrosion of electrical connections, splices, or terminals.

Test Description

The numbers below refer to the step numbers in the Diagnostic Table.

  1. The Powertrain OBD System Check prompts the technician to complete some basic checks and store the freeze frame data on the scan tool if applicable. This creates an electronic copy of the data taken when the fault occurred. The information is then stored in the scan tool for later reference.

  2. If a DTC P0340 is set, go to the DTC P0340 table first. If a problem still exists, continue diagnosis with the Engine Cranks But Will Not Run table.

  3. Checks for spark at the spark plugs.

  4. Checks for faulty Ignition wires.

  5. Checks the power and ground circuits to the distributor.

  6. Checks the power and ground circuits to the distributor. If the Ignition feed circuit is found not to have the proper voltage, check the Main relay (other symptoms should be noticed).

  7. Checks the primary circuit of the Ignition Coil which is located in the distributor.

  8. Checks the secondary circuit of the Ignition Coil which is located in the distributor

  9. Remove the orange retaining cap inside the connector and remove the terminal. Do not allow the wire removed tho touch ground, allow the wire to hang freely.

  10. After cranking the engine over and returning the ignition switch to the run position, the DMM voltage reading will rise to about 12 volts and than return to 0 volts this should be considered normal operation.

Step

Action

Value(s)

Yes

No

1

Did you Perform the Powertrain On-Board Diagnostic (OBD) System Check?

--

Go to Step 2

Go to Powertrain On Board Diagnostic (OBD) System Check

2

Install a scan tool and check for DTCs.

Is there a DTC P0340 set?

--

Go to DTC P0340 Camshaft Position (CMP) Sensor Circuit

Go to Step 3

3

  1. Disconnect the fuel injector electrical connectors, in order to prevent engine flooding.
  2. Disconnect the #1 spark plug wire from the spark plug.
  3. Install a spark tester to the spark plug wire.
  4. Check for spark at the spark tester while cranking engine.
  5. Connect the spark plug wire to the spark plug.
  6. Repeat steps 2 thru 5 for each remaining cylinder.

Does each spark plug wire have a good crisp blue spark while cranking the engine?

--

Go to Step 4

Go to Step 5

4

  1. Check for fouled spark plugs.
  2. Clean or replace the spark plugs as necessary. Refer to Spark Plug Replacement in Engine Electrical.

Was service of the spark plugs necessary?

--

Go to Step 33

Go to Fuel Injector Circuit Diagnosis

5

Measure the resistance of each spark plug wire.

Is the resistance within the specified values?

3.0k to 6.7k ohms/ft

Go to Step 6

Go to Step 30

6

Check the distributor cap and the rotor for the following conditions:

    • Cracks
    • Corrosion on terminals
    • Water intrusion

Was a problem found?

--

Go to Step 32

Go to Step 7

7

  1. Remove the distributor cap.
  2. Connect the spark tester to the Ignition coil output tower and ground.
  3. Check for spark at the spark tester while cranking engine.

Does the spark tester have a good crisp blue spark while cranking the engine?

--

Go to Step 32

Go to Step 8

8

  1. Disconnect the distributor electrical connector.
  2. Turn ON the ignition, leaving the engine OFF.
  3. Measure the voltage between terminals 7 and 4 at the distributor connector, harness side, using a DMM.

Is the voltage at the specified value?

B+

Go to Step 9

Go to Step 14

9

  1. Turn ON the ignition, leaving the engine OFF.
  2. Measure the voltage between terminals 1 and 2 at the distributor electrical connector (harness side) with a DMM.

Is the voltage at the specified value

B+

Go to Step 10

Go to Step 16

10

  1. Turn OFF the ignition.
  2. Remove the distributor cap.
  3. Measure the resistance of the ignition coil primary circuit by probing terminals 7 and 6 of the distributor connector (distributor side) with the DMM.

Was the resistance within the specified value?

0.7 to 1.1 ohms at 20°C (68°F)

Go to Step 11

Go to Step 26

11

Measure the resistance of the ignition coil secondary circuit by probing terminal 7 of the distributor connector (distributor side), and the ignition coil post terminal with the DMM.

Is the resistance within the specified value?

13k to 18k ohms at 20°C (68°F)

Go to Step 12

Go to Step 26

12

  1. With the distributor electrical connector still disconnected, back out the wire to the ignition control module drive input circuit.
  2. Connect the electrical connector to the distributor, with the wire to the ignition control module drive input circuit still removed.
  3. Connect a DMM to the backed out ignition control module drive input circuit wire.
  4. Select AC voltage on the DMM.
  5. Measure the AC voltage while cranking the engine.

Does the DMM read AC voltage within the specified range?

4-5 volts

Go to Step 29

Go to Step 13

13

  1. Backprobe the ignition control module drive input circuit at the PCM with a DMM.
  2. Measure the AC voltage while cranking the engine.

Does the DMM read AC voltage within the specified range?

4-5  volts

Go to Step 28

Go to Step 27

14

Measure the voltage between terminal 7 and ground with the DMM.

Is the voltage at the specified value?

B+

Go to Step 15

Go to Step 22

15

Repair the open in the ground circuit, terminal 4.

Is the action complete?

--

Go to Step 33

--

16

Measure the voltage between terminal 2 and ground with a DMM.

Is the voltage at the specified value?

B+

Go to Step 17

Go to Step 18

17

Repair the open in the ground circuit, terminal 1.

Is the action complete?

--

Go to Step 33

--

18

Check for an open or a short in the Ignition feed circuit, BLU/BLK wire, between the Main relay and the distributor. Repair as necessary.

Was a repair necessary?

--

Go to Step 33

Go to Step 19

19

  1. Turn OFF the ignition.
  2. Disconnect the Main Relay. Refer to Main Relay Replacement .
  3. Turn ON the ignition, leaving the engine OFF.
  4. Probe terminal 2 (harness side) with a test lamp to ground.

Did the test lamp illuminate?

--

Go to Step 20

Go to Step 23

20

Probe terminal 1 of the Main Relay (harness side) with a test lamp to ground.

Did the test lamp illuminate?

--

Go to Step 21

Go to Step 22

21

  1. Turn OFF the ignition.
  2. Probe terminal 3 of the Main Relay with a test lamp connected to B+.
  3. Turn ON the ignition, leaving the engine OFF.
  4. Observe the test lamp.

Did the test lamp illuminate?

--

Go to Step 25

Go to Step 24

22

Repair the open in the ignition feed circuit, BLK/WHT wire, from the IG-COIL METER fuse. epair as necessary. Refer to Wiring Repairs in Wiring Systems.

Is the action complete?

--

Go to Step 33

--

23

Repair the open or the short to ground in the ignition positive voltage circuit between the Main Relay and the FI fuse. Refer to Wiring Repairs in Wiring Systems.

Is the action complete?

--

Go to Step 33

--

24

  1. Check for an open in the Main Relay control circuit between the Main Relay and the PCM.
  2. Repair as necessary. Refer to Wiring Repairs in Wiring Systems.

Was a repair necessary?

--

Go to Step 33

Go to Step 31

25

Replace the Main Relay. Refer to Main Relay Replacement .

Is the action complete?

--

Go to Step 33

--

26

Replace the ignition coil. Refer to Ignition Coil Replacement in Engine Electrical.

Is the action complete?

--

Go to Step 33

--

27

  1. Check for a short in the ignition control module drive output circuit between the distributor and the PCM.
  2. Repair as necessary. Refer to Wiring Repairs in Wiring Systems.

Was a repair necessary?

--

Go to Step 33

Go to Step 31

28

Repair the open in the Ignition Control Module drive output circuit between the distributor and the PCM. Refer to Wiring Repairs in Wiring Systems.

Is action complete?

--

Go to Step 33

--

29

Replace the ignition control module. Refer to Ignition Coil Module Replacement in Engine Electrical.

Is the action complete?

--

Go to Step 33

--

30

Replace any spark plug wires that were not within the specified resistance values in Step 4.

Is the action complete?

--

Go to Step 33

--

31

Replace the PCM. Refer to Powertrain Control Module Replacement .

Is the action complete?

--

Go to Step 33

--

32

Replace the distributor cap and rotor.

Is the action complete?

--

Go to Step 33

--

33

After the repairs are completed start the engine and observe the MIL.

Did the MIL turn illuminate for approximately 3 seconds and then turn OFF?

--

System OK

Go to Applicable Diagnostic Table