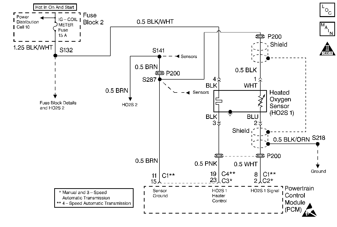
The heated oxygen sensor (HO2S) produces a voltage that varies between 100 mV and 900 mV under normal operating conditions. The powertrain control module (PCM) monitors this voltage and determines if the exhaust is indicating a lean or rich fuel mixture. If the voltage input at the PCM is about 100 mV the fuel mixture is lean, and if the voltage input is about 900 mV the fuel mixture is rich. The PCM constantly monitors the HO2S signal during closed loop operation and compensates for a rich or lean condition by decreasing or increasing fuel injector pulse width as necessary. If the HO2S 1 voltage remains excessively high for an extended period of time, a DTC P0132 will be set.
| • | Engine coolant temperature (ECT) was greater than -7°C (19°F) at engine start up. |
| • | Intake air temperature (IAT) was greater than -7°C (19°F) at engine start up. |
| • | Barometric pressure is greater than 75 kPa. |
| • | Vehicle speed is above 56 km/h (35 mph) for 2 minutes and then idled for 1 minute. |
| • | Minimum voltage is greater than 300 mV. |
| • | Maximum voltage average is 950 mV or greater and minimum voltage average is 400 mV or greater. |
| • | The PCM illuminates the malfunction indicator lamp (MIL) after two consecutive ignition cycles in which the diagnostic runs with the fault active. |
| • | The PCM records the operating conditions at the time the diagnostic fails. This information is stored in the Freeze Frame buffer. |
| • | The MIL turns OFF after three consecutively passing trips without a fault present. |
| • | A History DTC clears after 40 consecutive warm-up cycles without a fault. |
| • | Use the scan tool Clear DTC Information function or disconnect the PCM battery feed in order to clear the DTC. |
A DTC P0132 is more likely to set during city driving. Avoid operating the vehicle on the highway when validating a DTC P0131.
Check for any of the following conditions:
| • | If any DTCs other than Fuel Trim (P0171, P0172), Misfire (P0300 to P0304), EGR (P0400) and HO2S 1 (P0131 to P0134) are set, diagnosis those DTCs first. |
| • | Before replacement of the HO2S, check the HO2S ground circuit for a possible open or short. |
| • | Fuel Pressure. The system will go rich if the fuel pressure is too high and a DTC P0132 may be set. |
| • | Check the EVAP Canister for fuel saturation. |
| • | Check for a leaking fuel pressure regulator diaphragm by checking the vacuum line to the fuel pressure regulator for the presence of fuel. |
| • | A shorted heated oxygen sensor (HO2S). If the HO2S is internally shorted to voltage the HO2S reading displayed on the scan tool will be over 1 volt. Water contamination of the HO2S can cause a high HO2S voltage to be indicated. Note if the DTC P0132 occurs when driving through standing water or when operating the vehicle in wet driving conditions. Replace the HO2S if the sensor is adversely affected by moisture. |
An intermittent malfunction may be caused by a problem in the HO2S 1 sensor electrical circuit. Inspect the wiring harness and components for any of the following conditions:
| • | Backed out terminals. |
| • | Improper mating of terminals. |
| • | Broken electrical connector locks. |
| • | Improperly formed or damaged terminals. |
| • | Faulty terminal to wire connections. |
| • | Physical damage to the wiring harness. |
| • | A broken wire inside the insulation. |
| • | Corrosion of electrical connections, splices, or terminals. |
If the DTC P0132 cannot be duplicated, the information included in the Freeze Frame data can be useful in determining vehicle operating conditions when the DTC was first set.
The numbers below refer to the step numbers in the Diagnostic Table.
The Powertrain OBD System Check prompts the technician to complete some basic checks and store the freeze frame data on the scan tool if applicable. This creates an electronic copy of the data taken when the fault occurred. The information is then stored in the scan tool for later reference.
This step checks whether the HO2S is operating within the normal range. The vehicle must be at operating temperature.
This step checks whether the malfunction that caused the DTC P0132 is still present. Driving the vehicle under these conditions will verify that the fault is present. The DTC P0132 diagnostic can be monitored on the scan tool under the MIL/System Status selection of System Information. When the HO2S test displays a YES status (indicating that the purge system diagnostic is completed) check for a DTC P0132 in the Last Test Failed screen of the scan tool. If there is no DTC P0132 displayed the HO2S system diagnostic has run and passed, indicating that no malfunction was present this time. DTCs MUST BE CLEARED in order to view the CURRENT STATUS of the system diagnostics being performed. Do not forget that the MIL/System Status tests only indicate that the test has run, not whether the test passed or failed. The Last Test Failed screen must be checked for related DTCs in order to determine the outcome of the diagnostic test involved.
Step | Action | Value(s) | Yes | No | ||||
|---|---|---|---|---|---|---|---|---|
Did you perform the Powertrain On-Board Diagnostic (OBD) System Check? | -- | |||||||
Does the HO2S 1 voltage switch below and above the specified value? | 300 mV to 600 mV | |||||||
Does the HO2S 1 voltage switch below and above the specified value? | 300 mV to 600 mV | Fault not Present-Go to Diagnostic Aids | ||||||
4 |
Is the test lamp illuminate? | -- | ||||||
5 | Observe the HO2S 1 parameter on the scan tool, with the HO2S 1 disconnected. Is the voltage below the specified value? | 100 mV | ||||||
6 |
Was a repair necessary? | -- | ||||||
7 |
Was a repair necessary? | -- | ||||||
8 | Replace the HO2S 1. Refer to Heated Oxygen Sensor Replacement . Is the action complete? | -- | -- | |||||
9 | Replace the PCM. Refer to Powertrain Control Module Replacement Is the action complete? | -- | -- | |||||
10 |
Are any DTCs displayed on the scan tool? | -- | Go to the Applicable DTC Table | System OK |