GM Service Manual Online
For 1990-2009 cars only

Tools Required

    • J 2619-01 Slide Hammer
    • J 34866 Wheel Hub Remover
    • J 43631 Ball Joint Remover
    • J 45103 Axle Shaft Remover

Removal Procedure

  1. Raise and support the vehicle. Refer to Lifting and Jacking the Vehicle in General Information.
  2. Remove the tire and wheel assembly. Refer to Tire and Wheel Removal and Installation in Tires and Wheels.
  3. Remove the brake drum. Refer to Brake Drum Replacement in Drum Brakes.

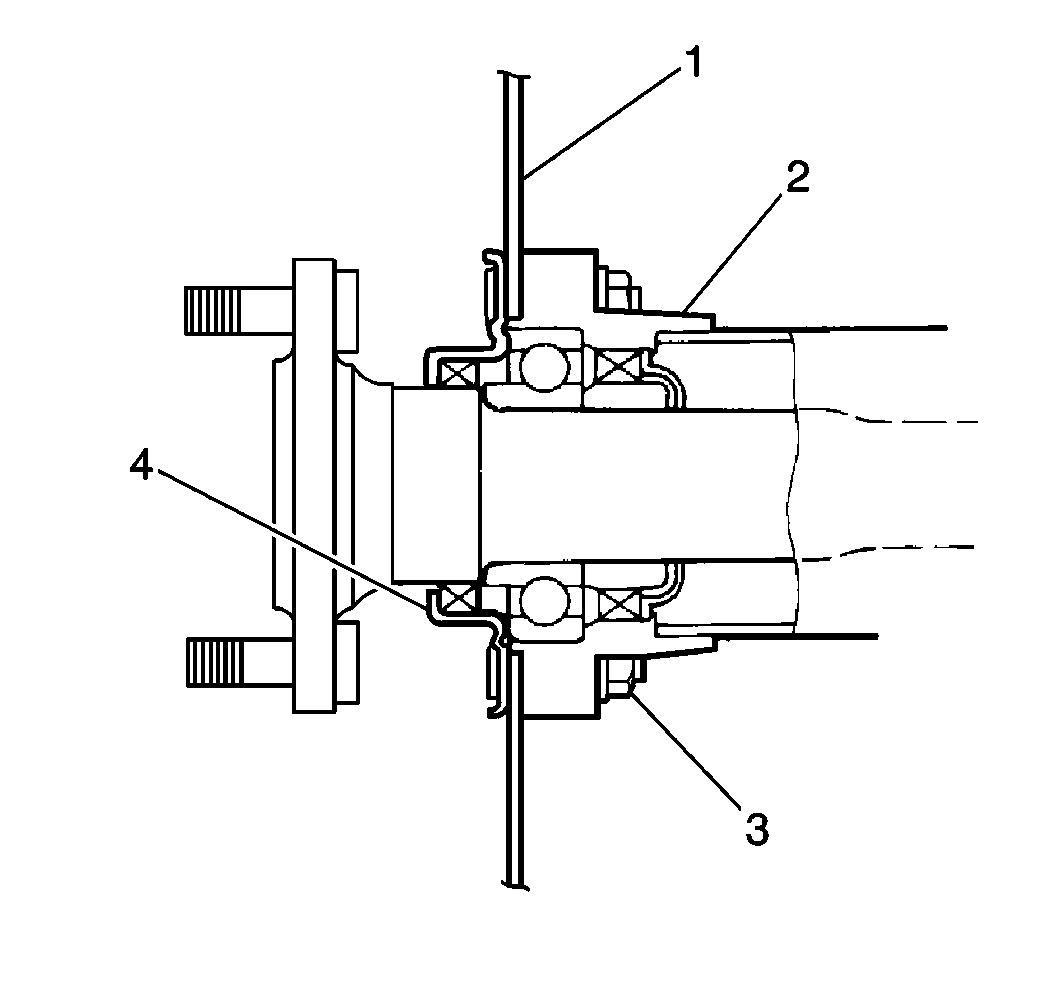
  4. Object Number: 470556  Size: SH
  5. Remove the 4 nuts (4,6) from the bearing retainer studs.
  6. If the vehicle has ABS, disconnect the wheel speed sensor (5) and position the sensor aside.

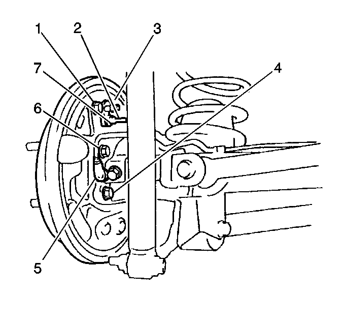
  7. Object Number: 790107  Size: SH
  8. Install the J 45103  (2) to 2 wheel studs.
  9. Install the J 34866  (3) and 2 wheel nuts to the J 45103 .
  10. Install the J 2619-01  (4) to the J 34866 .
  11. Important: Use minimal force on the rear axle.

  12. Pull the rear axle shaft flange (1) out partially in order to access the wheel studs.
  13. Use the J 43631 in order to remove the wheel stud.

Installation Procedure


    Object Number: 468522  Size: SH
  1. Align the serrations on the wheel stud (1) with the serrations in the rear axle flange hole.
  2. Use a wheel nut (2) and a washer (3) in order to install the wheel stud.
  3. Remove the wheel nut and the washer from the wheel stud.

  4. Object Number: 173691  Size: SH
  5. Install the rear axle shaft to the rear axle housing (2). Verify the rear axle shaft bearing is firmly seated in the rear axle housing.

  6. Object Number: 470556  Size: SH

    Notice: Use the correct fastener in the correct location. Replacement fasteners must be the correct part number for that application. Fasteners requiring replacement or fasteners requiring the use of thread locking compound or sealant are identified in the service procedure. Do not use paints, lubricants, or corrosion inhibitors on fasteners or fastener joint surfaces unless specified. These coatings affect fastener torque and joint clamping force and may damage the fastener. Use the correct tightening sequence and specifications when installing fasteners in order to avoid damage to parts and systems.

  7. Install the 4 rear axle shaft retaining nuts (4,6).
  8. Tighten
    Tighten the nuts to 23 N·m (17 lb ft).

  9. Install the wheel speed sensor (5).
  10. Install the brake drum. Refer to Brake Drum Replacement in Drum Brakes.
  11. Install the tire and wheel assembly. Refer to Tire and Wheel Removal and Installation in Tires and Wheels.
  12. Lower the vehicle.