GM Service Manual Online
For 1990-2009 cars only

Pinion Depth Adjustment RPO (M41)

Tools Required

    • J 8001 Dial Indicator Set
    • J 23597-1 Arbor
    • J 23597-12 Pilot Washer
    • J 21777-42 Pilot Washer
    • J 21777-43 Stud Assembly
    • J 21777-101 Side Bearing Discs
    • J 21777-102 Gauge Plate

Setting Pinion Depth

Pinion Depth (the distance from the face of the pinion gear to the center line of the ring gear) is critical to all differentials. Each ring and pinion gear set is matched so as to produce the best tooth contact pattern. This relationship (pinion depth) is controlled by placing the proper selective shim between the pinion gear and the inner bearing. If the original ring, pinion gears and pinion bearings are reused, the original ring size selective shim will set the proper pinion depth. Pinion depth is set with a Pinion Setting Gage Set which provides a nominal or zero as a gaging reference to find the pinion center.

  1. Lubricate both inner and outer pinion bearings with wheel bearing lubricant GM P/N 1051344 (Canadian P/N 993037), or equivalent.

  2. Object Number: 173881  Size: SH
  3. Assemble the gauge block and stud.

  4. Object Number: 173876  Size: SH
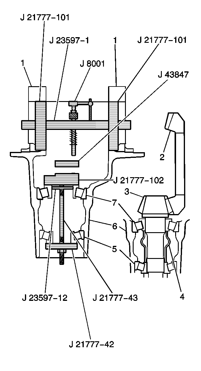
  5. Place the inner pinion bearing into the differential carrier and install a J 21777-102 with the Differential Dummy attachment, aJ 23597-12 , a J 21777-43 and a J 21777-42 .

  6. Object Number: 173888  Size: SH

    Notice: Use the correct fastener in the correct location. Replacement fasteners must be the correct part number for that application. Fasteners requiring replacement or fasteners requiring the use of thread locking compound or sealant are identified in the service procedure. Do not use paints, lubricants, or corrosion inhibitors on fasteners or fastener joint surfaces unless specified. These coatings affect fastener torque and joint clamping force and may damage the fastener. Use the correct tightening sequence and specifications when installing fasteners in order to avoid damage to parts and systems.

  7. Hold the J 21777-43 stationary and tighten the jam nut.
  8. Tighten
    Tighten the jam nut to 2 N·m (18 lb in).

  9. Rotate the J 21777-102 25 revolutions with the differential dummy attachment to ensure the pinion bearings are fully seated.
  10. Retighten the jam nut.
  11. Tighten
    Tighten the jam nut to 2 N·m (18 lb in).


    Object Number: 173896  Size: SH
  12. Install the J 21777-101 in the side bearing bores with J 23597-1 through both side bearing discs.
  13. Rotate the J 21777-102 with the differential dummy attachment until both gauging levels are parallel with the J 21777-101 .

  14. Object Number: 173893  Size: SH
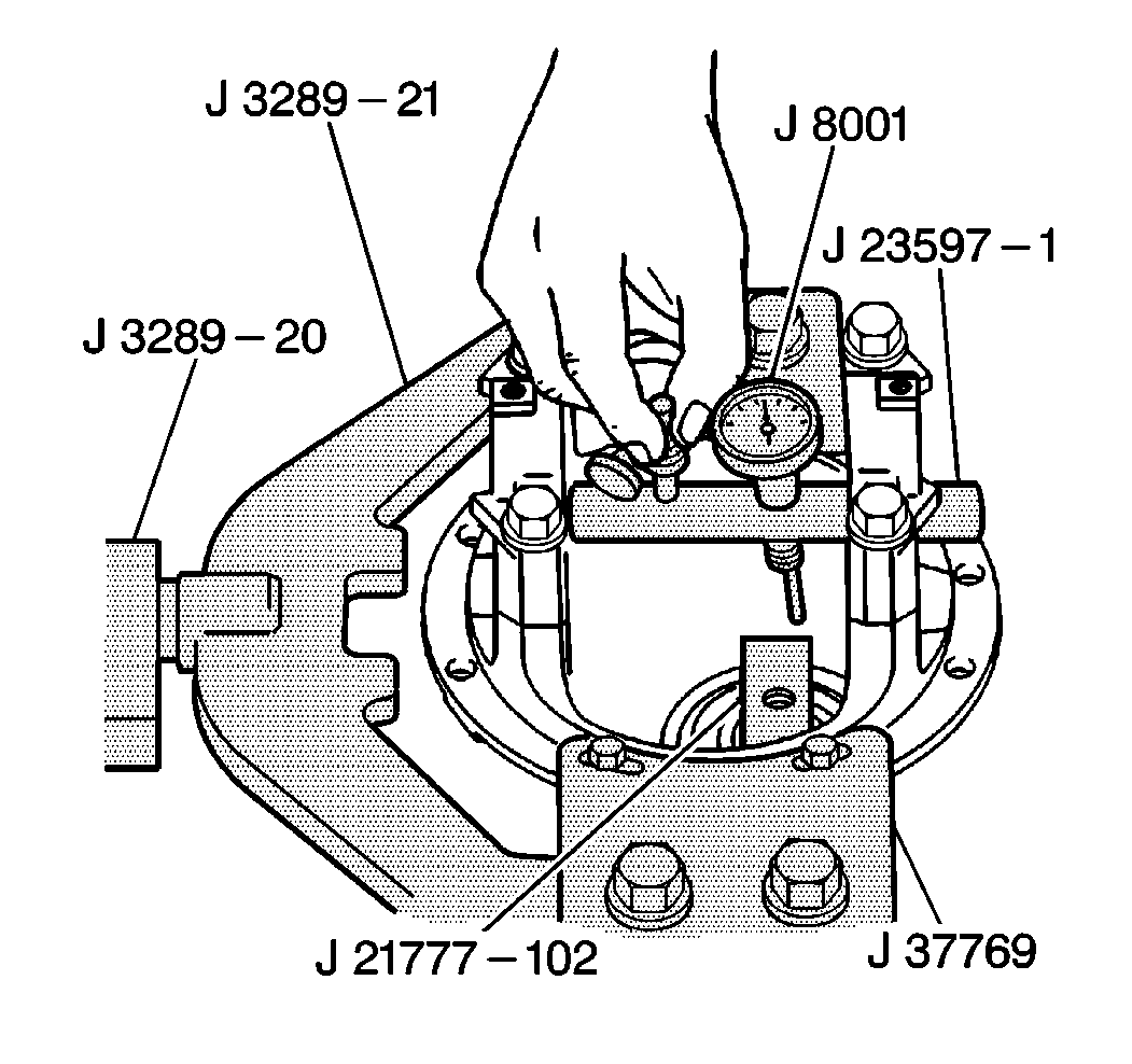
  15. Install the dial indicator spring loaded plunger extension through the J 23597-1 and position over the 97 mm level of the J 21777-102 with the differential dummy attachment.

  16. Object Number: 173895  Size: SH
  17. Install a J 8001 to the J 23597-1 .

  18. Object Number: 173902  Size: LH
  19. Position the gauge plunger over the plunger extension and slightly load the indicator.
  20. Rotate the J 8001 adjustable face so that the 0 is aligned with the dial indicator needle.
  21. Slowly rotate the J 23597-1 back and forth so that the spring loaded plunger extension sweeps back and forth across the 97 mm level of the J 21777-102 while observing the dial indicator.
  22. Stop the J 23597-1 at the dial indicator's greatest point of deflection.
  23. Without disturbing the J 8001 needle setting, rotate the J 8001 adjustable face so that 0 is aligned with the dial indicator needle.
  24. Slowly rotate the J 23597-1 one way until the spring loaded plunger extension is no longer making contact with the J 21777-102 .
  25. Record the deflection reading on the J 8001 .
  26. This reading indicates the selective shim size required for the correct pinion depth. Refer to Spacer and Shim Specifications for the appropriate shim.
  27. Remove the J 8001 and spring loaded plunger extension from the J 23597-1 .
  28. Remove the J 23597-1 and the 2 J 21777-101 from the differential carrier (6).
  29. Remove the J 21777-102 and with the J 23597-12 , the J 21777-43 and the J 21777-42 from the differential carrier.
  30. Remove both inner and outer pinion bearings from the differential carrier (6).

Pinion Depth Adjustment RPO (M59)

Tools Required

    • J 8001 Dial Indicator Set
    • J 23597-1 Arbor
    • J 23597-12 Pilot Washer
    • J 21777-42 Pilot Washer
    • J 21777-43 Stud Assembly
    • J 21777-101 Side Bearing Discs
    • J 21777-102 Gage Plate
    • J 43847 Differential Dummy Attachment

Setting Pinion Depth

Pinion Depth (the distance from the face of the pinion gear to the center line of the ring gear) is critical to all differentials. Each ring and pinion gear set is matched so as to produce the best tooth contact pattern. This relationship (pinion depth) is controlled by placing the proper selective shim between the pinion gear and the inner bearing. If the original ring, pinion gears and pinion bearings are reused, the original ring size selective shim will set the proper pinion depth. Pinion depth is set with a Pinion Setting Gage Set which provides a nominal or zero as a gaging reference to find the pinion center.


    Object Number: 173881  Size: SH
  1. Lubricate both inner and outer pinion bearings (1) with wheel bearing lubricant GM P/N 1051344 (Canadian P/N 993037), or equivalent.
  2. Assemble the gage block and stud.

  3. Object Number: 173876  Size: SH
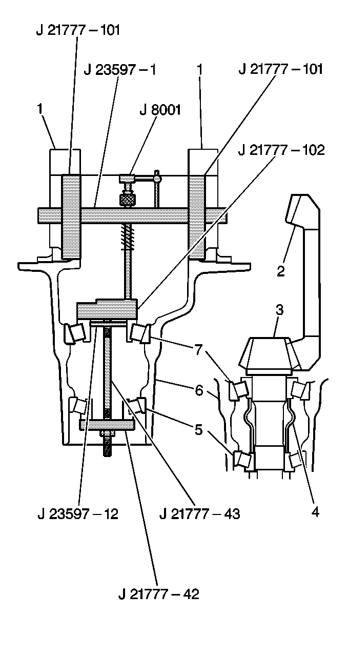
  4. Place the inner pinion bearing into the differential carrier and install a J 21777-102 with the Differential Dummy attachment, aJ 23597-12 , a J 21777-43 and a J 21777-42 .

  5. Object Number: 173888  Size: SH

    Notice: Use the correct fastener in the correct location. Replacement fasteners must be the correct part number for that application. Fasteners requiring replacement or fasteners requiring the use of thread locking compound or sealant are identified in the service procedure. Do not use paints, lubricants, or corrosion inhibitors on fasteners or fastener joint surfaces unless specified. These coatings affect fastener torque and joint clamping force and may damage the fastener. Use the correct tightening sequence and specifications when installing fasteners in order to avoid damage to parts and systems.

  6. Hold the J 21777-43 stationary and tighten the jam nut.
  7. Tighten
    Tighten the jam nut to 2 N·m (18 lb in).

  8. Rotate the J 21777-102 25 revolutions with the differential dummy attachment to ensure the pinion bearings are fully seated.
  9. Retighten the jam nut.
  10. Tighten
    Tighten the jam nut to 2 N·m (18 lb in).


    Object Number: 173896  Size: SH
  11. Install the J 21777-101 in the side bearing bores with J 23597-1 through both side bearing discs.
  12. Rotate the J 21777-102 with the differential dummy attachment until both gaging levels are parallel with the J 21777-101 .

  13. Object Number: 173893  Size: SH
  14. Install the dial indicator spring loaded plunger extension through the J 23597-1 and position over the 97 mm level of the J 21777-102 with the differential dummy attachment.

  15. Object Number: 173895  Size: SH
  16. Install a J 8001 to the J 23597-1 .

  17. Object Number: 627865  Size: LH
  18. Position the gauge plunger over the plunger extension and slightly load the indicator.
  19. Rotate the J 8001 adjustable face so that the 0 is aligned with the dial indicator needle.
  20. Slowly rotate the J 23597-1 back and forth so that the spring loaded plunger extension sweeps back and forth across the 97 mm level of the J 21777-102 with the J 43847 while observing the dial indicator.
  21. Stop the J 23597-1 at the dial indicator's greatest point of deflection.
  22. Without disturbing the J 8001 needle setting, rotate the J 8001 adjustable face so that 0 is aligned with the dial indicator needle.
  23. Slowly rotate the J 23597-1 one way until the spring loaded plunger extension is no longer making contact with the J 21777-102 .
  24. Record the deflection reading on the J 8001 .
  25. This reading indicates the selective shim size required for the correct pinion depth. Refer to Spacer and Shim Specifications for the appropriate shim.
  26. Remove the J 8001 and spring loaded plunger extension from the J 23597-1 .
  27. Remove the J 23597-1 and the 2 J 21777-101 from the differential carrier (6).
  28. Remove the J 21777-102 and the differential dummy attachment, with the J 23597-12 , the J 21777-43 and the J 21777-42 from the differential carrier.
  29. Remove both inner and outer pinion bearings from the differential carrier (6).