GM Service Manual Online
For 1990-2009 cars only
Figure 1:

Information Sensors/Input Devices with ORVR


Object Number: 690180  Size: LF
(1)Fuel Tank Pressure Sensor
(2)Fuel Level Sensor
(3)ECT Sensor
(4)CMP Sensor
(5)HO2S 2 without WU-TWC
(6)ABS Control Module
(7)HO2S 1
(8)HO2S 2 with WU-TWC
(9)Knock Sensor
(10)PSP Switch-if equipped
(11)MAF Sensor
(12)IAT Sensor
(13)Electrical Load Diode
(14)TP Sensor
(15)MAP Sensor
(16)CKP Sensor-located behind flywheel/flexplate
(17)A/C Compressor Control Module
(18)VSS
Figure 2:

Information Sensors/Input Devices w/o ORVR


Object Number: 711548  Size: LF
(1)Fuel Tank Pressure Sensor
(2)Fuel Level Sensor
(3)ECT Sensor
(4)CMP Sensor
(5)HO2S 2 (without WU-TWC)
(6)ABS Control Module
(7)HO2S 1
(8)HO2S 2 (with WU-TWC)
(9)Knock Sensor
(10)PSP Switch (if equipped)
(11)MAF Sensor
(12)IAT Sensor
(13)Electrical Load Diode
(14)TP Sensor
(15)MAP Sensor
(16)CKP Sensor (located behind flywheel/flexplate)
(17)A/C Compressor Control Module
(18)VSS
Figure 3:

PCM Controlled Devices with ORVR


Object Number: 690186  Size: LF
(1)Malfunction Indicator Lamp (MIL)
(2)Main Relay
(3)Fuel Pump Relay
(4)Ignition Coils
(5)Power Steering Pressure (PSP) Switch
(6)EVAP Canister Purge Valve
(7)A/C Condenser Fan Relay
(8)Idle Air Control (IAC) Valve
(9)Exhaust Gas Recirculation (EGR) Valve
(10)Fuel Injectors
(11)EVAP Canister Vent Valve
Figure 4:

PCM Controlled Devices w/o ORVR


Object Number: 471742  Size: LF
(1)Malfunction Indicator Lamp (MIL)
(2)Main Relay
(3)Fuel Pump Relay
(4)Ignition Coils
(5)EVAP Canister Purge Valve
(6)EVAP Canister Vent Solenoid
(7)EVAP Tank Pressure Control Solenoid Valve
(8)A/C Condenser Fan Relay
(9)Idle Air Control (IAC) Valve
(10)Exhaust Gas Recirculation (EGR) Valve
(11)Fuel Injectors
Figure 5:

Other Engine Control System Components with ORVR


Object Number: 690187  Size: LF
(1)Speedometer-located in the instrument panel
(2)Data Link Connector (DLC)
(3)Powertrain Control Module (PCM)
(4)Battery
(5)Noise Filter for the ignition system
(6)EVAP Canister
Figure 6:

Other Engine Control System Components w/o ORVR


Object Number: 471748  Size: LF
(1)Instrument Panel (includes speedometer)
(2)Data Link Connector (DLC)
(3)EVAP Canister
(4)Powertrain Control Module (PCM)
(5)Battery
(6)Noise Filter (ignition system)
Figure 7:

Engine Compartment View with ORVR


Object Number: 690191  Size: MF
(1)PCV Hose
(2)PCV Breather Hose
(3)Fuel Pressure Regulator
(4)TP Sensor
(5)IAC Valve
(6)EVAP Canister Purge Valve
(7)Fuel Return Hose
(8)Fuel Feed Hose
(9)MAP Sensor
(10)A/T Throttle Cable
(11)Accelerator Control Cable
Figure 8:

Engine Compartment View w/o ORVR


Object Number: 471931  Size: MF
(1)PCV Hose
(2)PCV Breather Hose
(3)Fuel Pressure Regulator
(4)TP Sensor
(5)IAC Valve
(6)EVAP Canister Purge Valve
(7)EVAP Canister
(8)EVAP Canister Vent Solenoid
(9)Fuel Tank Pressure Control Valve
(10)EVAP Tank Pressure Control Solenoid Valve
(11)Fuel Return Hose
(12)Fuel Feed Hose
(13)MAP Sensor
(14)A/T Throttle Cable
(15)Accelerator Control Cable
Figure 9:

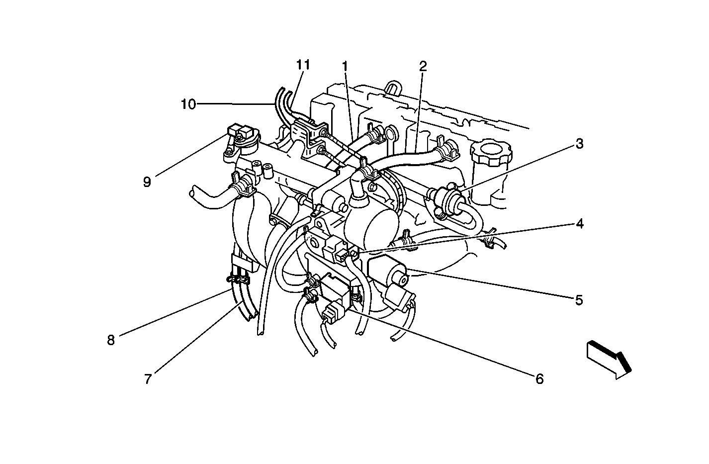
ECT Sensor and EGR Valve


Object Number: 468060  Size: MH
(1)EGR Valve
(2)ECT Sensor
(3)Fuel Injector Electrical Harness Connector
(4)Throttle Body Inlet Coolant Line
(5)Throttle Body Outlet Coolant Line
(6)IAC valve
(7)EVAP Canister Purge Valve
(8)TP Sensor
(9)Fuel Lines
(10)Engine Grounds
(11)MAP Sensor
Figure 10:

Ignition System


Object Number: 467906  Size: SH
(1)Ignition Coils
(2)Noise Suppressor
(3)PCM
(4)CMP Sensor
(5)Spark Plugs
Figure 11:

Main Relay and Fuel Pump Relay


Object Number: 468070  Size: SH
(1)Main Relay
(2)Fuel Pump Relay
(3)Junction Box (located above left side hinge pillar trim panel)