GM Service Manual Online
For 1990-2009 cars only
Makes
🢒
Chevrolet
🢒
2001
🢒
Tracker - 2WD
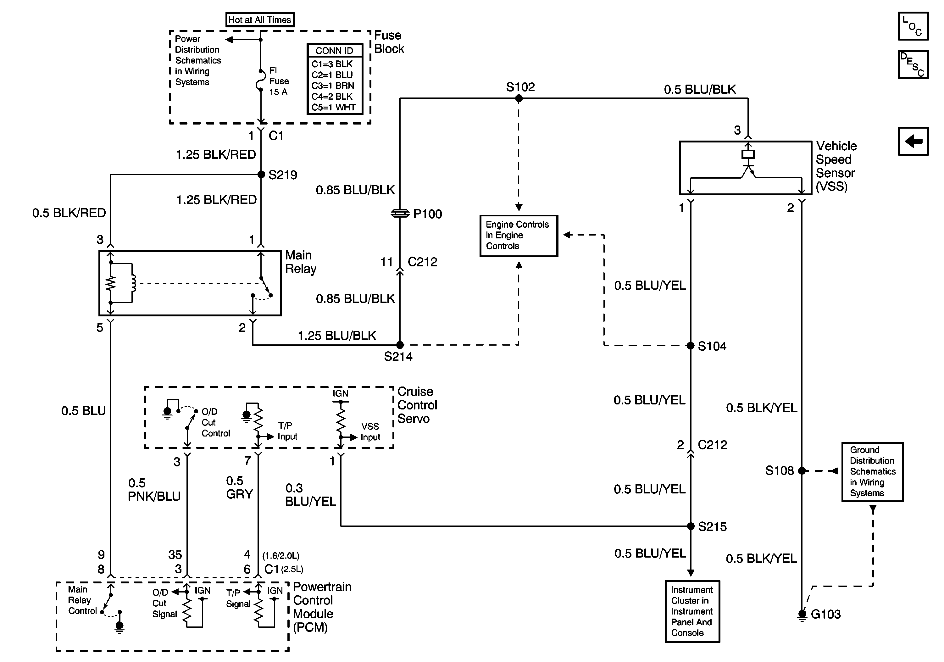
🢒 O/D Cut Circuit and Vehicle Speed Sensor (VSS)
O/D Cut Circuit and Vehicle Speed Sensor (VSS)
O/D Cut Circuit and Vehicle Speed Sensor (VSS)
Master Electrical Component List
Cruise Control Description and Operation
Cruise Indicator, Cruise Control Mode Switch, and Main Cruise Control Switch
G103
Cruise Control Servo, VSS
Idle Air Control (IAC) Valve, Mass Air Flow (MAF) Sensor, Vehicle SPeED Sensor (VSS)
BATT, ABS, FI and ACC Fuses