GM Service Manual Online
For 1990-2009 cars only
Makes
🢒
Chevrolet
🢒
2003
🢒
Tracker - 2WD
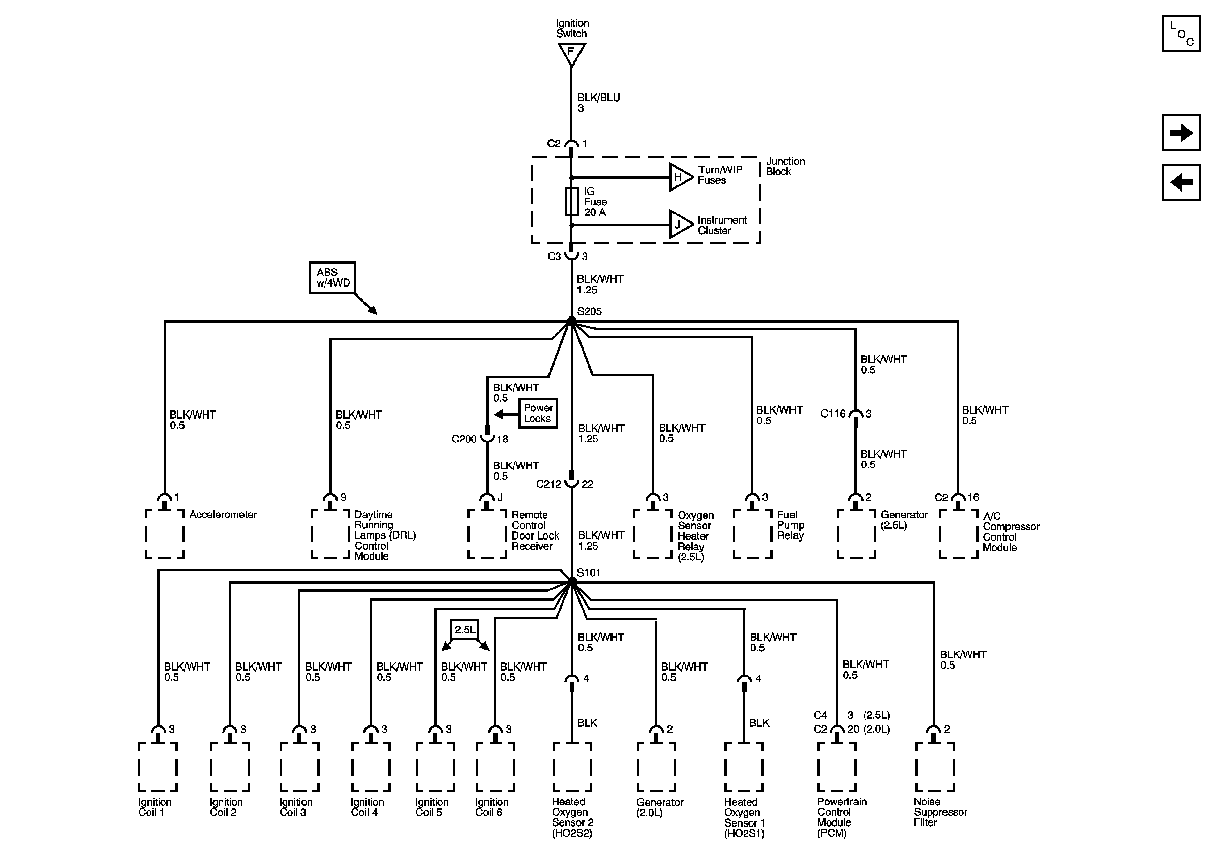
🢒 IG Fuse
IG Fuse
IG Fuse
Master Electrical Component List
CIG, DEF, P/W Fuses
Ignition Switch