GM Service Manual Online
For 1990-2009 cars only
Makes
🢒
Chevrolet
🢒
2003
🢒
TrailBlazer - 2WD
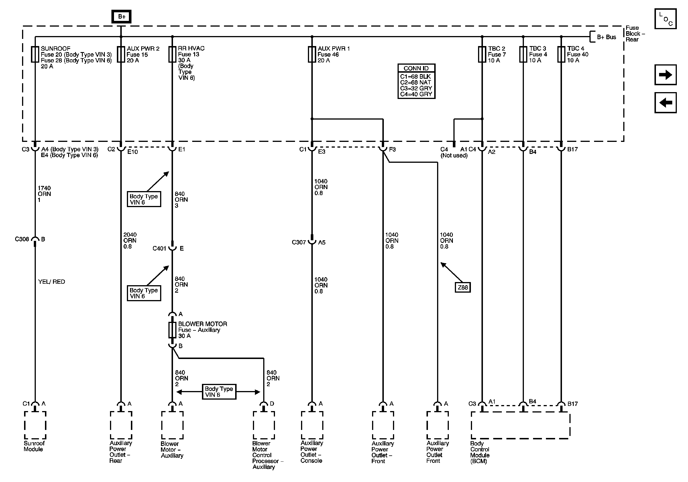
🢒 SUNROOF, AUX PWR2, RR HVAC, AUX PWR1, TBC2, TBC3, TBC4 Fuses
SUNROOF, AUX PWR2, RR HVAC, AUX PWR1, TBC2, TBC3, TBC4 Fuses
SUNROOF, AUX PWR 2, RR HVAC, AUX PWR 1, TBC 2, TBC 3, and TBC 4 Fuses
Master Electrical Component List
TBC5, DDM, PDM, AMP Fuses, DOORS Circuit Breakers
ETC, INJ A and INJ B Fuses - 5.3L
B+ Bus - Underhood Fuse Block