GM Service Manual Online
For 1990-2009 cars only

Automatic Transmission Controls Schematics 4.2L

Figure 1:

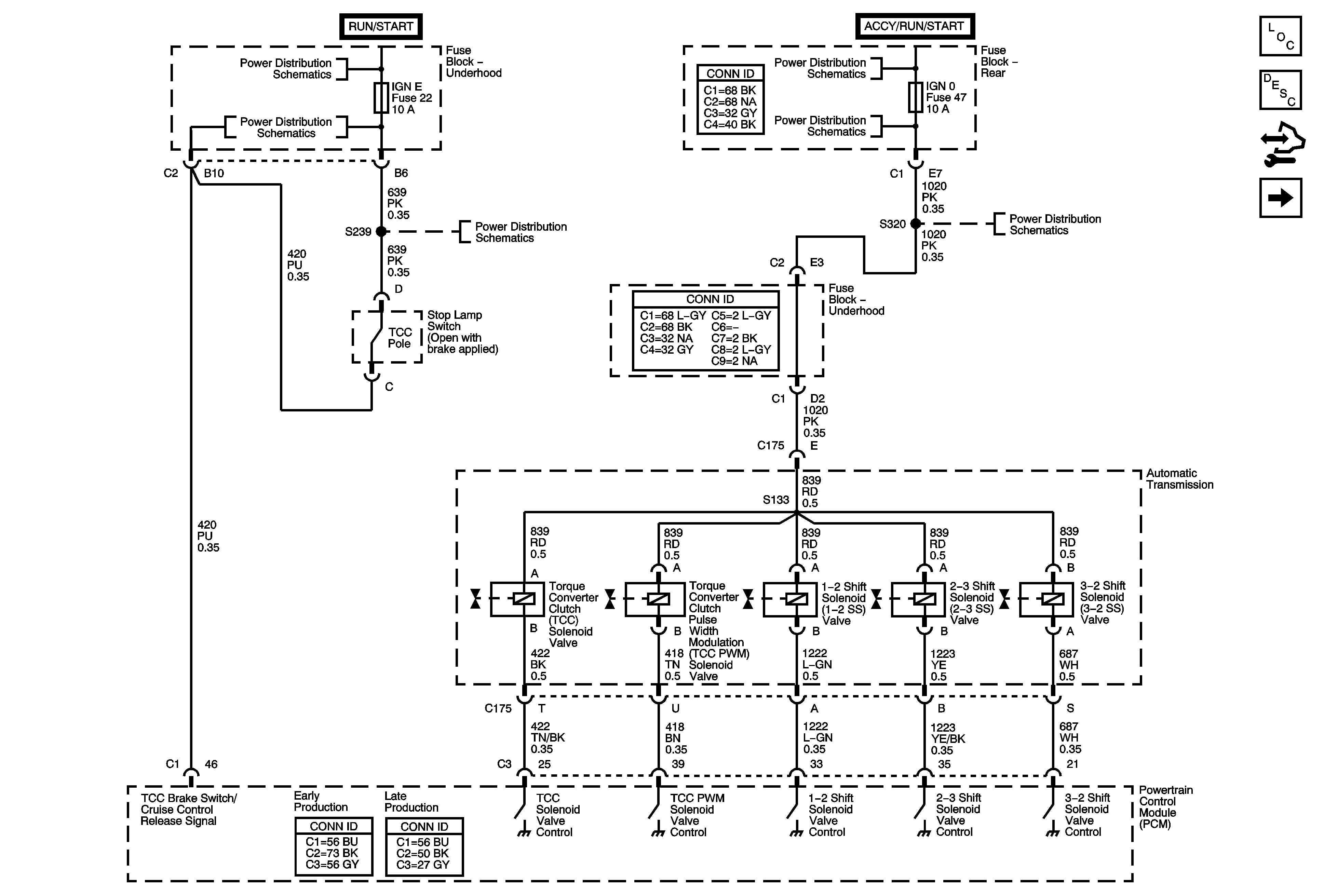
Shift Controls and Stop Lamp Switch


Object Number: 1748172  Size: FS
Master Electrical Component List
Electronic Component Description (PCM)
Control Module References
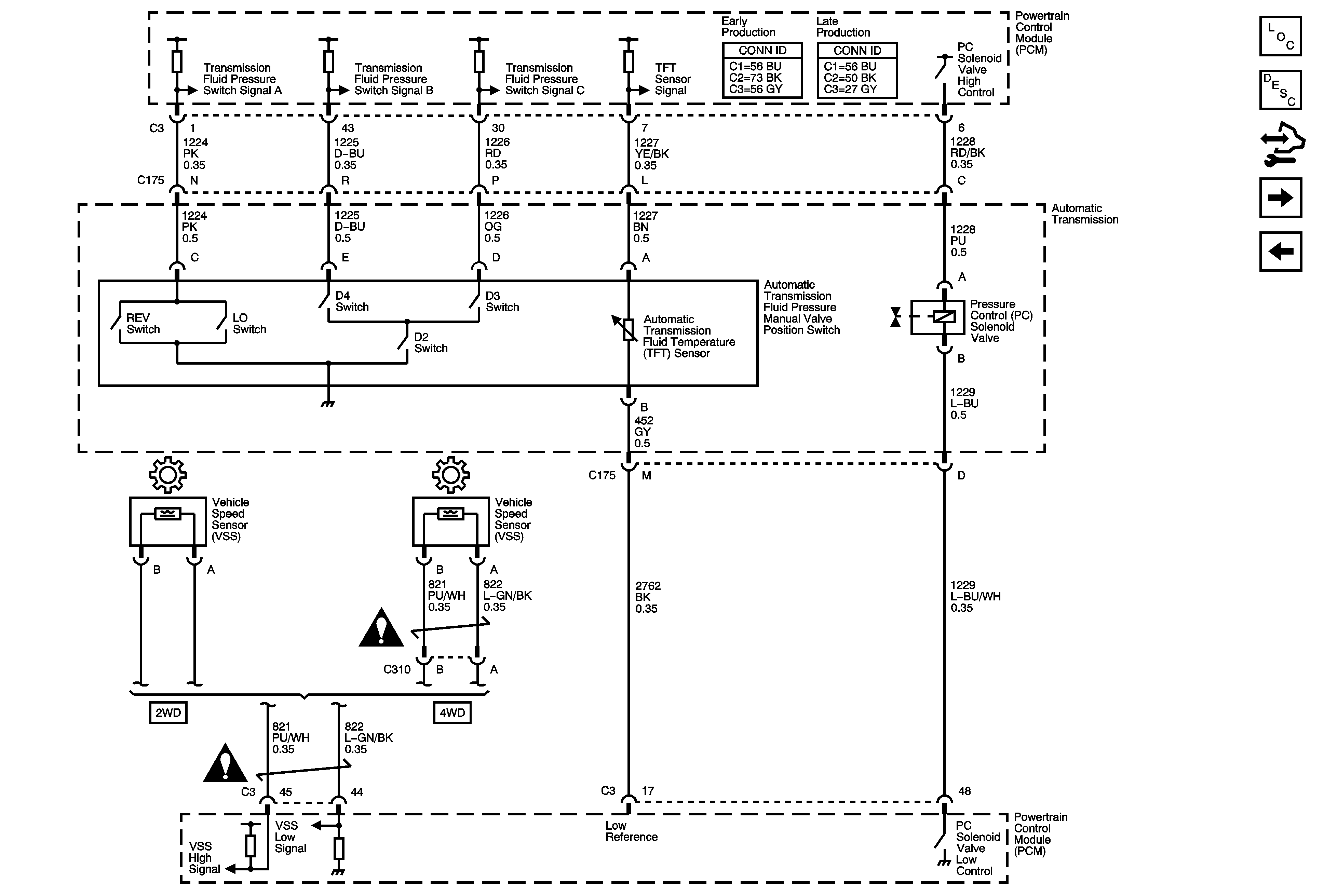
Pressure Controls, Temperature, and VSS
Ignition Switch - ACCY/RUN, RUN/START Bus Bars and IGN B Fuse
BCK/UP, BTSI, IGN E, TBC IGN 1, and TRLR BCK/UP Fuses
BCK/UP, BTSI, IGN E, TBC IGN 1, and TRLR BCK/UP Fuses
Ignition Switch - ACCY/RUN/START, RUN, and START Bus Bars, IGN A and CRNK Fuses
FRT WPR, IGN 0, RAIN, TBC ACC, TBC IG, and TCM Fuses
FRT WPR, IGN 0, RAIN, TBC ACC, TBC IG, and TCM Fuses
Figure 2:

Pressure Controls, Temperature, and VSS


Object Number: 1748175  Size: FS
Master Electrical Component List
Electronic Component Description (PCM)
Control Module References
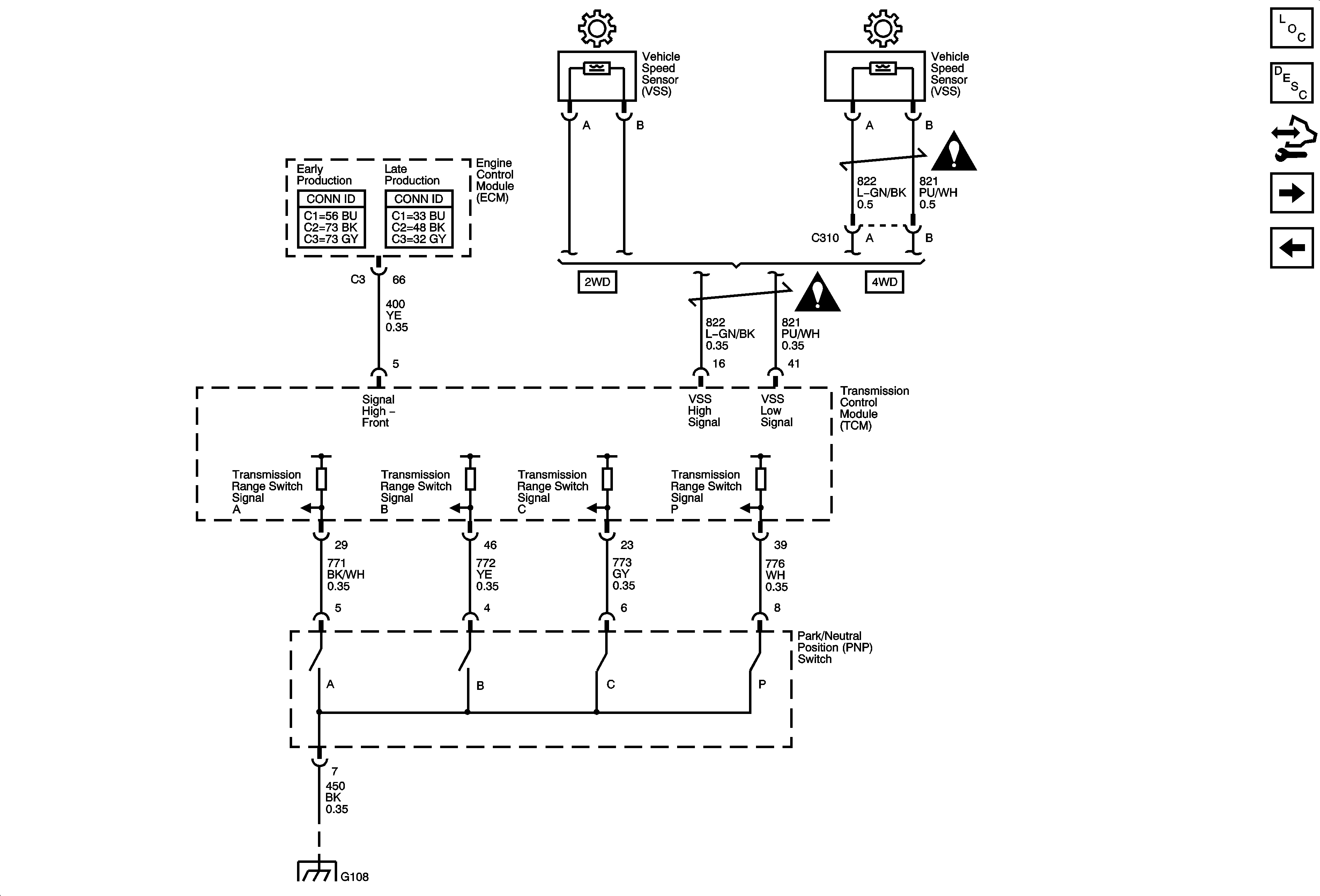
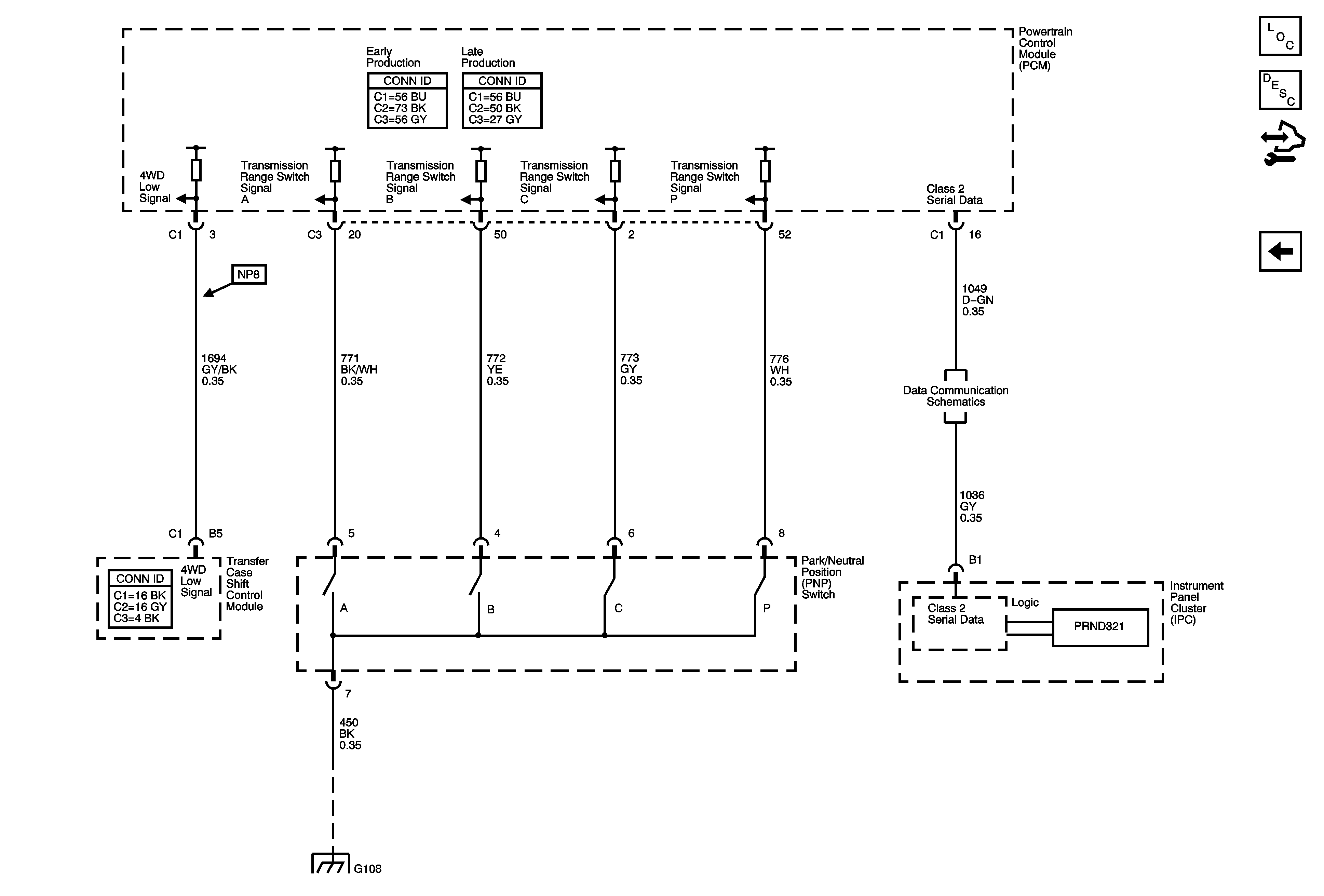
PNP Switch, 4WD Signal, Serial Data, and Indicator
Shift Controls and Stop Lamp Switch
Automatic Transmission Schematic Icons
Automatic Transmission Schematic Icons
Figure 3:

PNP Switch, 4WD Signal, Serial Data, and Indicator


Object Number: 1748176  Size: FS
Master Electrical Component List
Electronic Component Description (PCM)
Control Module References
Pressure Controls, Temperature, and VSS
SP205
G108

Automatic Transmission Controls Schematics 5.3L/6.0L

Figure 1:

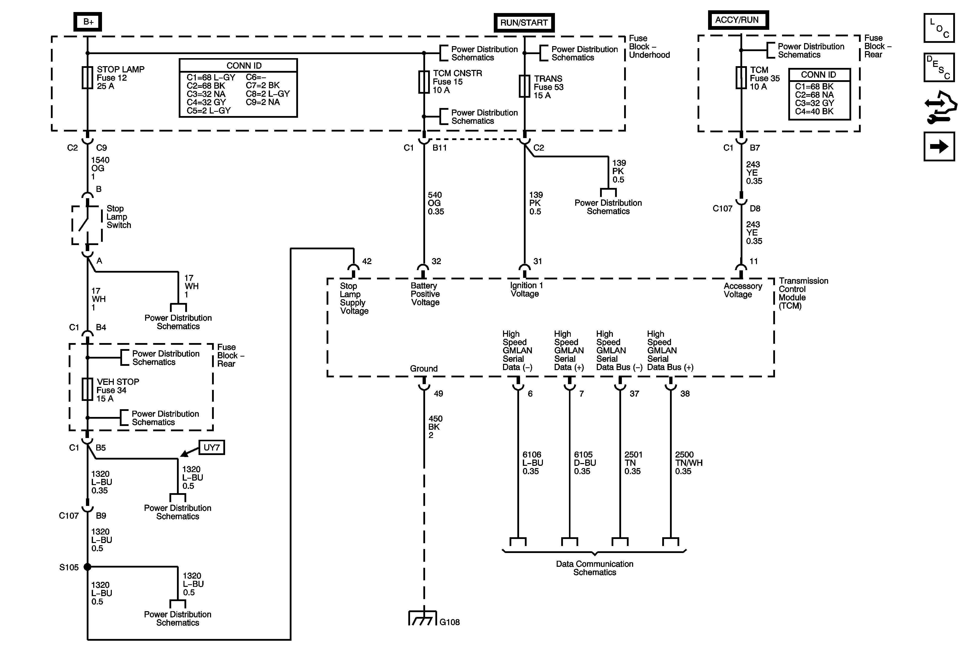
Module Power, Ground, Serial Data, and Stop Lamp Switch


Object Number: 1748177  Size: FS
Master Electrical Component List
Electronic Component Description (TCM)
Control Module References
PNP Switch and VSS
B+ Bus - Underhood Fuse Block
AUX PWR 1, RR HVAC, SUNROOF, TBC 2, TBC 3, TBC 4, TBC 5, and TCM CNSTR Fuses
Ignition Switch - ACCY/RUN, RUN/START Bus Bars and IGN B Fuse
Ignition Switch - ACCY/RUN, RUN/START Bus Bars and IGN B Fuse
4WD, AIRBAG, ECMI, HVAC, and TRANS Fuses
ABS, ATC, BLWR, ECAS, ELEC BRK, HAZRD, IPC/DIC, LTR, RVC, STOP LAMP, TRLR, VEH CHMSL, VEH STOP, and VSES Fuses
ABS, ATC, BLWR, ECAS, ELEC BRK, HAZRD, IPC/DIC, LTR, RVC, STOP LAMP, TRLR, VEH CHMSL, VEH STOP, and VSES Fuses
ABS, ATC, BLWR, ECAS, ELEC BRK, HAZRD, IPC/DIC, LTR, RVC, STOP LAMP, TRLR, VEH CHMSL, VEH STOP, and VSES Fuses
ABS, ATC, BLWR, ECAS, ELEC BRK, HAZRD, IPC/DIC, LTR, RVC, STOP LAMP, TRLR, VEH CHMSL, VEH STOP, and VSES Fuses
ABS, ATC, BLWR, ECAS, ELEC BRK, HAZRD, IPC/DIC, LTR, RVC, STOP LAMP, TRLR, VEH CHMSL, VEH STOP, and VSES Fuses
G108
Power, Ground, and Data Link Connector
Figure 2:

PNP Switch and VSS


Object Number: 1748178  Size: FS
Master Electrical Component List
Electronic Component Description (TCM)
Control Module References
Shift Controls
Module Power, Ground, Serial Data, and Stop Lamp Switch
Automatic Transmission Schematic Icons
Automatic Transmission Schematic Icons
G108
Figure 3:

Shift Controls


Object Number: 1748179  Size: FS
Master Electrical Component List
Electronic Component Description (TCM)
Control Module References
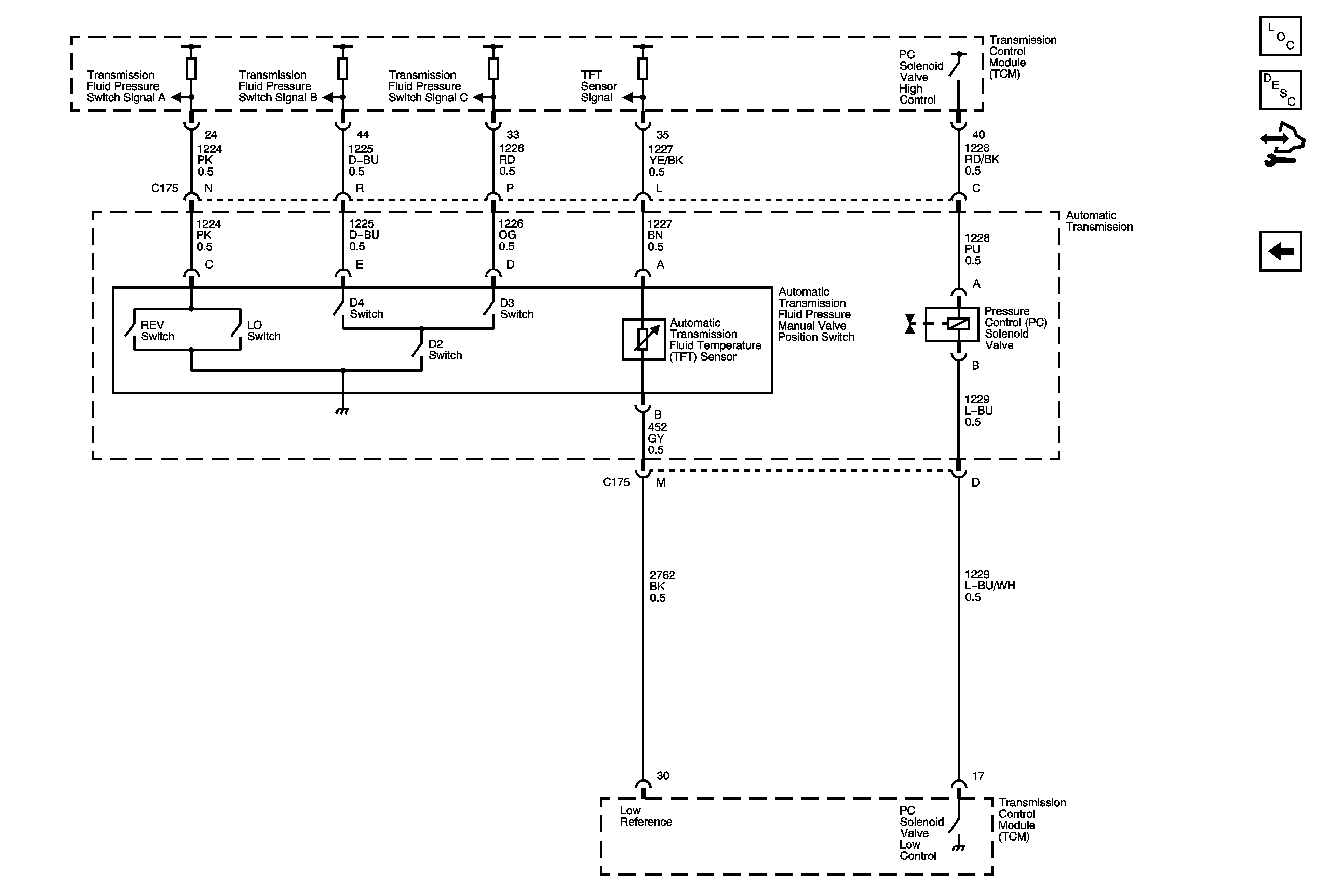
Temperature and Pressure Controls
PNP Switch and VSS
Ignition Switch - ACCY/RUN, RUN/START Bus Bars and IGN B Fuse
4WD, AIRBAG, ECMI, HVAC, and TRANS Fuses
Figure 4:

Temperature and Pressure Controls


Object Number: 1748180  Size: FS
Master Electrical Component List
Electronic Component Description (TCM)
Control Module References
Shift Controls