GM Service Manual Online
For 1990-2009 cars only
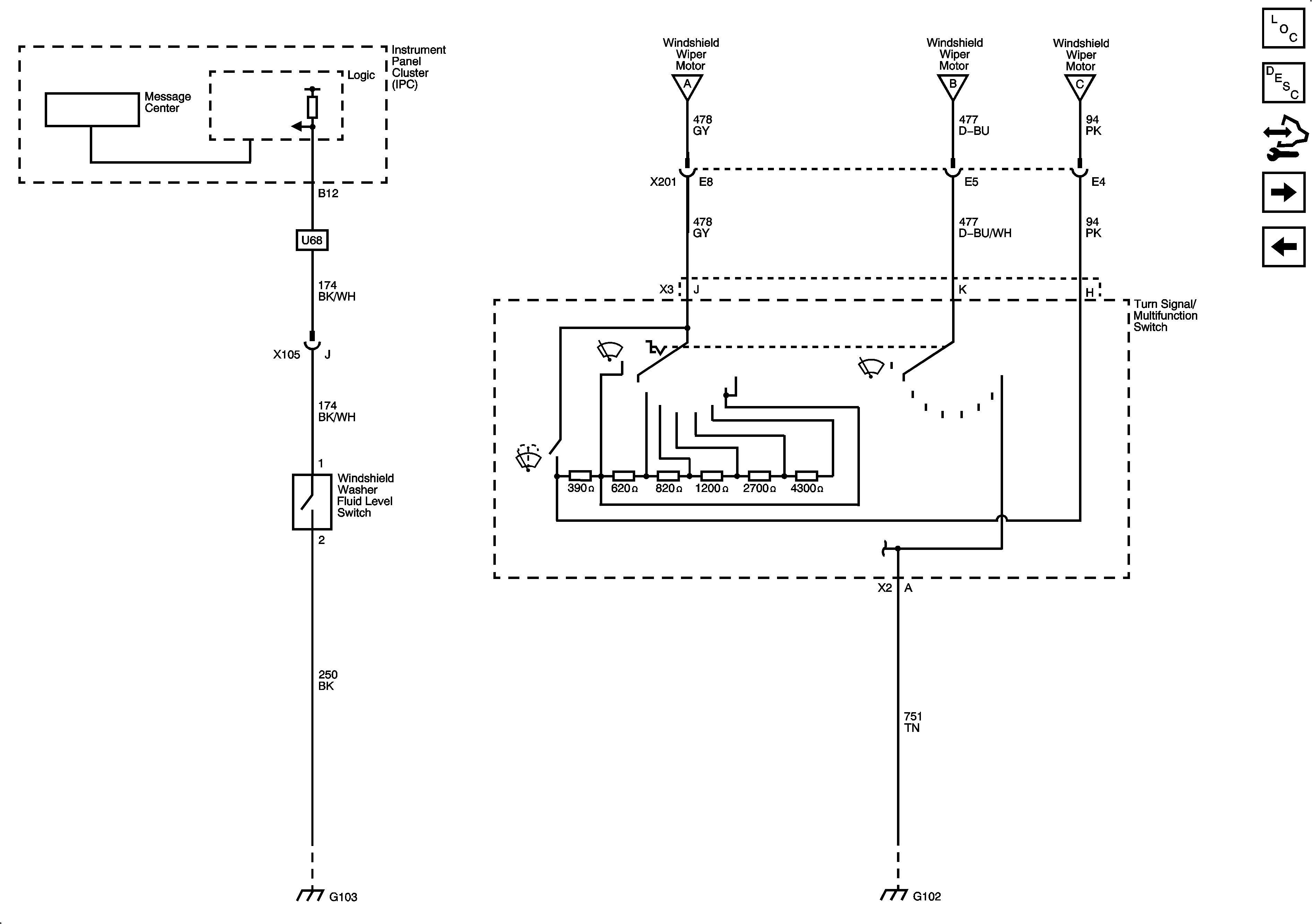
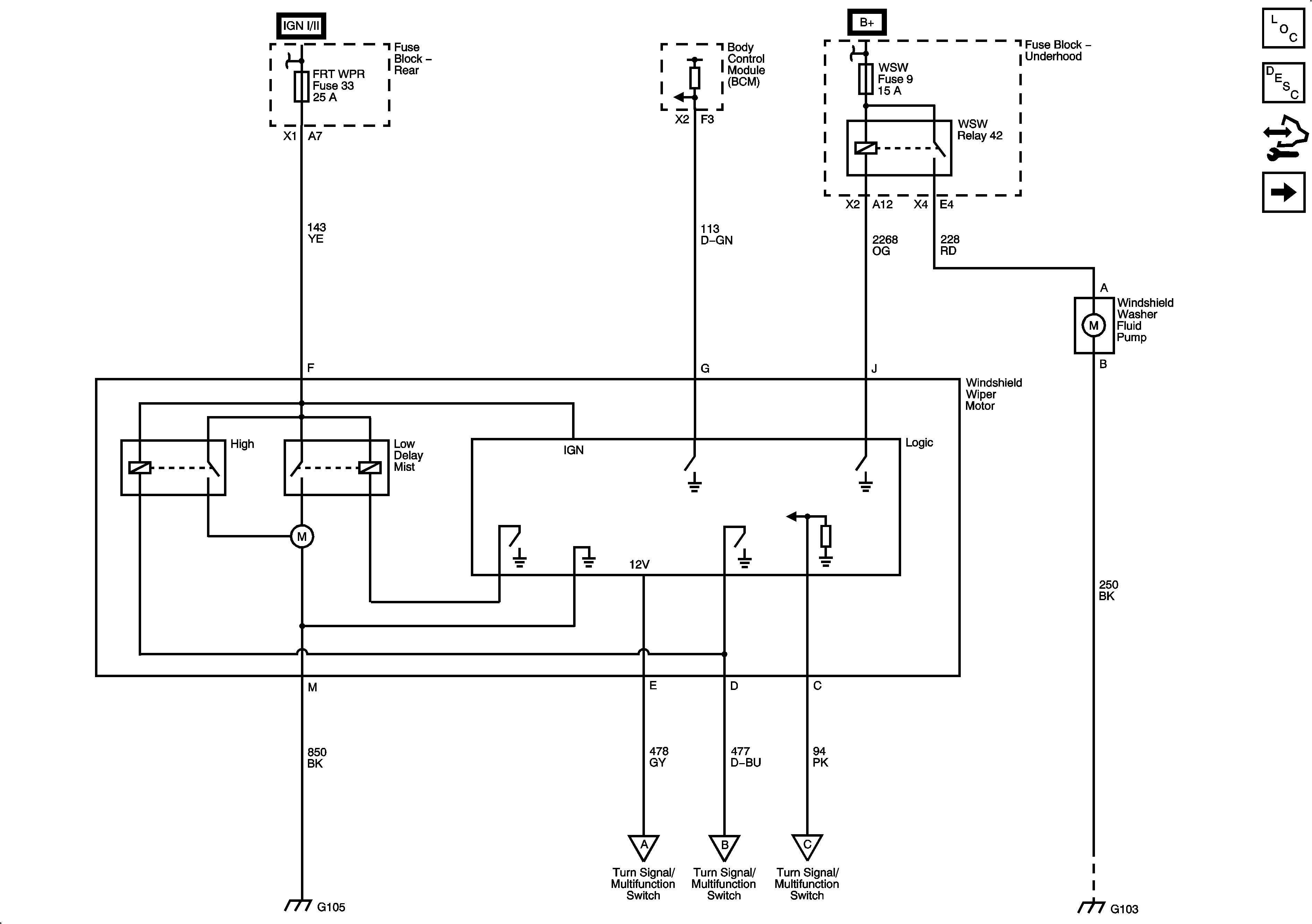
Figure 1:

Windshield Wiper/Washer Motors


Object Number: 1923775  Size: FS
Master Electrical Component List
Wiper/Washer System Description and Operation
Control Module References
Wiper/Washer Switch and Washer Fluid Level Switch
Figure 2:

Wiper/Washer Switch and Washer Fluid Level Switch


Object Number: 1923780  Size: FS
Master Electrical Component List
Wiper/Washer System Description and Operation
Control Module References
Headlamp Washer - CE4
Windshield Wiper/Washer Motors
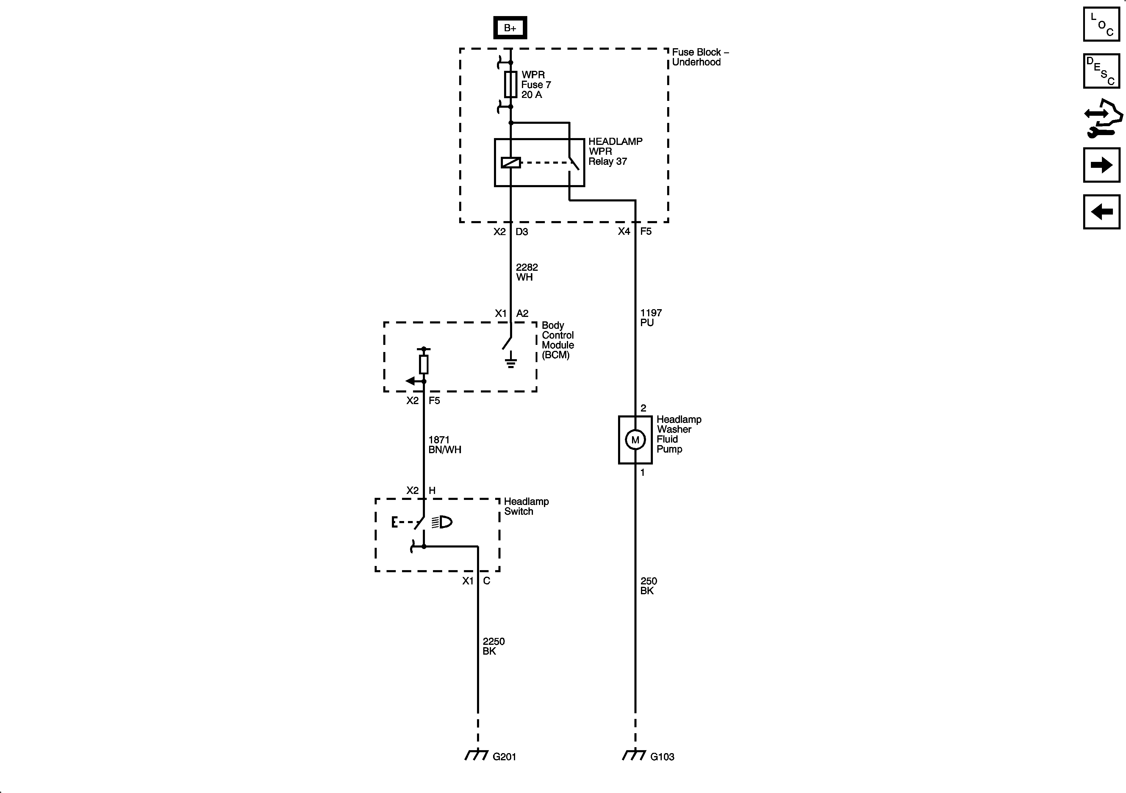
Figure 3:

Headlamp Washer - CE4


Object Number: 1923783  Size: FS
Master Electrical Component List
Headlamp Washer System Description and Operation
Control Module References
Rear Wiper/Washer Controls
Wiper/Washer Switch and Washer Fluid Level Switch
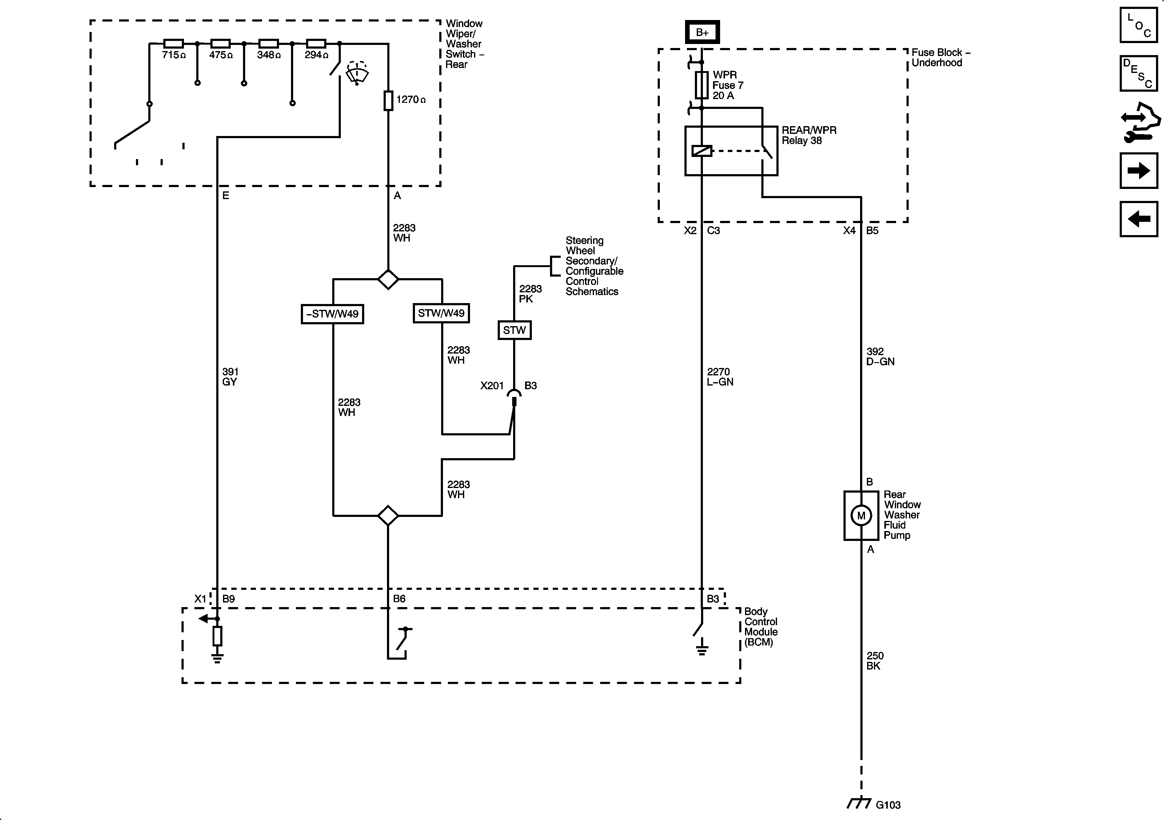
Figure 4:

Rear Wiper/Washer Controls


Object Number: 1923786  Size: FS
Master Electrical Component List
Rear Wiper/Washer System Description and Operation
Control Module References
Rear Window Wiper Motor
Headlamp Washer - CE4
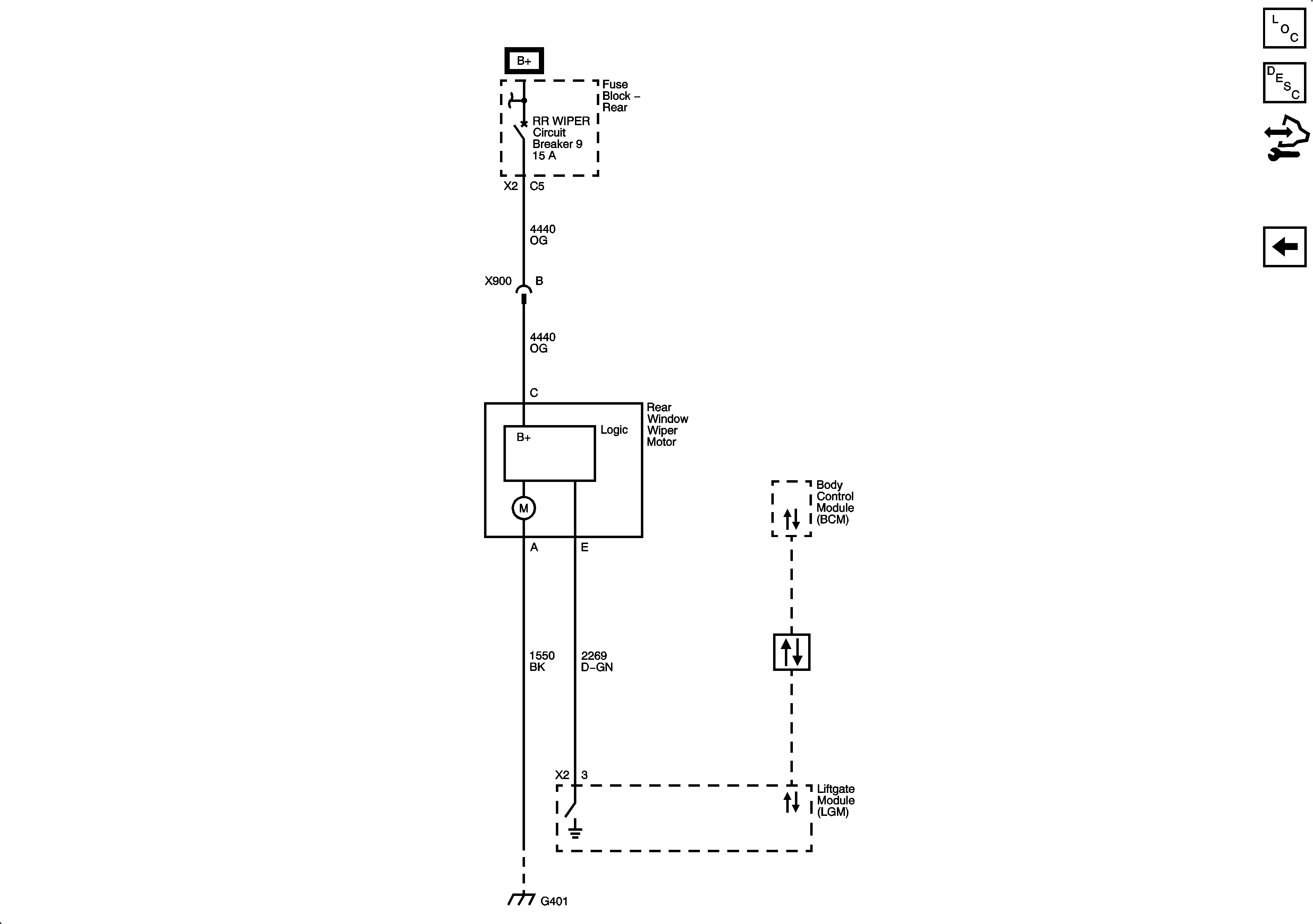
Figure 5:

Rear Window Wiper Motor


Object Number: 1923788  Size: FS
Master Electrical Component List
Rear Wiper/Washer System Description and Operation
Control Module References
Rear Wiper/Washer Controls