GM Service Manual Online
For 1990-2009 cars only
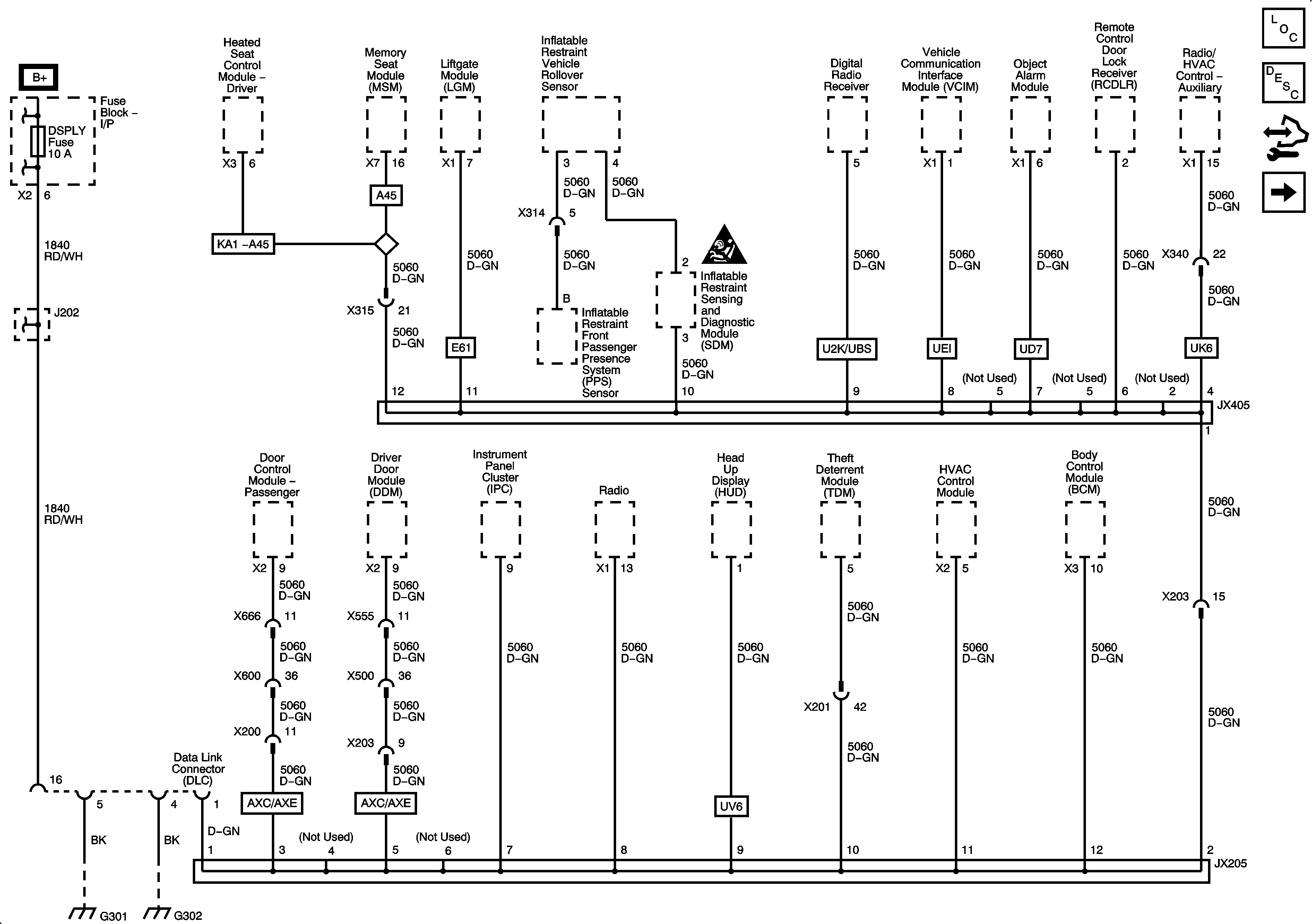
Figure 1:

Low Speed GMLAN


Object Number: 2077827  Size: FS
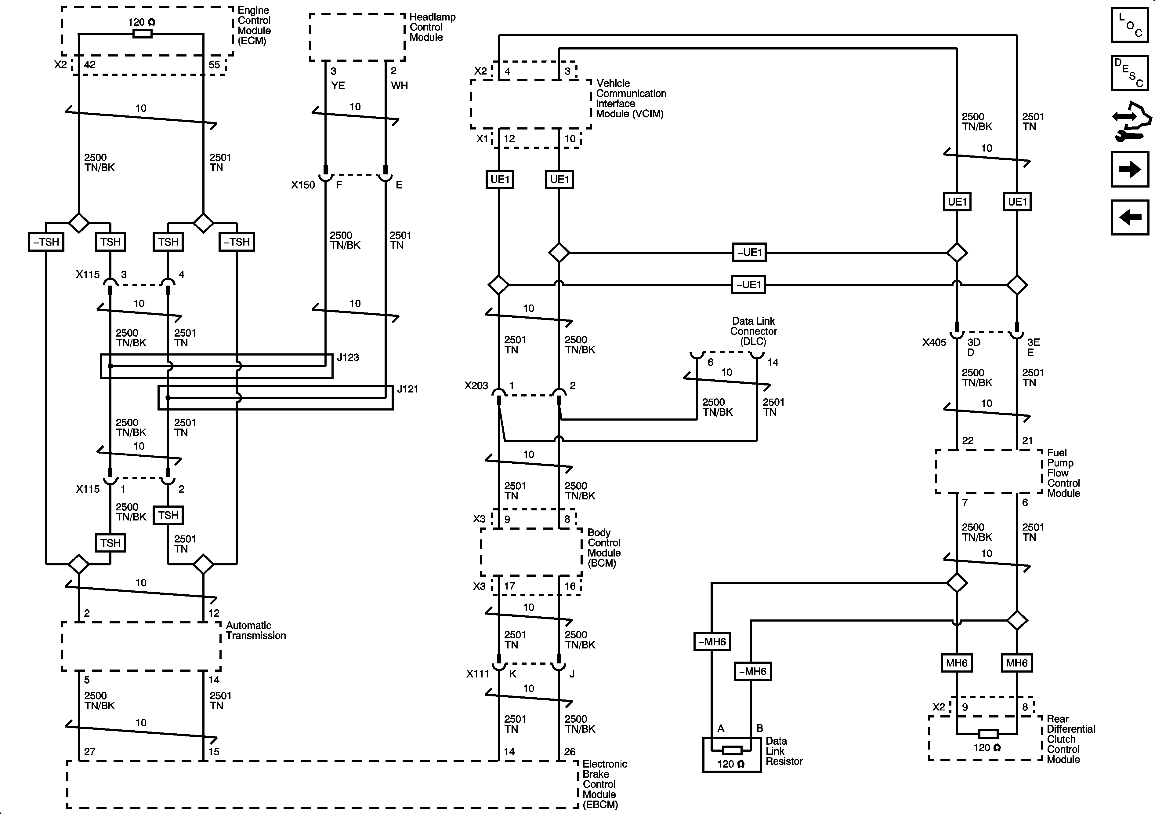
Figure 2:

High Speed GMLAN


Object Number: 2077830  Size: FS
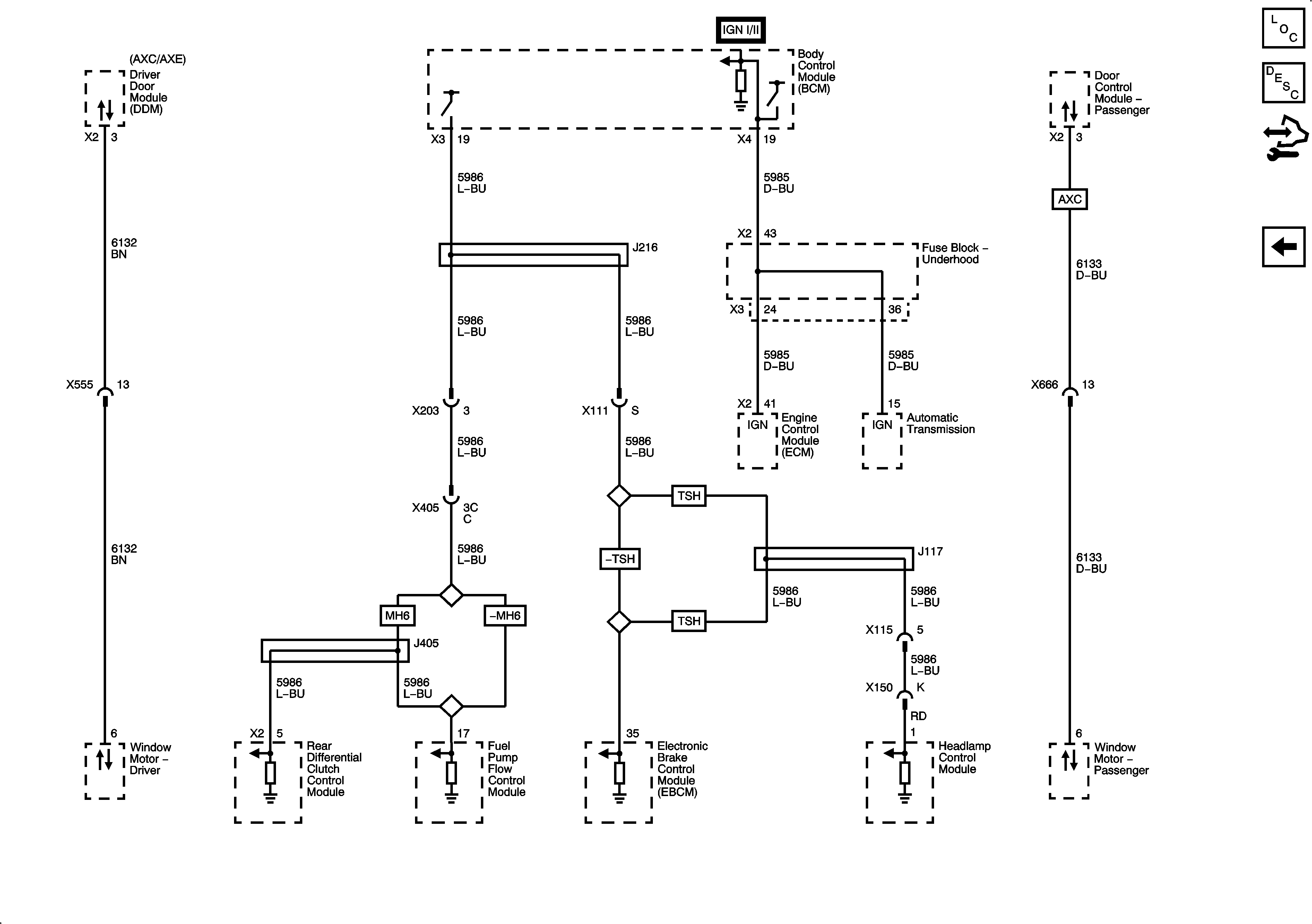
Figure 3:

Communication Enable and Local Interconnect Network (LIN)


Object Number: 2077832  Size: FS