GM Service Manual Online
For 1990-2009 cars only
Makes
🢒
Chevrolet
🢒
2008
🢒
Uplander Ext.
🢒
Diagnostic Navigation
🢒
Vehicle Diagnostic Information
🢒 Interior Lights Dimming Schematics
Figure
1:
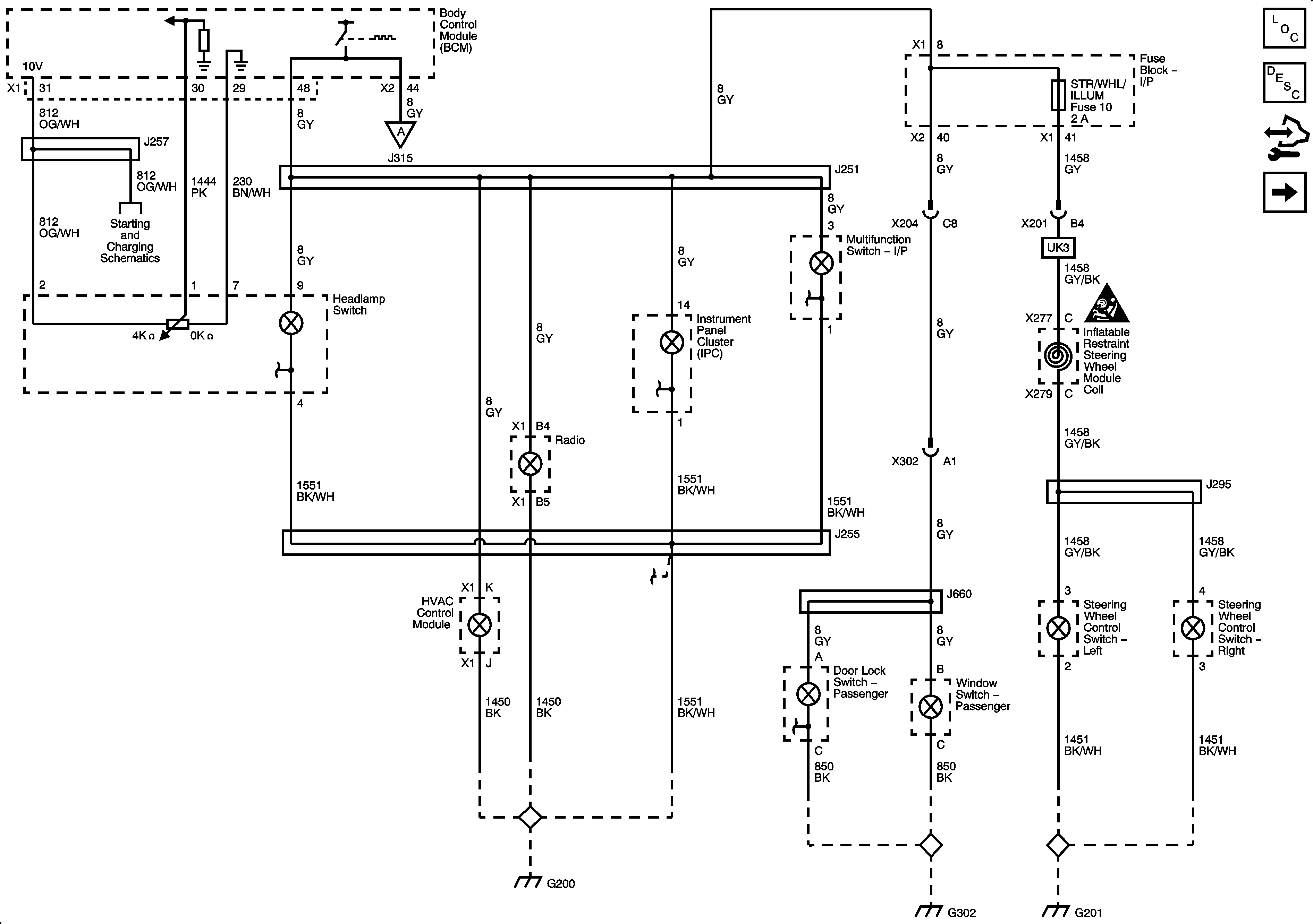
Control, I/P, Passenger Door, and Steering Wheel Lamps
Master Electrical Component List
Interior Lighting Systems Description and Operation
Control Module References
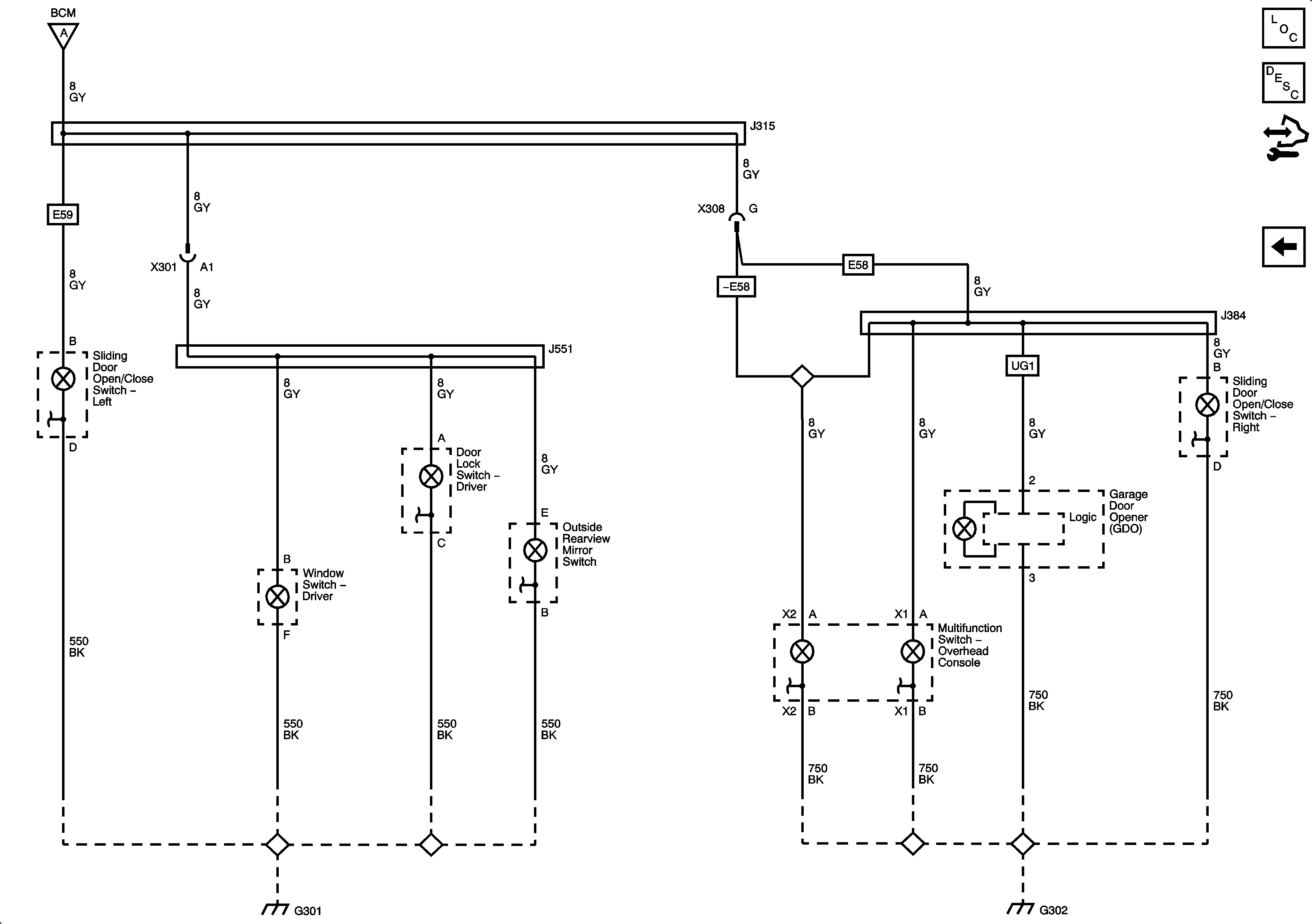
Left Door, Right B-Pillar and Roof Lamps
Figure
2:
Left Door, Right B-Pillar, and Roof Lamps
Master Electrical Component List
Interior Lighting Systems Description and Operation
Control Module References
Control, I/P, Passenger Door and Steering Wheel Lamps