GM Service Manual Online
For 1990-2009 cars only
Makes
🢒
Chevrolet
🢒
2008
🢒
Uplander Ext.
🢒
Seats
🢒
Power Seats
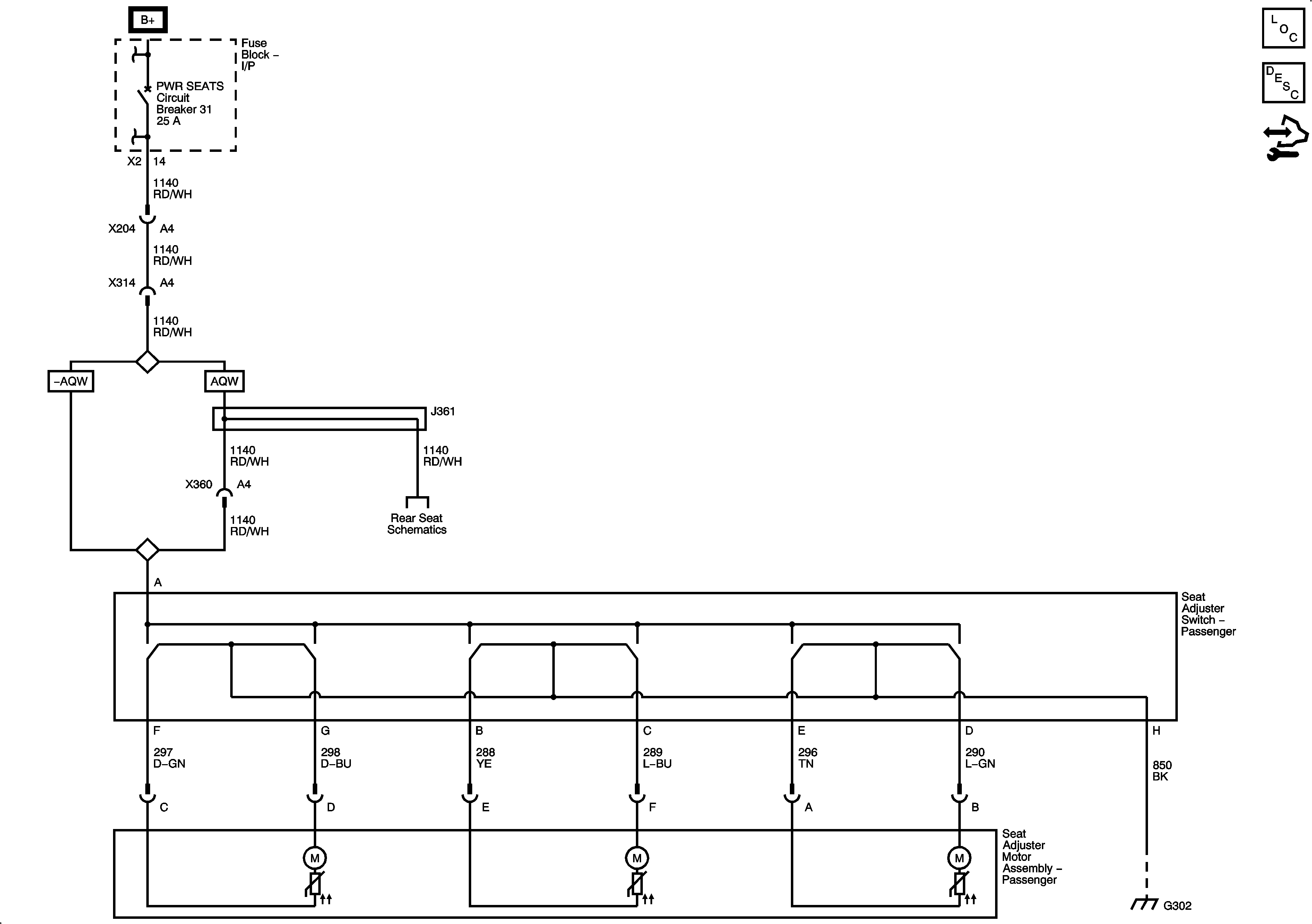
🢒 Passenger Seat Schematics
Power Seat
Master Electrical Component List
Power Seats System Description and Operation
Control Module References