GM Service Manual Online
For 1990-2009 cars only
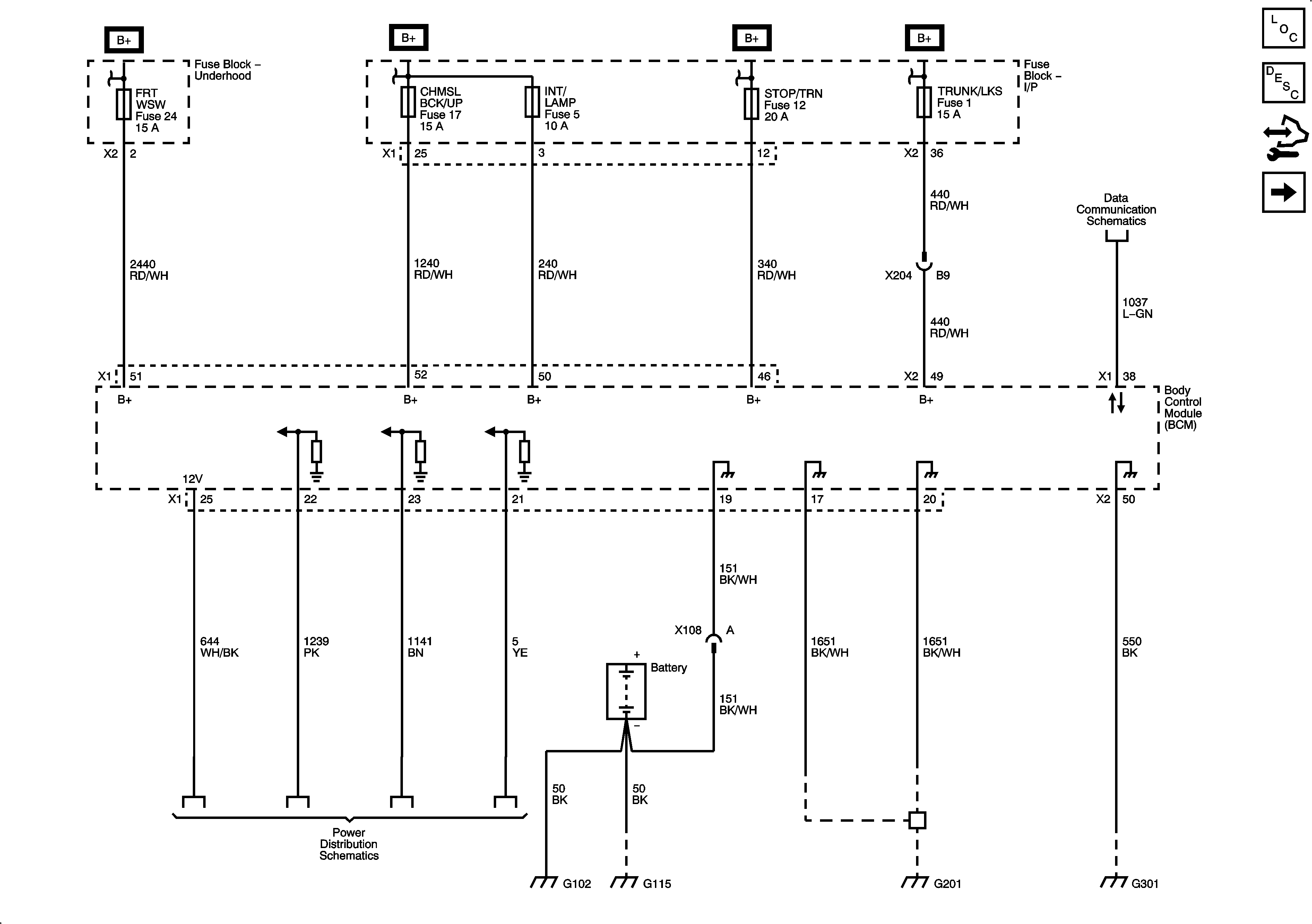
Figure 1:

Ground, Power, and References to Data Communication and Power Distribution


Object Number: 2060936  Size: FS
Figure 2:

References to Brakes, Cruise Control, Defogger, Exterior Lights, Horn, Object Detection, Power Moding, Shift Lock Control, and Wiper/Washer


Object Number: 2060946  Size: FS
Figure 3:

References to Antilock Brake System, Cruise Control, HVAC, and Lighting


Object Number: 2060965  Size: FS
Figure 4:

References to Door Locks, Lighting, Sliding Door and Theft Deterrent


Object Number: 2060975  Size: FS
Figure 5:

References to Audible Warnings, HVAC, Immobilizer, Remote Function, Seat Heating and Cooling, Starting and Charging, and Theft Deterrent


Object Number: 2060993  Size: FS