GM Service Manual Online
For 1990-2009 cars only
Makes
🢒
Chevrolet
🢒
2000
🢒
Venture
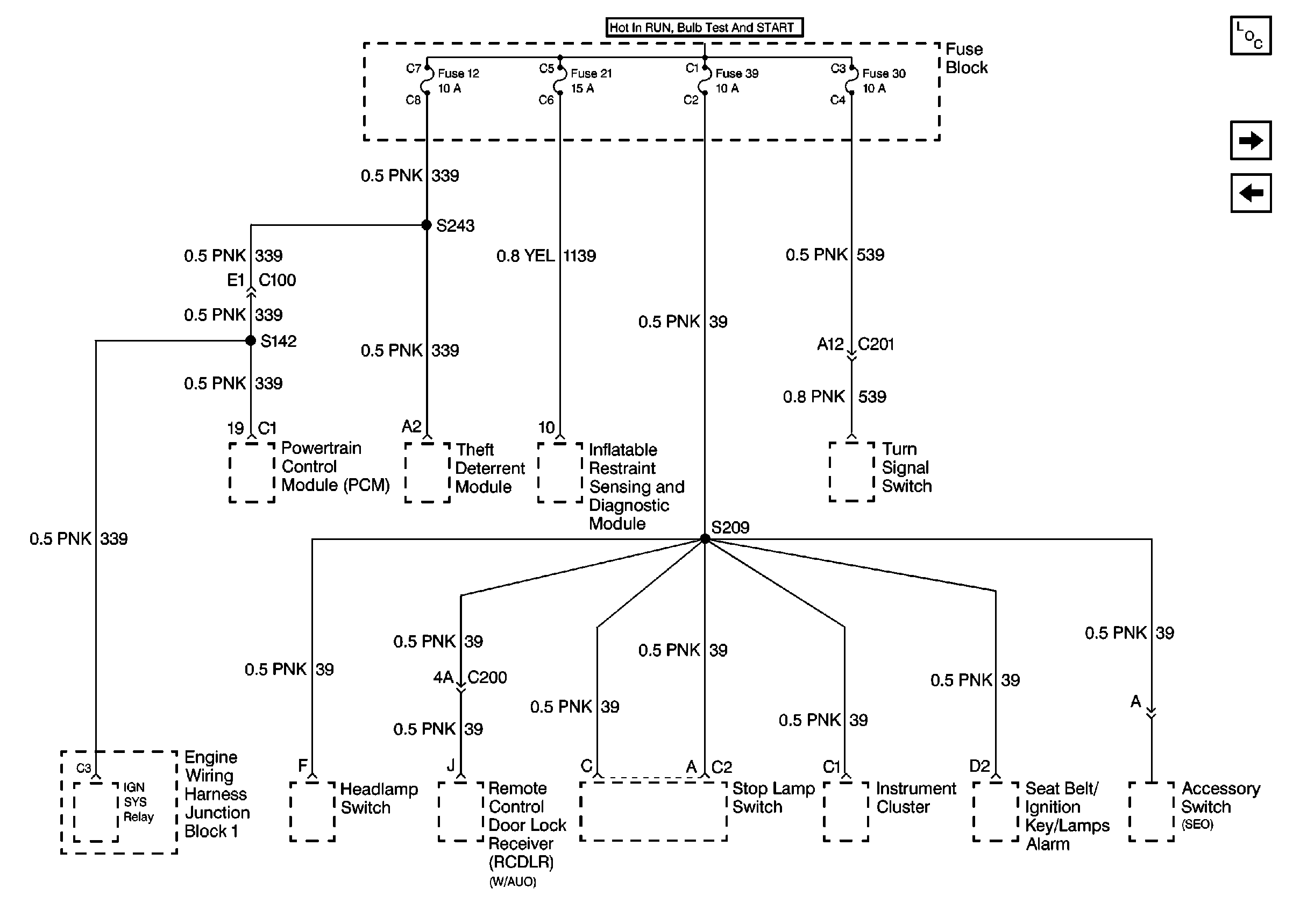
🢒 Cell 11: Anti-Theft PCM (12), Air Bag (21), Turn Signal (30), and IP Electronics Ignition Feed (39) Fuses
Cell 11: Anti-Theft PCM (12), Air Bag (21), Turn Signal (30), and IP Electronics Ignition Feed (39) Fuses
Cell 11: Anti-Theft PCM (12), Air Bag (21), Turn Signal (30), and IP Electronics Ignition Feed (39) Fuses
Power and Grounding Components
Cell 11: HVAC (4), ABS (13), and Cruise Control (22) Fuses
Cell 11: Power Accessory No. 2 (Sunroof) (11), Power Accessory No.2 (20), Wiper (29), and Radio (38) Fuses