GM Service Manual Online
For 1990-2009 cars only
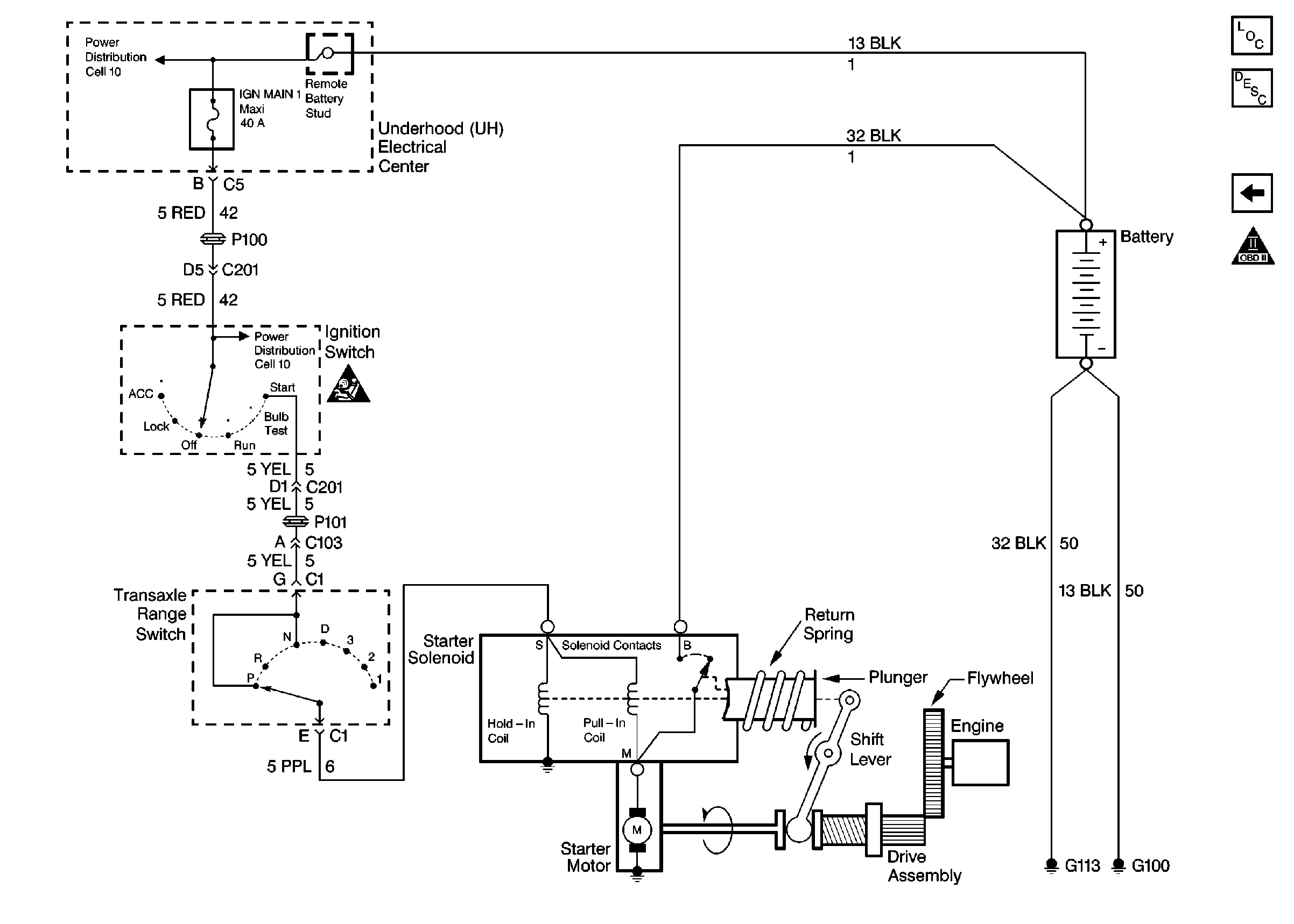
Figure 1:

Starter System


Object Number: 163184  Size: FS
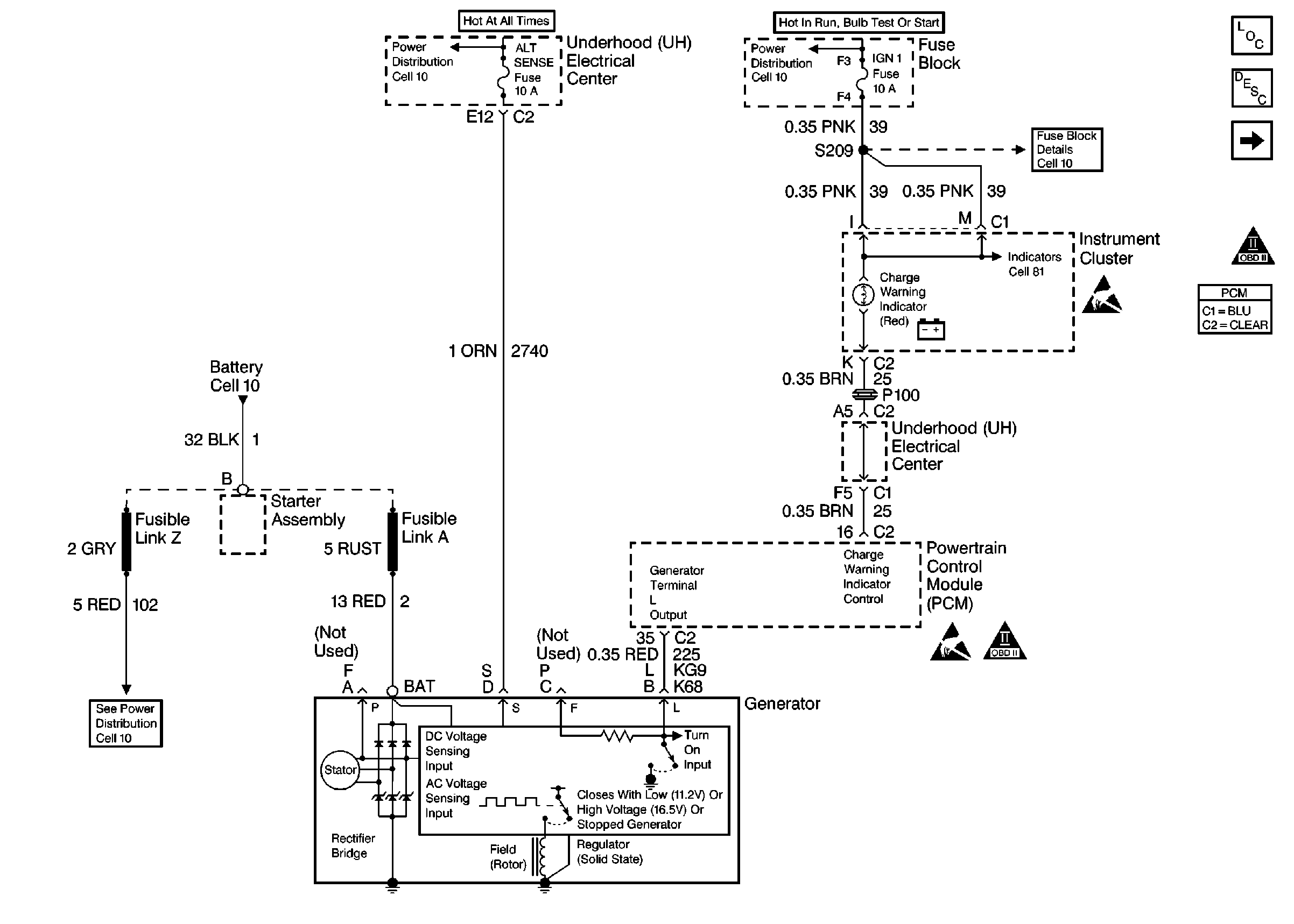
Figure 2:

Charging System


Object Number: 163225  Size: FS