GM Service Manual Online
For 1990-2009 cars only
Makes
🢒
Chevrolet
🢒
1999
🢒
Venture Ext.
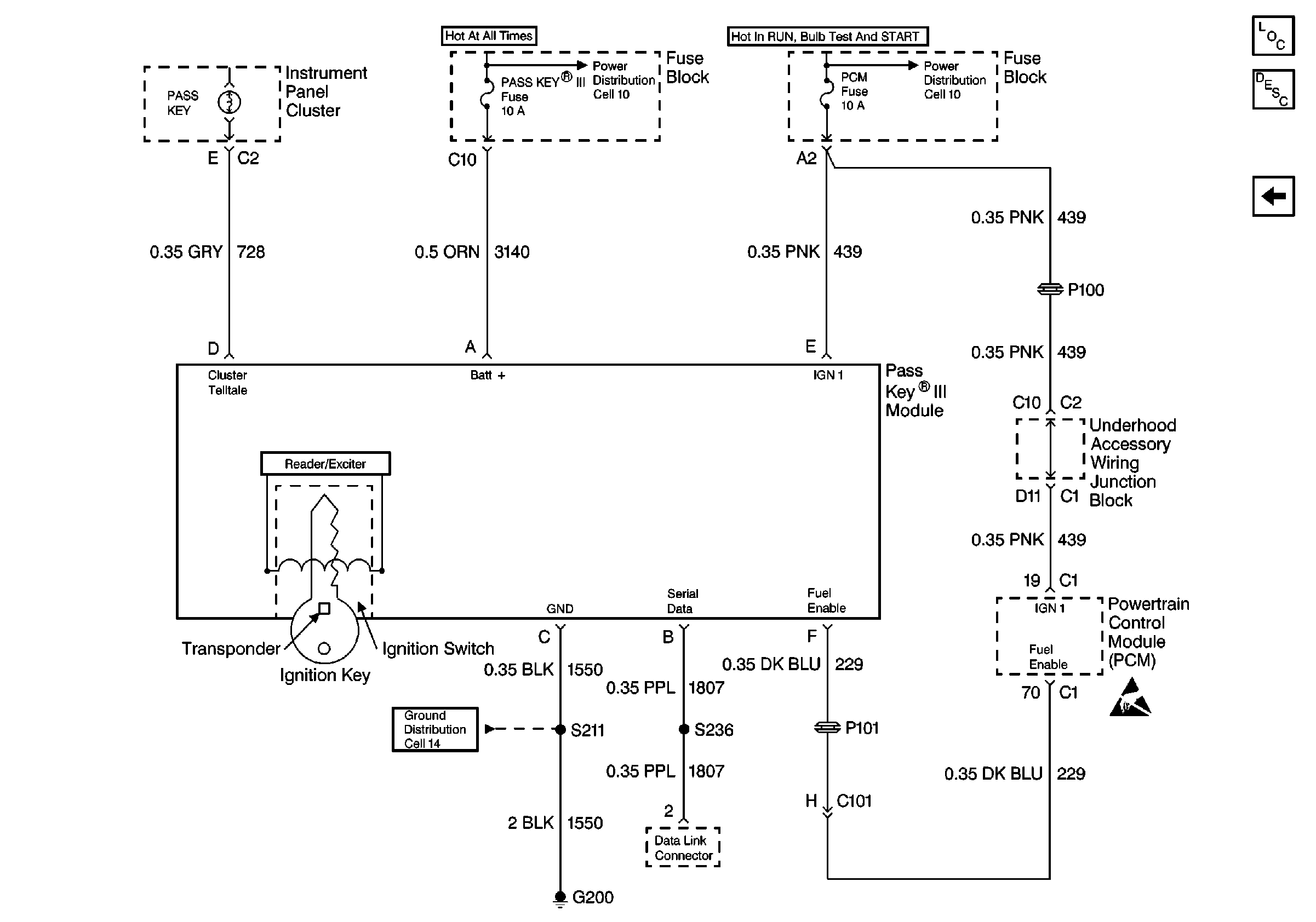
🢒 Pass Key III Module
Pass Key III Module
Pass Key III Module
Handling ESD Sensitive Parts Notice
Theft Deterrent System Components
Vehicle Theft Deterrent (VTD) Description
Cell 133: G200, G302
Cell 50: Data Link Communications
Cell 14: G200