GM Service Manual Online
For 1990-2009 cars only
Makes
🢒
Chevrolet
🢒
2000
🢒
Venture Ext.
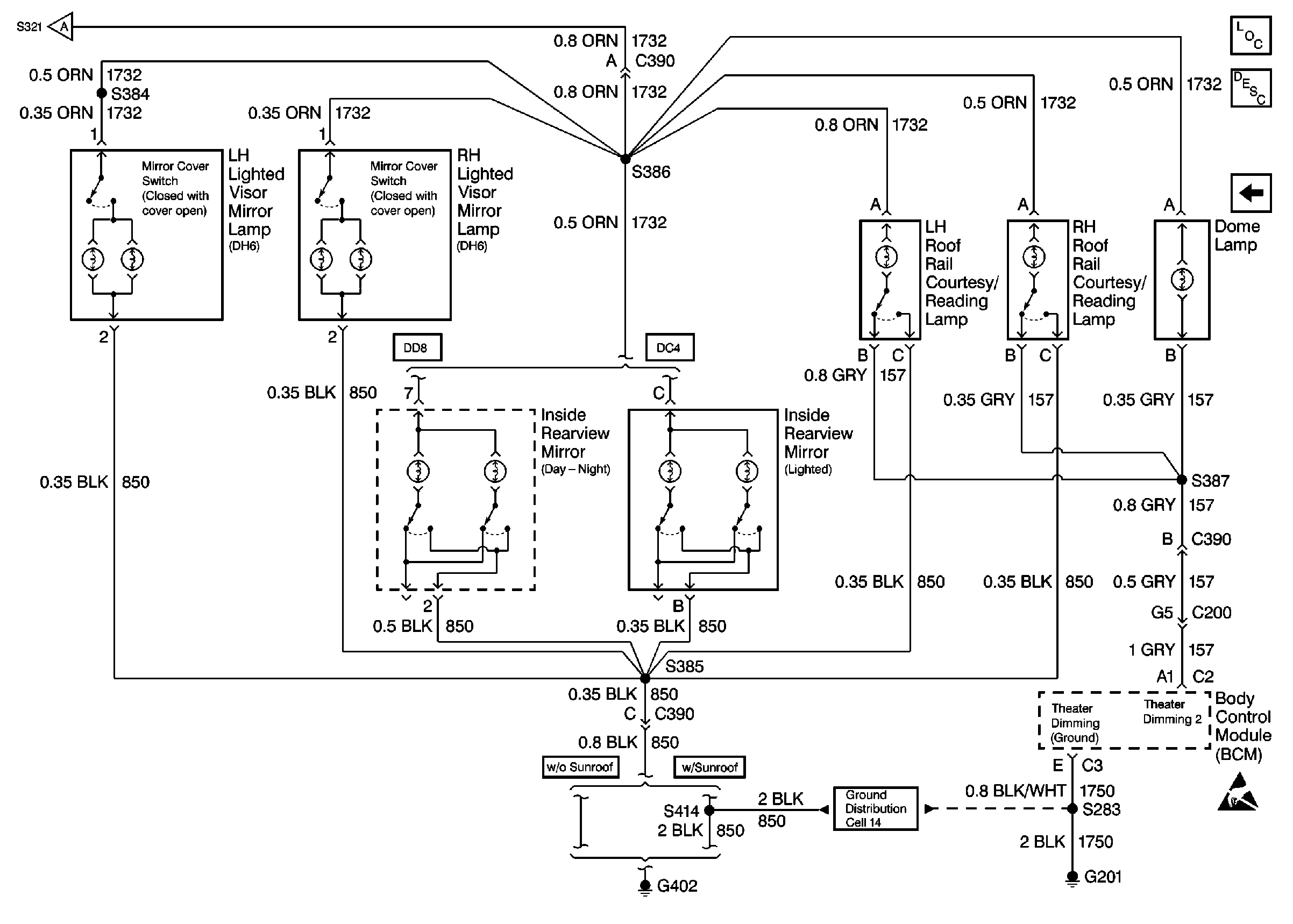
🢒 Cell 114 Interior Lights Sunshade, Roof Rail, Reading
Cell 114 Interior Lights Sunshade, Roof Rail, Reading
Cell 114 Interior Lights: Sunshade, Roof Rail, Reading, Dome and Rearview Mirror Lamps
Cell 114 Interior Lights: IP Courtesy, Door Courtesy, Underhood
Ground Distribution Schematics
Handling ESD Sensitive Parts Notice