GM Service Manual Online
For 1990-2009 cars only
Makes
🢒
Chevrolet
🢒
2001
🢒
Venture Ext.
🢒
Body and Accessories
🢒
Entertainment
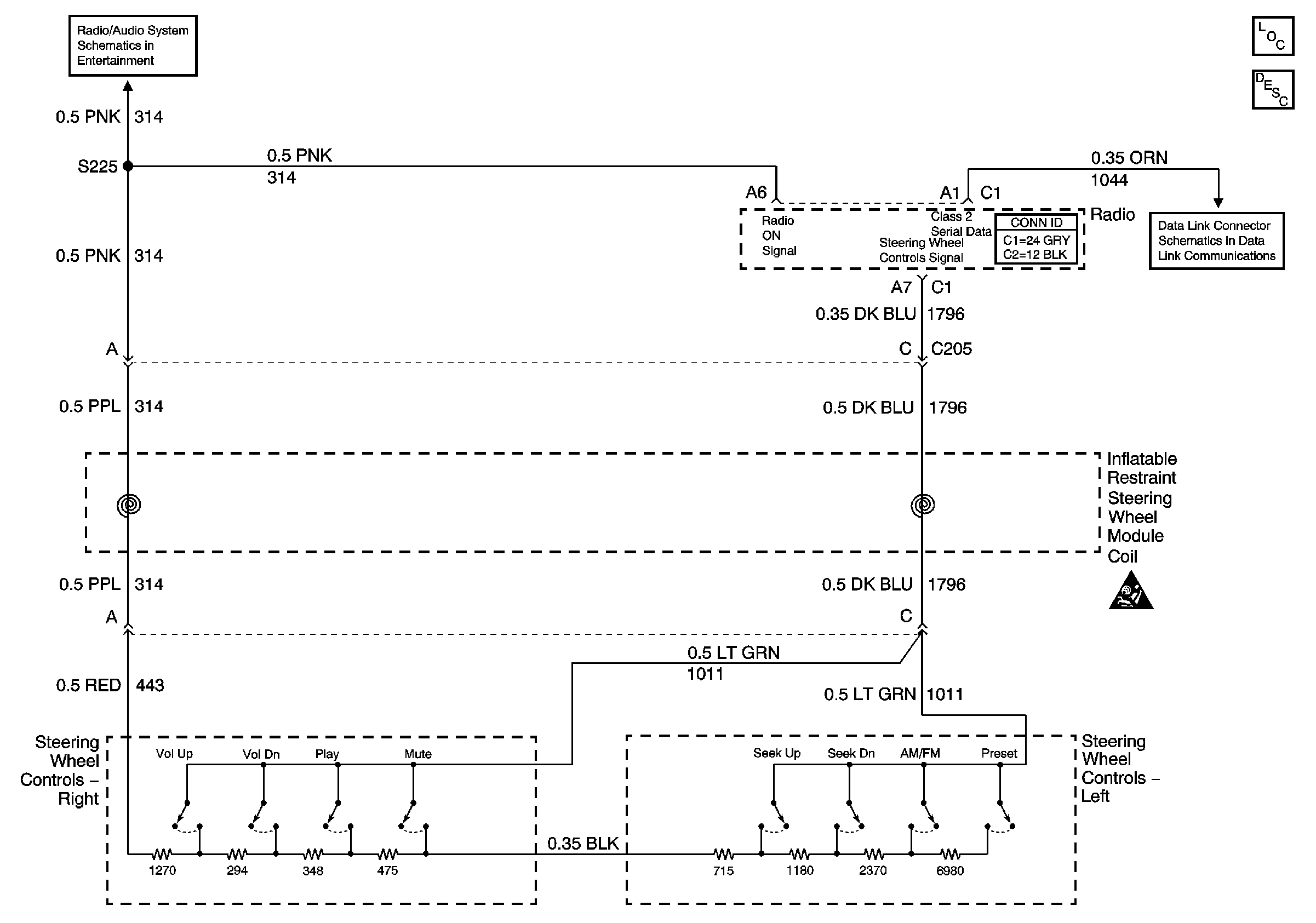
🢒 Steering Wheel Controls Schematics
Steering Wheel Controls
Power and Grounds
EBCM, BATT MAIN 1, RADIO and PARK LP Fuses
EBCM, BATT MAIN 1, RADIO and PARK LP Fuses
Data Link Connector (DLC)
SIR Caution
G200 (1 of 3)
Master Electrical Component List