GM Service Manual Online
For 1990-2009 cars only
Makes
🢒
Chevrolet
🢒
2001
🢒
Venture Ext.
🢒 Shift Lock Controls
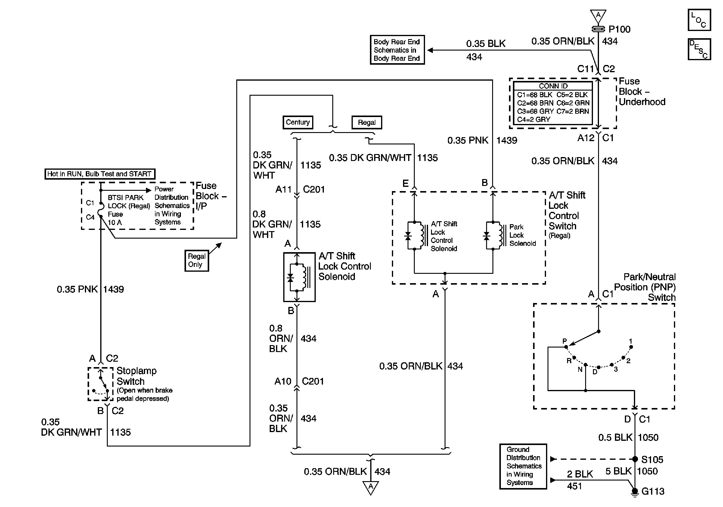
Shift Lock Controls
Master Electrical Component List
Automatic Transmission Shift Lock Control Description and Operation
IGN 1
Rear Release System
G113