GM Service Manual Online
For 1990-2009 cars only
Makes
🢒
Chevrolet
🢒
2001
🢒
Venture Ext.
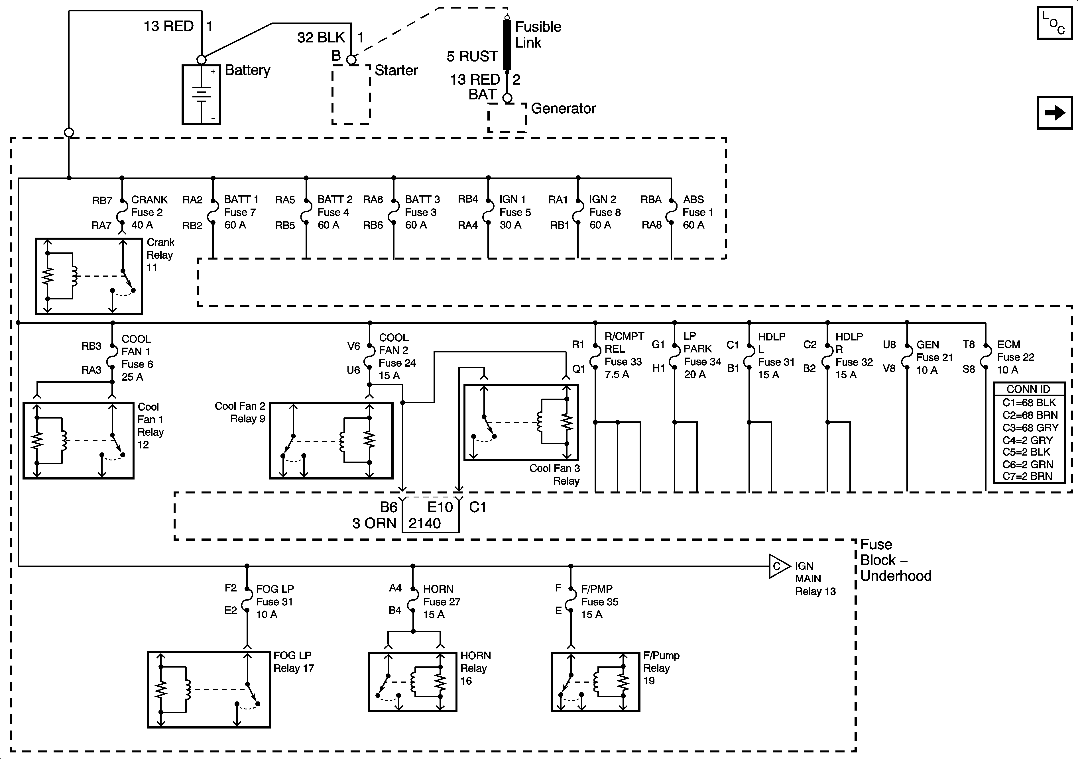
🢒 Power Bussing for Fuse Block Underhood Page 1 of 2
Power Bussing for Fuse Block Underhood Page 1 of 2
Power Bussing for Fuse Block Underhood Page 1 of 2
Master Electrical Component List
Power Bussing for Fuse Block-Underhood page 2 of 2
Power Bussing for Fuse Block-Underhood page 2 of 2