GM Service Manual Online
For 1990-2009 cars only
Makes
🢒
Chevrolet
🢒
2002
🢒
Venture Ext.
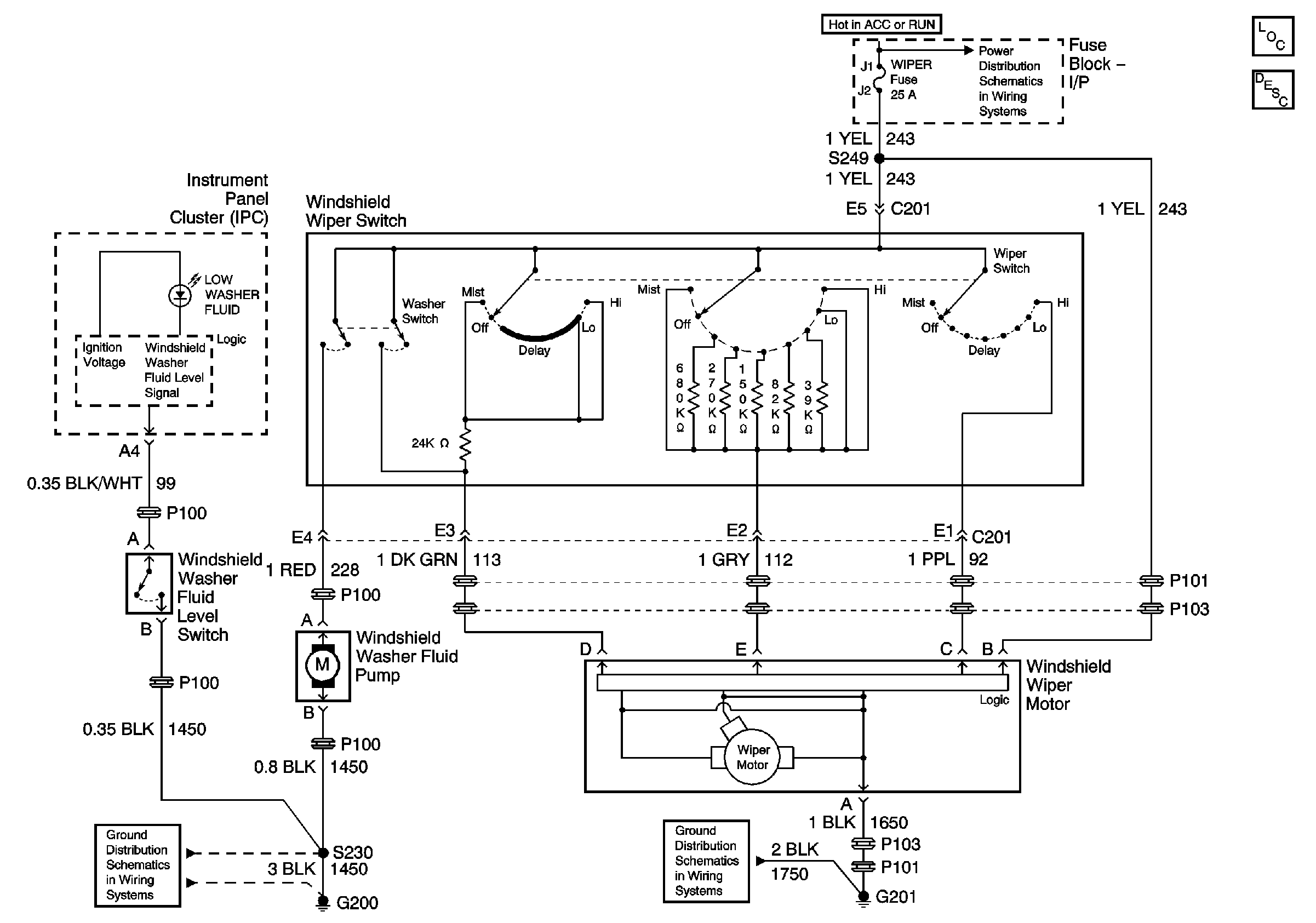
🢒 Wiper Switch
Wiper Switch
Master Electrical Component List
Wiper/Washer System Description and Operation
IGN 2
G200, Page 1 of 2
G201