GM Service Manual Online
For 1990-2009 cars only
Makes
🢒
Chevrolet
🢒
2002
🢒
Venture Ext.
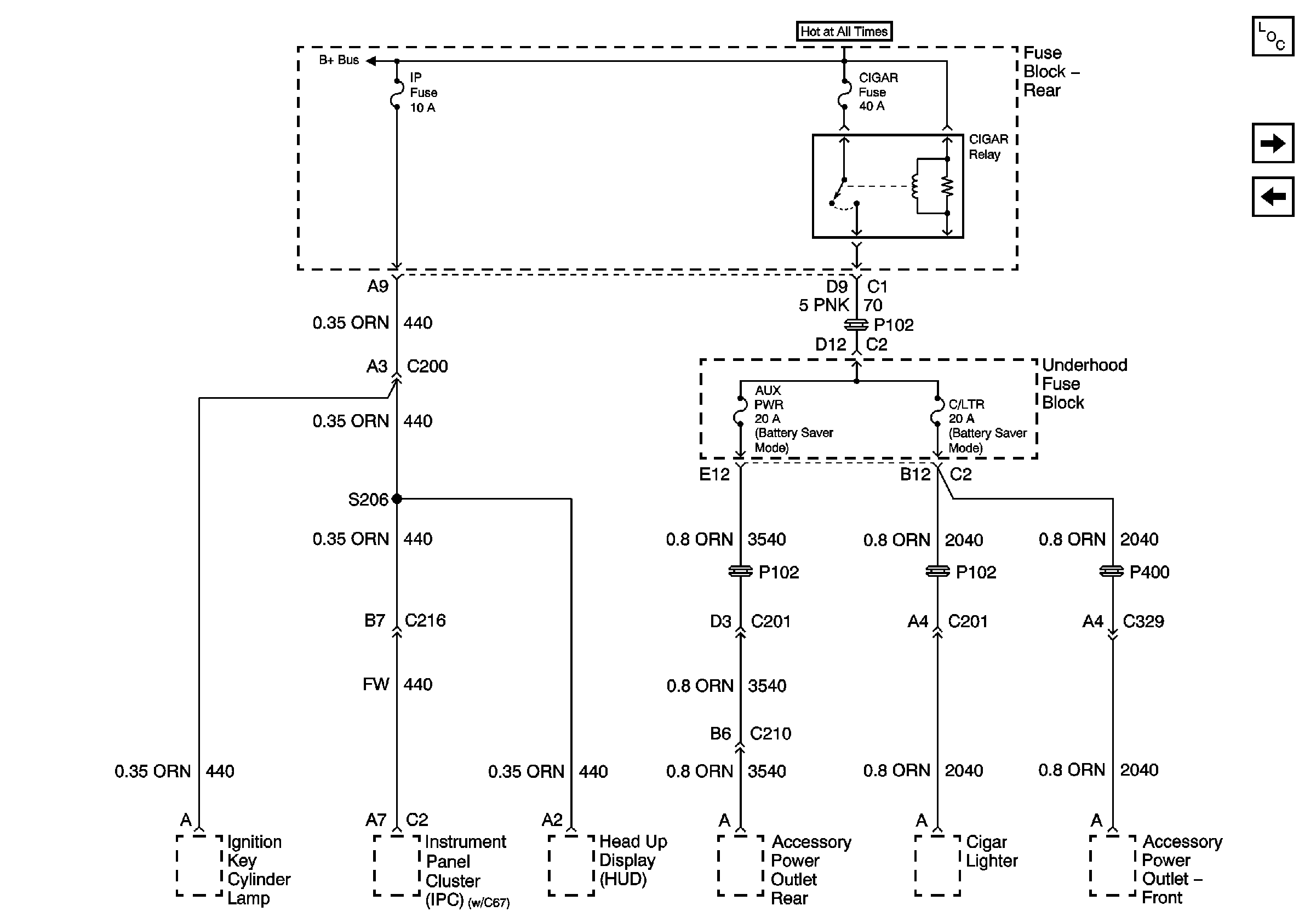
🢒 IP, CIGAR Fuses and the CIGAR Relay (Fuse Block - Rear)
IP, CIGAR Fuses and the CIGAR Relay (Fuse Block - Rear)
IP, CIGAR Fuses and the CIGAR Relay (Fuse Block -- Rear)
Master Electrical Component List
IGN SW, PRK/REV Fuses and the PARK and REVERSE Relays (Fuse Block -Rear)
TSIG/HAZ, STOP LP, AUDIO, and CD Fuses (Fuse Block - Rear)