GM Service Manual Online
For 1990-2009 cars only
Makes
🢒
Chevrolet
🢒
2002
🢒
Venture Ext.
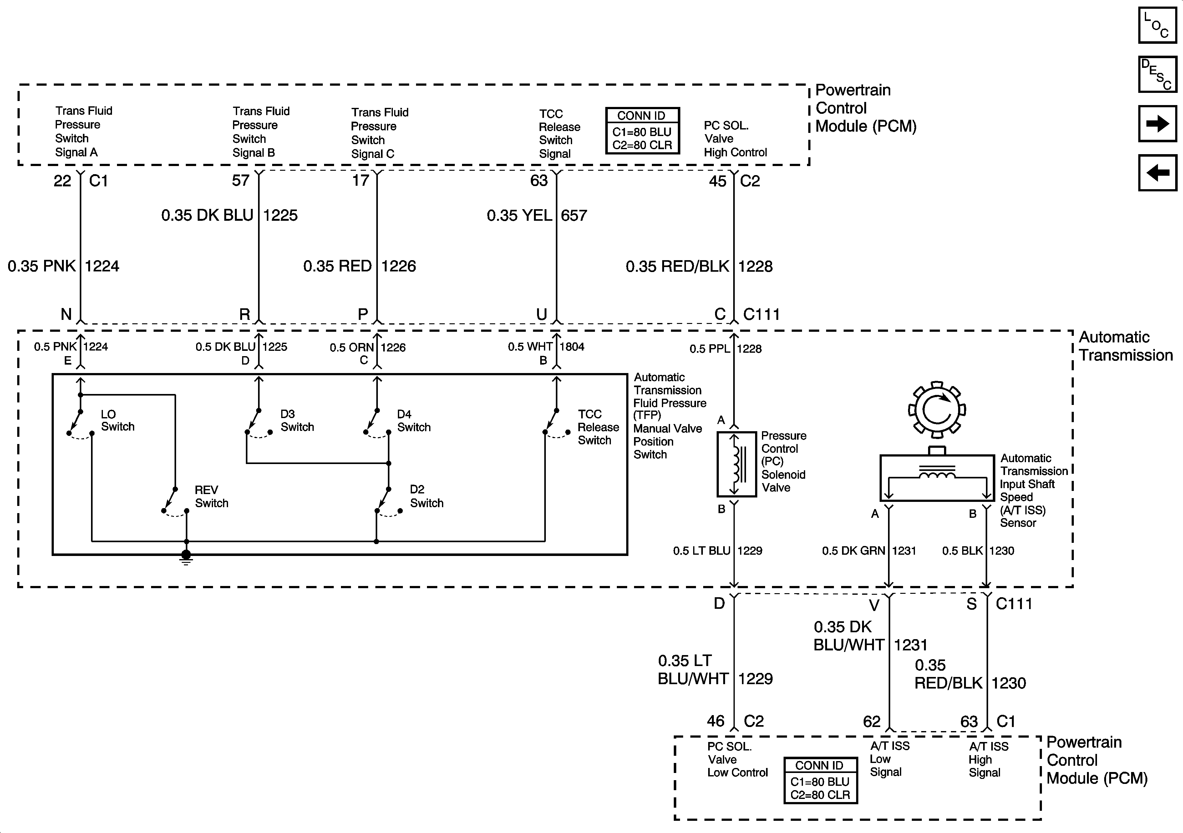
🢒 Automatic Transmission TCC Switch
Automatic Transmission TCC Switch
Automatic Transmission
Master Electrical Component List
Transmission General Description
Automatic Transmission TCC Switch
PCM Power, VSS