Makes 🢒
Chevrolet 🢒
2004 🢒
Vivant 🢒
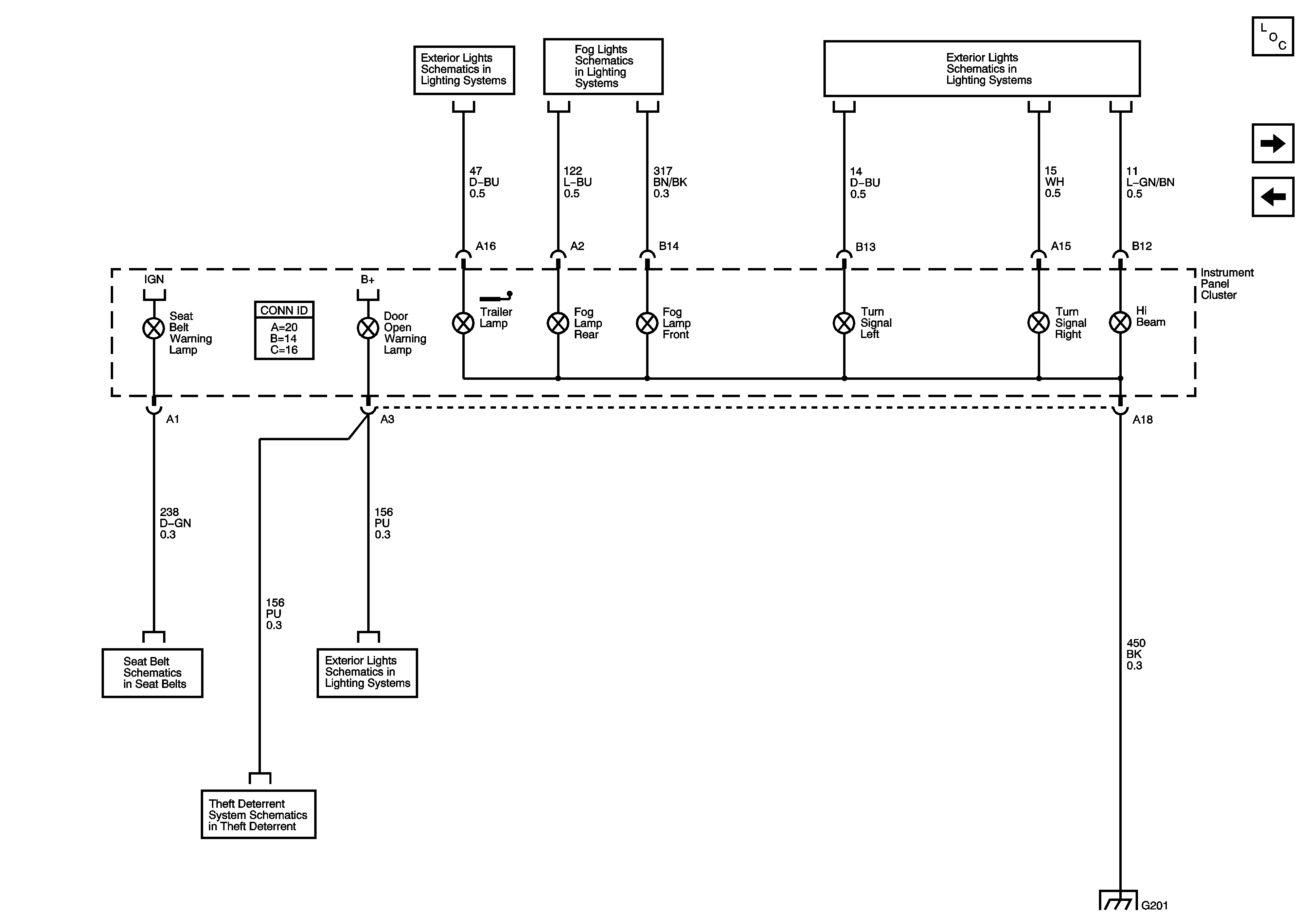
Cluster - SDM, Chime, Seat Belt SW, Door Contact Switches, Blinker Unit, Fog Relay Rear, Hazard, Multifunction Switch, Trunk Room Lamp, Anti-Theft Control Unit, Tailgate Switch
Cluster - SDM, Chime, Seat Belt SW, Door Contact Switches, Blinker Unit, Fog Relay Rear, Hazard, Multifunction Switch, Trunk Room Lamp, Anti-Theft Control Unit, Tailgate Switch