GM Service Manual Online
For 1990-2009 cars only
Makes
🢒
Chevrolet
🢒
2006
🢒
Vivant
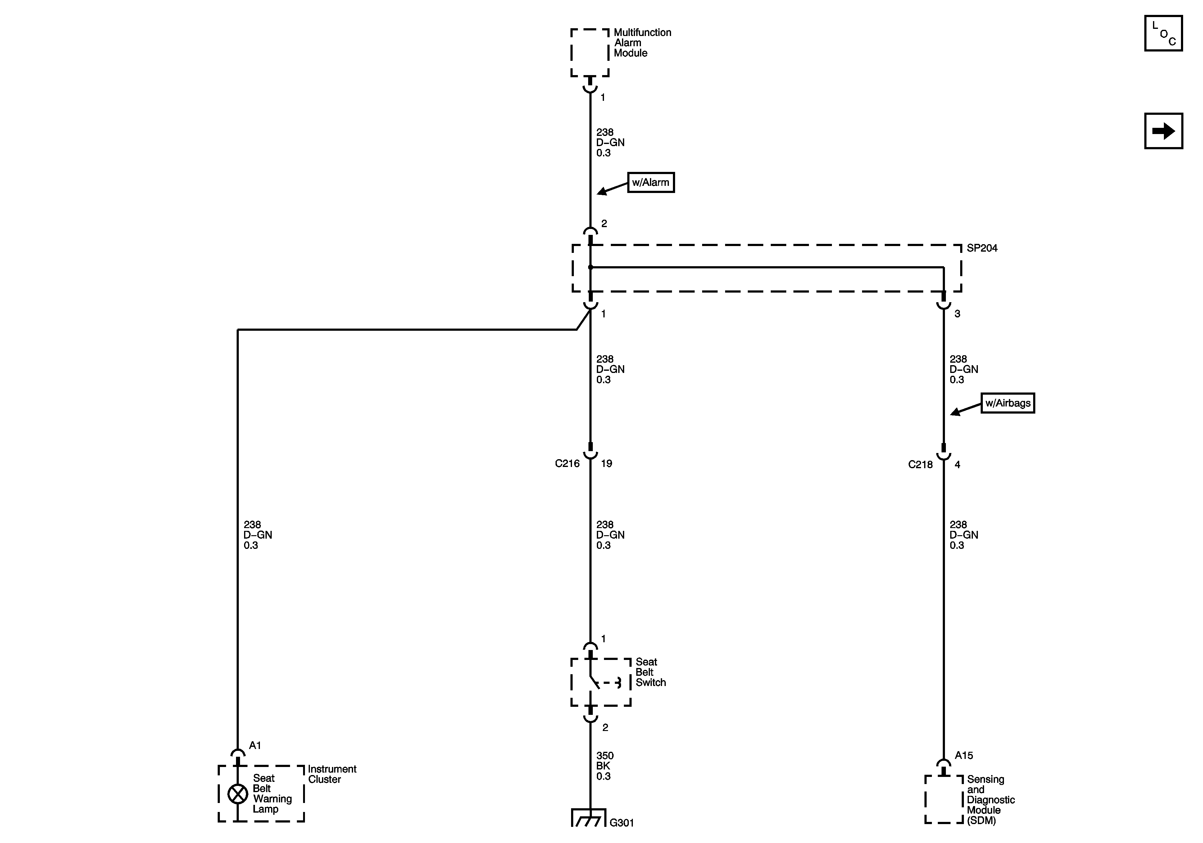
🢒 Seat Belts (RHD)
Seat Belts (RHD)
Seat Belts (RHD)
Master Electrical Component List
Seat Belts (LHD)