GM Service Manual Online
For 1990-2009 cars only
Makes
🢒
Chevrolet
🢒
2007
🢒
Vivant
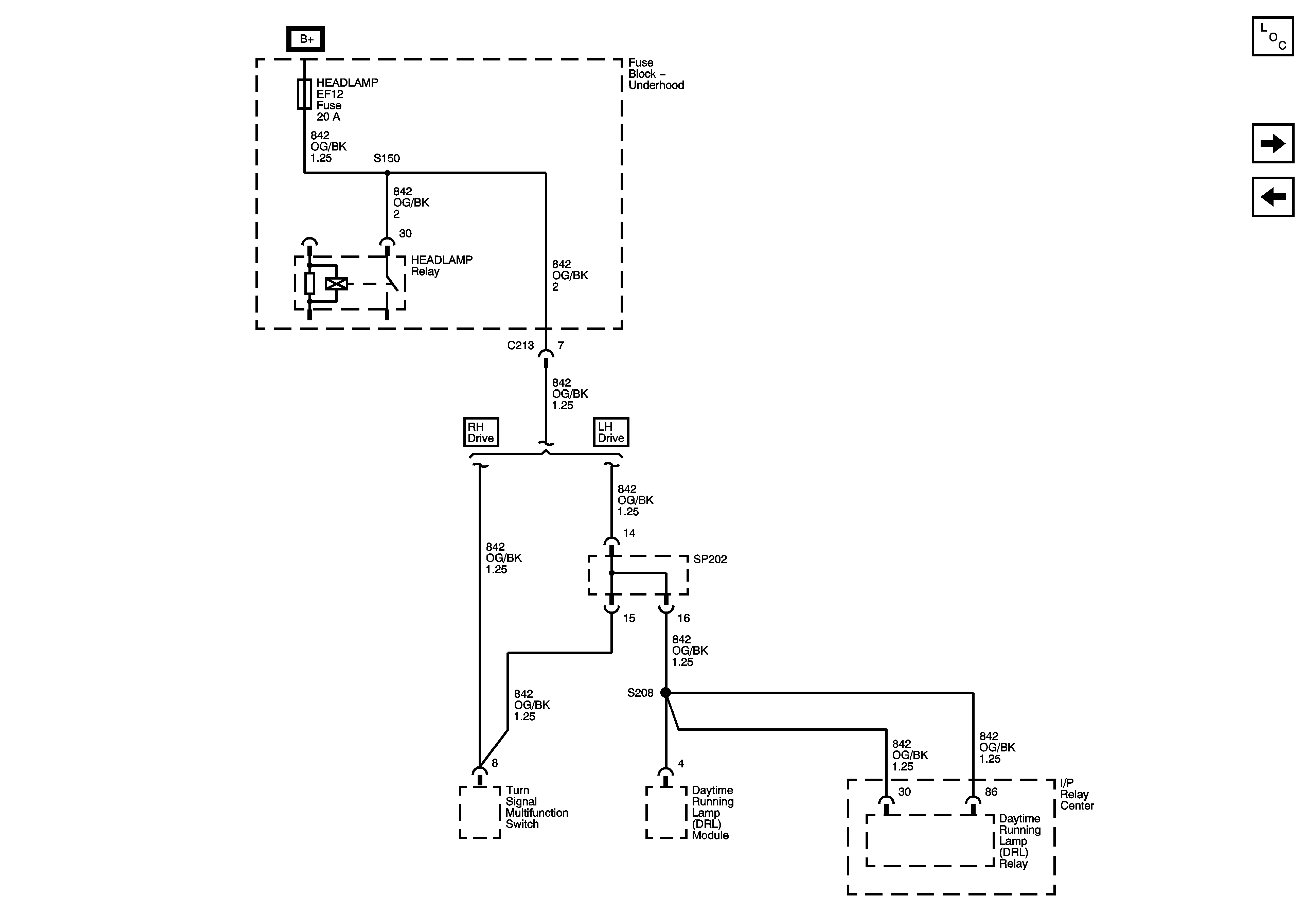
🢒 HEADLAMP Fuse and HEADLAMP Relay
HEADLAMP Fuse and HEADLAMP Relay
HEADLAMP Fuse and HEADLAMP Relay
Master Electrical Component List
FRONT FOG Relay, SIREN and HORN Fuses
PARKING LAMP, LH, PARKING LAMP RH Fuses, PARKING LAMP Relay Continued (RHD)