GM Service Manual Online
For 1990-2009 cars only
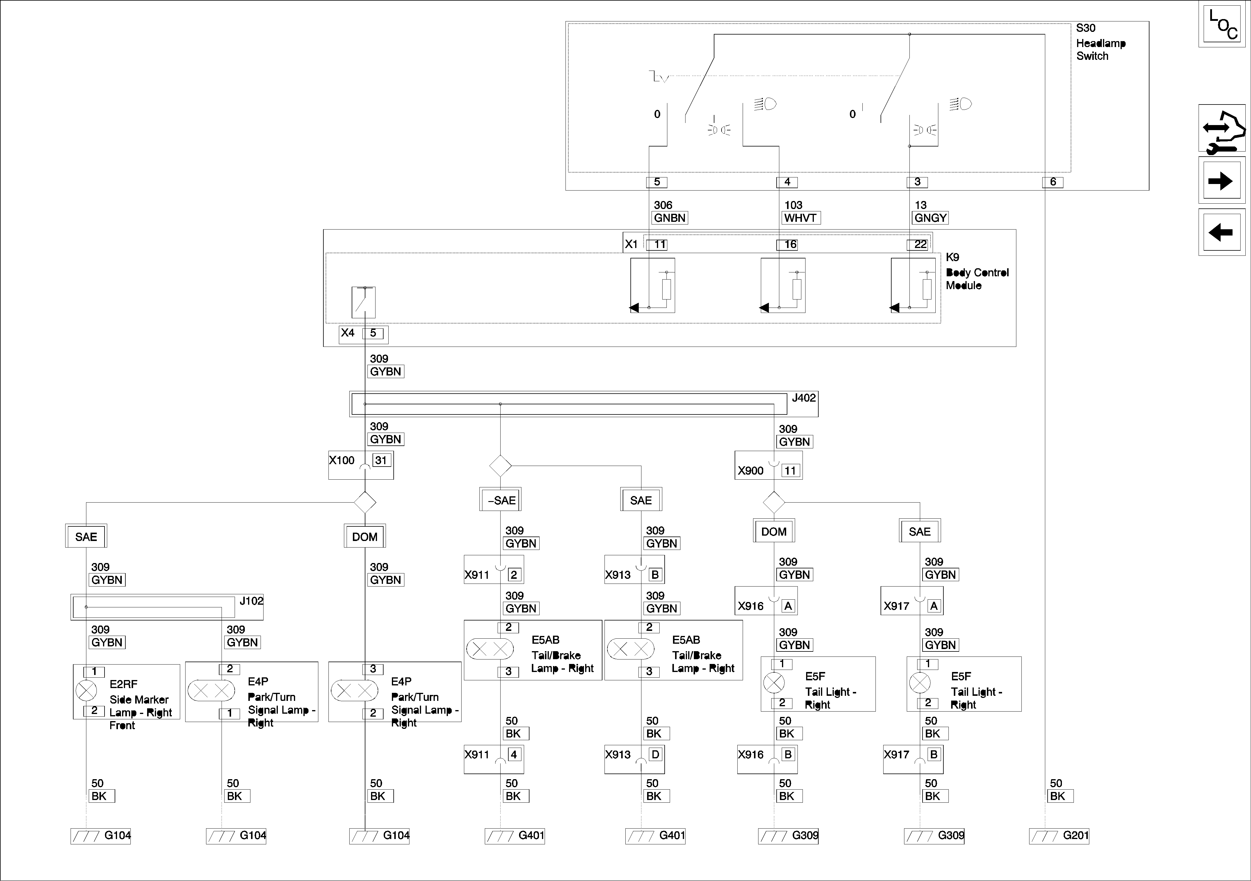
Figure 1:

Park Lamps (1 of 2)


Object Number: 2134746  Size: FS
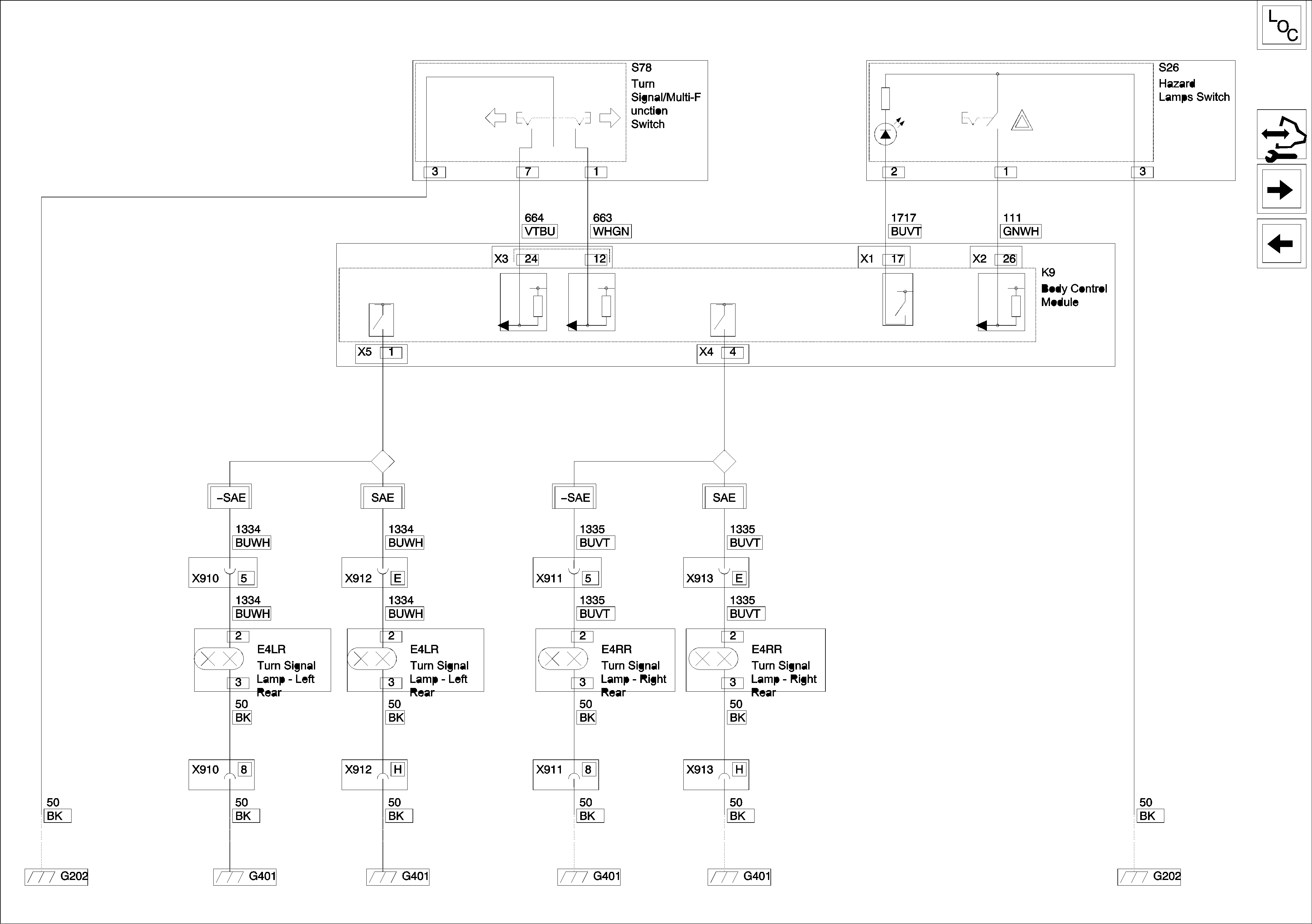
Figure 2:

Park Lamps (2 of 2)


Object Number: 2173515  Size: FS
Figure 3:

Turn Signal Lamps (1 of 2)


Object Number: 2134749  Size: FS
Figure 4:

Turn Signal Lamps (2 of 2)


Object Number: 2173391  Size: FS
Figure 5:

Stop Lamps


Object Number: 2134751  Size: FS
Figure 6:

Backup Lamps


Object Number: 2134753  Size: FS