GM Service Manual Online
For 1990-2009 cars only
Makes
🢒
Daewoo
🢒
2009
🢒
Lacetti (Global Delta)
🢒
Body Systems
🢒
Fixed and Moveable Windows
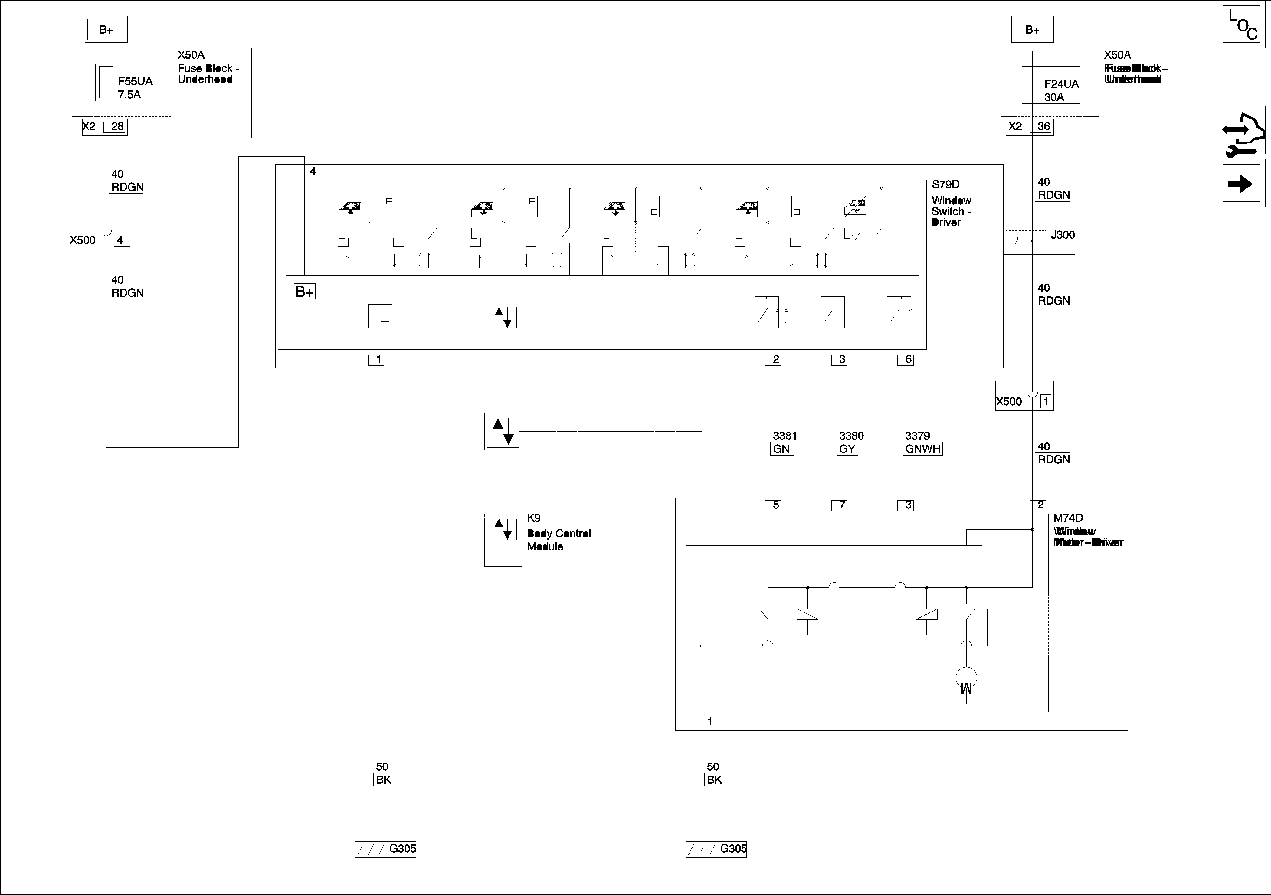
🢒 Moveable Window Schematics
Figure
1:
Power Windows, Driver Door (WINDOW POWER OPERATED-EXPRESS DRIVER UP/DOWN)
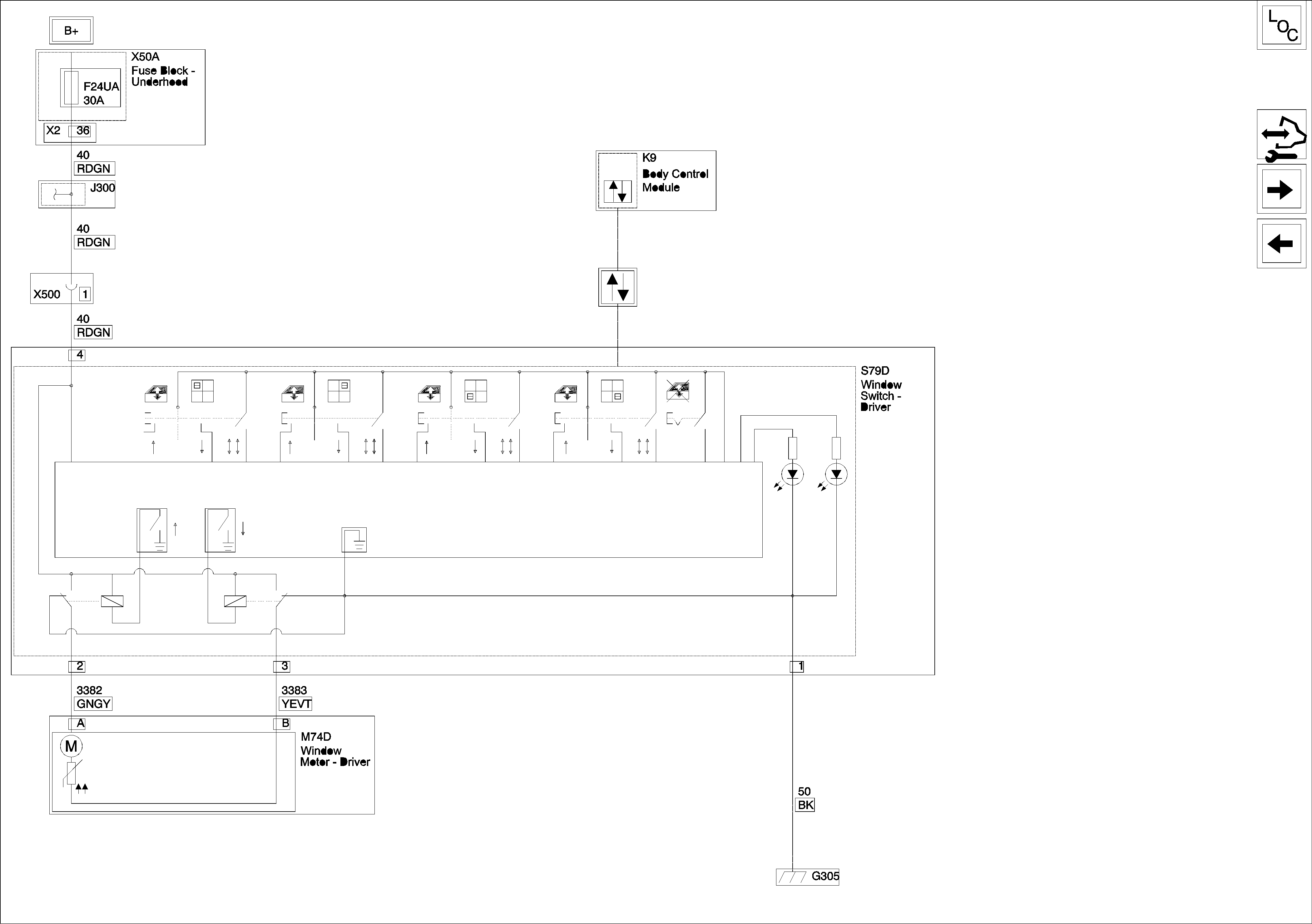
Figure
2:
Power Windows, Driver Door (Window Power Operated, Driver Express Down)
Figure
3:
Power Windows, Passenger Door
Figure
4:
Power Windows, Rear Doors (WINDOW POWER OPERATED, RR DRS, EXPRESS DOWN)