GM Service Manual Online
For 1990-2009 cars only
Figure 1:

Arming Sensor and Inflator Module


Object Number: 52365  Size: FS
SIR Components
SIR System Component Description and Definitions
Crank Fuse 20 Feed
SIR Caution
SIR Caution
SIR Caution
SIR Caution
Discriminating Sensors
Figure 2:

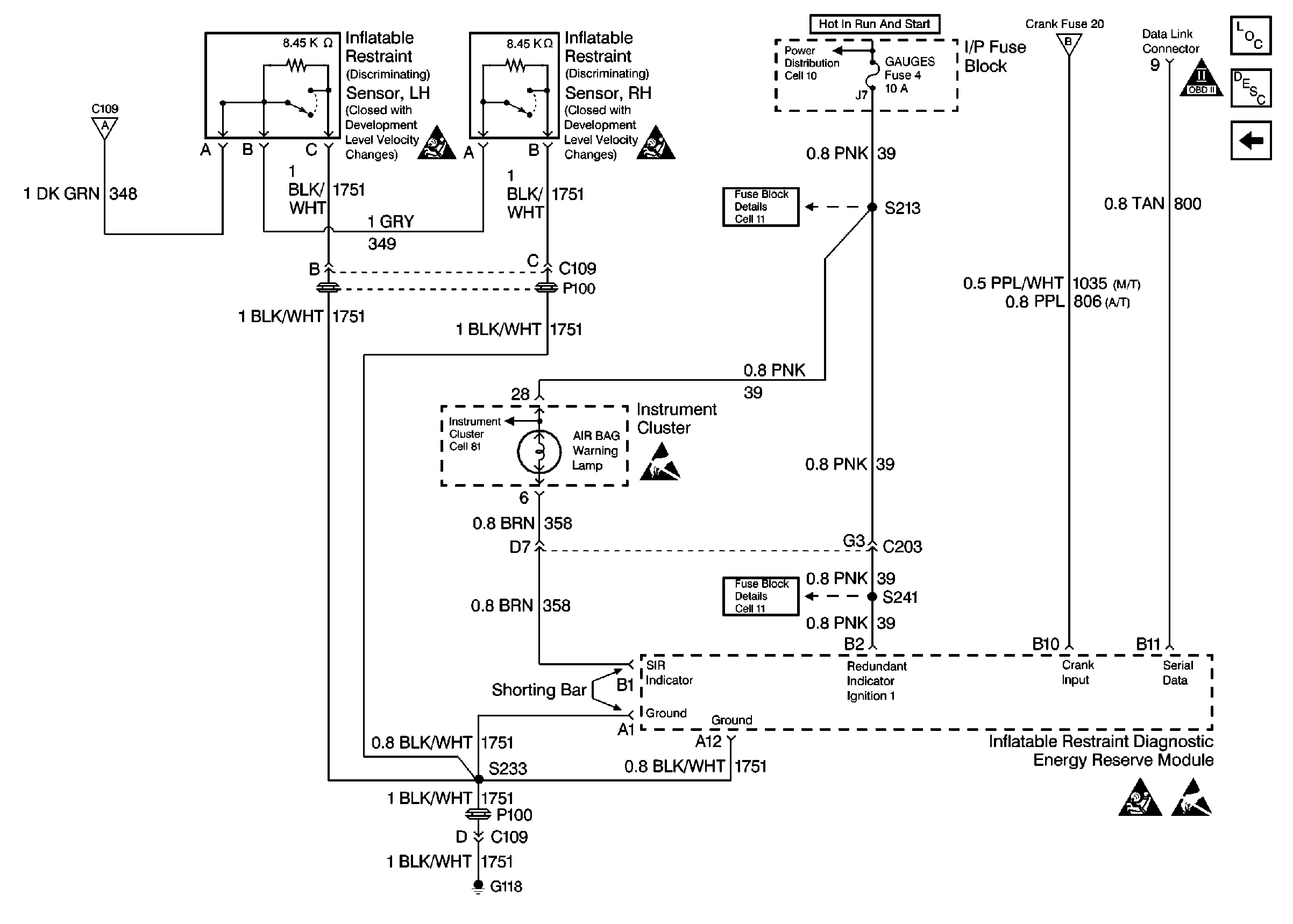
Crank Fuse 20 Feed


Object Number: 52367  Size: FS
SIR Components
SIR System Component Description and Definitions
Discriminating Sensors
Arming Sensor and Inflator Module
CRANK Fuse 20 Feed
CRANK Fuse 20 Feed
CRANK Fuse 20 Feed
Discriminating Sensors
Figure 3:

Discriminating Sensors


Object Number: 52369  Size: FS
SIR Components
SIR System Component Description and Definitions
Crank Fuse 20 Feed
Arming Sensor and Inflator Module
SIR Caution
SIR Caution
Crank Fuse 20 Feed
OBD II Symbol Description Notice
Handling Electrostatic Discharge Sensitive Parts Notice
SIR Caution
Handling Electrostatic Discharge Sensitive Parts Notice