GM Service Manual Online
For 1990-2009 cars only
Figure 1:

Transmission Major Components


Object Number: 25689  Size: LF
(1)Throttle Lever and Bracket Assembly (23)
(2)Pump Rotor (353)
(3)Gasket, Spacer Plate (119)
(4)Spacer Plate (20)
(5)Gasket, Spacer Plate (119)
(6)Drive Sprocket (103)
(7)Case Cover (401)
(8)Torque Converter (1)
(9)Manual Valve (406)
(10)Case (15)
(11)Manual Detent Lever (703)
(12)Manual Shaft (704)
(13)Input Planetary Gear Set (640)
(14)Low and Reverse Clutch Housing (649)
(15)Roller Clutch (662)
(16)Reaction Planetary Gear Set (665)
(17)Final Drive Internal Gear (673)
(18)Differential Assembly (678)
(19)Speedometer Drive Gear (5)
(20)Governor Assembly (4)
(21)Reaction Internal Gear (668)
(22)Parking Lock Pawl (706)
(23)Parking Lock Pawl (706)
(24)Low and Reverse Clutch Plate Assembly (658)
(25)Input Internal Gear (637)
(26)Forward Clutch Plate Assembly (633)
(27)Forward Clutch Housing (624)
(28)Direct Clutch Housing (610)
(29)Intermediate Band (606)
(30)Direct Clutch Plate Assembly (618)
(31)Intermediate Servo Piston (133)
(32)Driven Sprocket (122)
(33)Output Shaft (29)
(34)Drive Link Assembly (101)
(35)Driven Support Sprocket (602)
(36)1-2 Accumulator Piston (421)
(37)Control Valve and Pump Assembly (21)
(38)Pump Shaft (18)
(39)Auxiliary Valve Body (343)
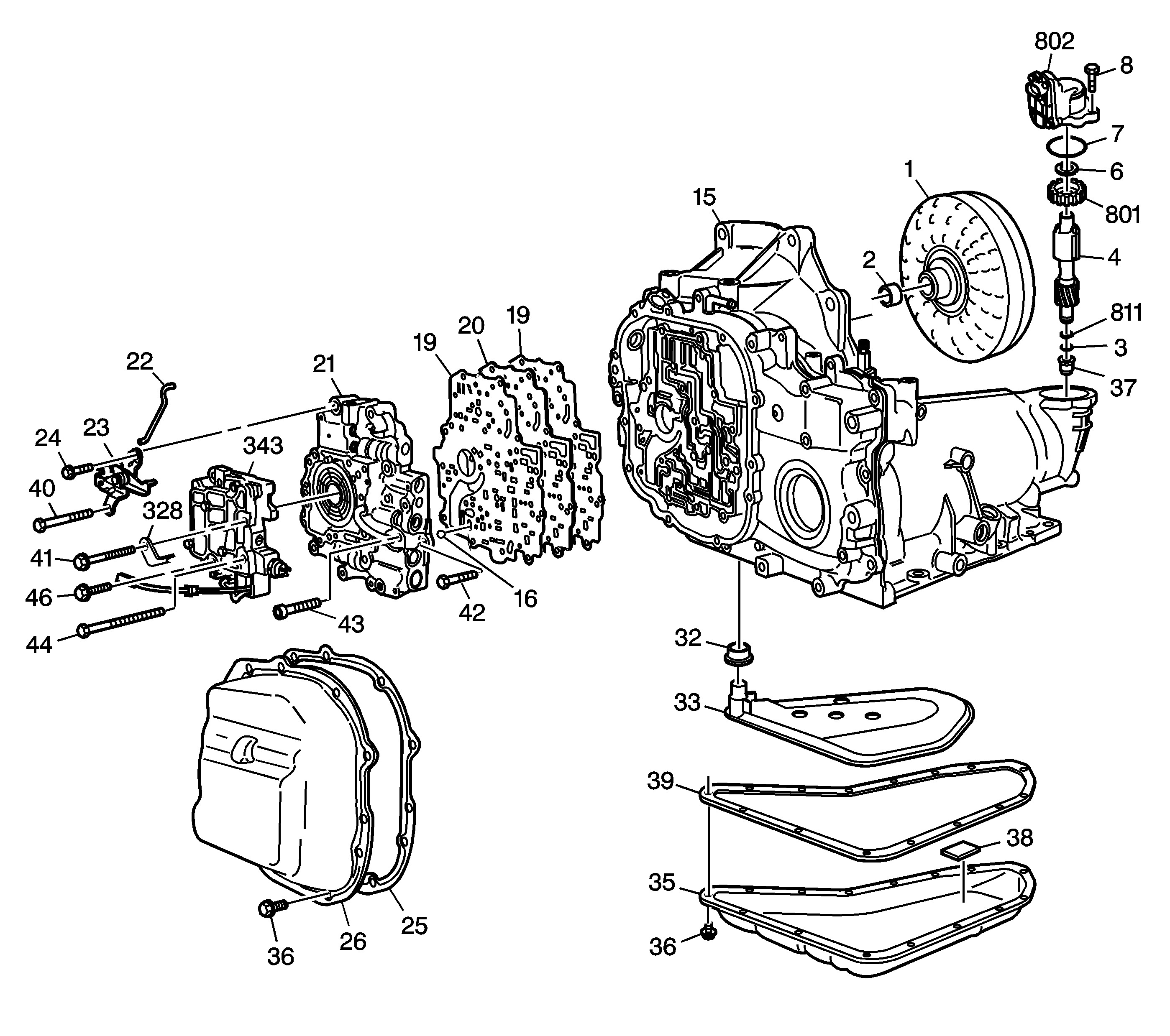
Figure 2:

Case and Associated Parts (1 of 3)


Object Number: 20799  Size: LF
(1)Converter Assembly
(2)Converter Pump Bushing
(3)Fluid Seal Ring
(4)Governor Assembly
(6)Thrust Bearing Assembly
(7)O-Ring (Governor Cover) Seal
(8)Governor Cover/Case Screw
(15)Case Assembly
(16)Ball 6.35 mm (0.25 in) DIA.
(19)Spacer Plate Gasket
(19)Spacer Plate Gasket
(20)Valve Body Spacer Plate
(21)Control Valve and Fluid Pump Assembly
(22)Throttle Lever to Cable Link
(23)Throttle Lever and Bracket Assembly
(24)Valve Body/Case Screw
(25)Valve Body Cover Gasket
(26)Control Valve Body Cover
(32)Filter Seal
(33)Transmission Fluid Strainer Assembly
(35)Transmission Fluid Pan
(36)Conical Washer (Fluid Pan) Screw
(36)Conical Washer (Fluid Pan) Screw
(37)Governor Shaft Sleeve and Screen Assembly
(38)Chip Collector Magnet
(39)Transmission Fluid Pan Gasket
(40)Auxiliary Valve Body/Case Screw
(41)Auxiliary Valve Body/Case Cover Screw
(42)Valve Body/Driven Sprocket Support Screw
(43)Valve Body/Case Screw
(44)Auxiliary Valve Body/Case Screw
(46)Auxiliary Valve Body Cover/Valve Body Screw
(328)Valve Body Pipe Retainer
(343)Auxiliary Valve Body
(801)Speed Sensor Rotor
(802)Complete Speed Sensor Assembly
(811)Governor Compression Ring
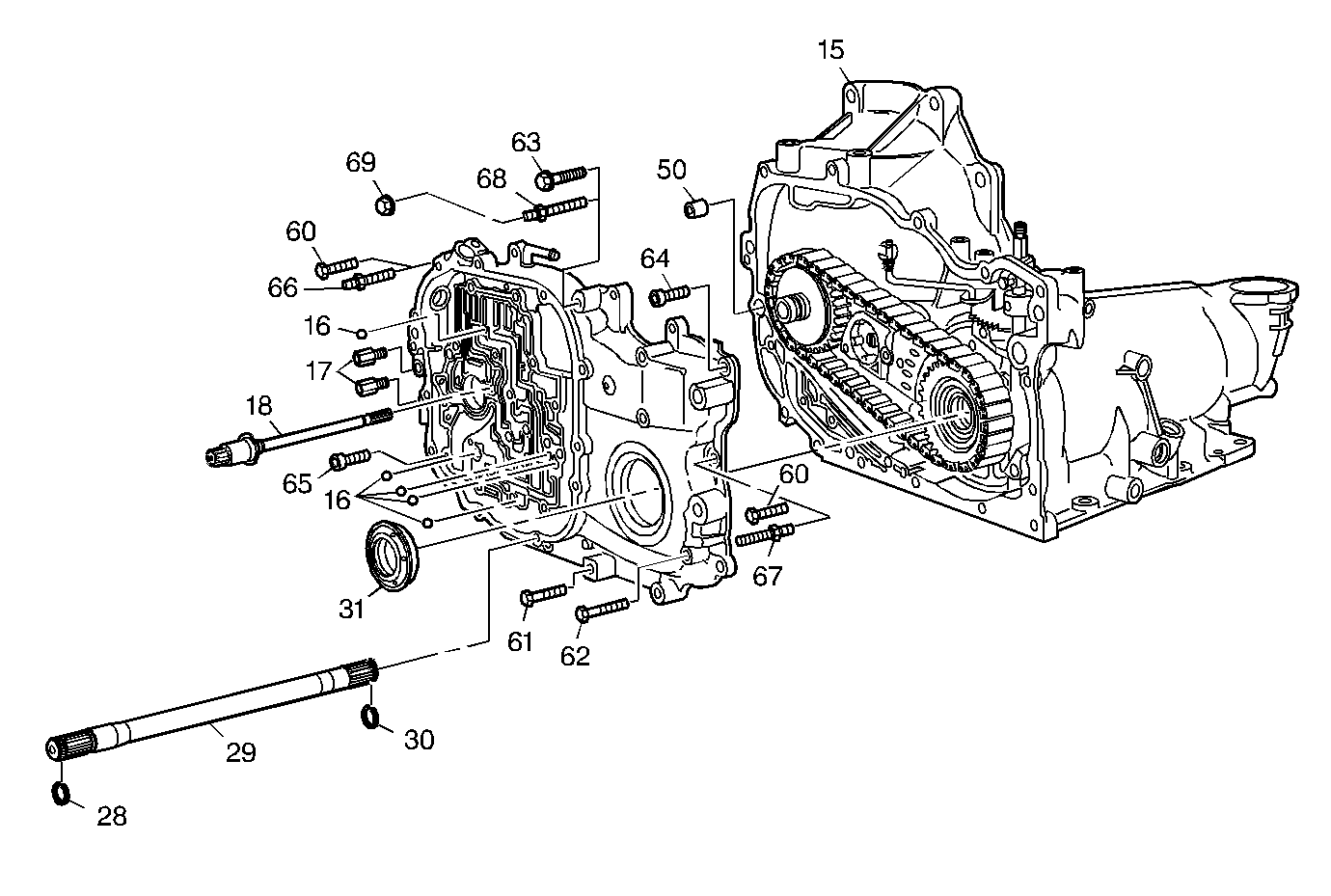
Figure 3:

Case and Associated Parts (2 of 3)


Object Number: 20801  Size: MF
(15)Case, Transmission
(16)Ball 6.35 mm (0.25 in) DIA.
(16)Ball 6.35 mm (0.25 in) DIA.
(17)Connector, Cooler Fitting
(18)Shaft, Fluid Pump Drive
(28)Ring, Snap Retainer (Axle Joint)
(29)Shaft, Output
(30)Ring, Snap Shaft Retainer
(31)Seal Assembly, Axle Fluid
(50)Cup Plug, Case
(60)Screw, Case Cover to Case
(60)Screw, Case Cover to Case
(61)Screw, Case Cover to Case
(62)Screw, Case Cover to Case
(63)Screw, Case Cover to Case
(64)Screw, No. 40 Torx® -- Case Cover to Case (Chrome)
(65)Screw, No. 40 Torx® -- Case Cover to Case (Sealant)
(66)Stud, Case Cover to Case (some models)
(67)Stud, Case Cover to Case (some models)
(68)Stud, Case Cover to Case (some models)
(69)Nut (some models)
Figure 4:

Case and Associated Parts (3 of 3)


Object Number: 20802  Size: LF
(15)Case, Transmission
(101)Link Assembly, Drive
(102)Ring, Snap
(103)Sprocket, Drive
(104)Washer, Drive Sprocket Support to Drive Sprocket
(105)Ring, Fluid Seal Turbine Shaft
(106)Shaft, Turbine
(107)Seal, O-Ring (Turbine Shaft)
(108)Bearing Assembly, Drive Sprocket Support
(109)Support Drive Sprocket
(110)Bushing Drive Sprocket Support
(111)Pin, Dowel (Case Cover to Case)
(111)Pin, Dowel (Case Cover to Case)
(113)Seal Assembly, Manual Shaft
(114)Screw, Special No. 40 Torx® HD. Drive Sprocket Support to Case
(115)Seal Assembly, Converter
(116)Bushing, Case
(117)Seal Assembly, Axle Fluid
(118)Plug, Cup (Parking Pawl Shaft)
(119)Plug, Governor Pressure Pickup
(120)Seal, Low and Reverse to Case
(121)Bearing Assembly, Driven Sprocket to Case Cover Thrust
(122)Sprocket, Driven
(123)Washer, Driven Sprocket to Driven Sprocket Support Thrust
(124)Plug, Cup (3rd Clutch Fluid)
(125)Spring, 3rd Accumulator Exhaust
(126)Valve, 3rd Accumulator Exhaust
(128)Ring, Fluid Seal Intermediate Band Apply Pin
(129)Pin, Intermediate Band Apply
(130)Retainer, Washer (Intermediate Servo Spring)
(131)Spring, Intermediate Servo Cushion
(132)Seal, Lip (Outer) Intermediate Servo
(133)Piston, Intermediate Servo
(134)Seal, Lip (Inner) Intermediate Servo
(135)Ring, Snap (Servo Piston)
(136)Gasket, Intermediate Servo Cover
(137)Cover, Intermediate Servo
(138)Pipe, Governor Fluid
(139)Pipe, Low and Reverse Fluid
(140)Retainer, Low and Reverse Fluid Pipe
(141)Screw, Intermediate Servo Cover
(142)Screw, Pipe Retainer to Case
(142)Screw, Pipe Retainer to Case
(143)Retainer, Governor and Reverse Fluid Pipe
(143)Retainer, Governor and Reverse Fluid Pipe
(144)Washer, Seal Backup
(145)Seal, O-Ring (Low and Reverse Pipe to Case)
(146)Retainer, Fluid Weir
(147)Fluid Weir
(148)Ring, Fluid Seal Turbine Shaft
Figure 5:

Auxiliary Valve Body Assembly


Object Number: 25456  Size: LF
(8)Screw, Auxiliary Valve Body Cover to Auxiliary Valve Body
(41)Screw, Auxiliary Valve Body to Case Cover
(46)Screw, Auxiliary Valve Body Cover to Valve Body
(304)Pin, Valve and Spring Retaining
(310)Plug, Valve Bore
(328)Retainer, Valve Body Pipe
(330)Cover, Auxiliary Valve Body
(331)Gasket, Auxiliary Valve Body Cover
(332)Valve, Converter Clutch Control
(333)TCC Solenoid Valve Assembly
(334)Screw, Solenoid
(335)Switch, Pressure -- 3rd Clutch (some models)
(337)Seal, O-Ring (Solenoid)
(338)Switch, Governor Pressure -- Second Clutch (some models)
(339)Harness, Solenoid Wire
(343)Body, Auxiliary Valve
(344)Sleeve, Auxiliary Valve Body
(357)Filter, Auxiliary Valve Body
(380)Valve, Orifice Control
(381)Spring, Orifice Control Valve
(383)Clip, Wiring
Figure 6:

Control Valve Body and Fluid Pump Assembly


Object Number: 25457  Size: MF
(21)Control Valve and Fluid Pump Assembly
(302)Plug, Bore Line Boost Valve
(303)Valve, Line Boost
(304)Pin, Valve and Spring Retaining
(304)Pin, Valve and Spring Retaining
(304)Pin, Valve and Spring Retaining
(304)Pin, Valve and Spring Retaining
(304)Pin, Valve and Spring Retaining
(304)Pin, Valve and Spring Retaining
(305)Pin, Coiled Spring Line Boost Plug
(306)Pin, Throttle Valve Bushing
(307)Retainer, Spring (Sleeve)
(307)Retainer, Spring (Sleeve)
(308)Valve, Shift TV
(309)Spring, Shift TV
(310)Plug, Valve Bore
(310)Plug, Valve Bore
(311)Ball, Pressure Relief
(312)Spring, Pressure Relief
(313)Spring, 1-2 Accumulator
(314)Bushing, 1-2 Accumulator
(315)Valve, 1-2 Accumulator
(316)Valve, 2-3 Shift
(317)Valve, 2-3 Throttle
(318)Spring, 2-3 Throttle Valve
(319)Bushing, 2-3 Throttle Valve
(320)Valve, 1-2 Shift
(321)Valve, 1-2 Throttle
(322)Spring, 1-2 Throttle Valve
(323)Bushing, 1-2 Throttle Valve
(324)Ball, Low Blow Off
(325)Spring, Low Blow Off
(326)Plug, Low Blow Off Valve
(345)Pin, Slide Pivot
(346)Ring, Fluid Seal (Slide to Cover)
(347)Seal, O-Ring (Pump Slide)
(348)Slide, Pump
(349)Support, Pump Slide Seal
(350)Seal, Pump Slide
(351)Ring, Pump Vane
(351)Ring, Pump Vane
(352)Vane, Pump
(353)Rotor, Fluid Pump
(354)Bearing Assembly, Pump Shaft and Seal
(355)Spring, 3-2
(356)Valve, 3-2 Regulating Control
(358)Plug, Pump Spring Retaining
(359)Spring, Pump Priming
(360)Spring, TV and Reverse Boost Valve
(361)Valve, TV Boost
(362)Bushing, TV and Reverse Boost Valve
(363)Valve, Reverse Boost
(364)Spring, Pressure Regulator
(365)Valve, Pressure Regulator
(366)Bushing, TV Plunger
(367)Plunger, Throttle Valve
(368)Spring, Throttle Valve
(369)Valve, Throttle
(371)Pin, TV and Reverse Boost Bushing
(372)Plug, Bore (Pressure Regulator)
(373)Retainer, Bore Plug Pressure Regulator
(375)Plug, Valve Bore Isolator
(376)Ring, Valve Retaining
(377)Retainer, Throttle Valve
(377)Retainer, Throttle Valve
(382)Plug, Valve Bore
Figure 7:

Case Cover Assembly


Object Number: 25455  Size: MF
(401)Cover, Transmission Case
(402)Nameplate
(403)Screw, Nameplate
(404)Vent Assembly
(404)Vent Assembly
(405)Plug (Line Pressure Pickup)
(406)Valve, Manual
(407)Seal, O-Ring (Electrical Connector)
(408)Electrical Connector
(410)Pin (Thermo-Element)
(411)Plate, Thermostatic Element
(412)Thermostatic Element
(413)Pin Washer Assemblies, Thermo-Element
(414)Washer, Thrust (Case to Drive Sprocket)
(415)Gasket, Case to Case Cover (Center)
(416)Gasket, Case to Case Cover
(417)Spring and Roller Assembly, Manual Detent
(418)Screw, Manual Detent Spring to Case Cover
(419)Spring, 1-2 Accumulator Piston
(420)Ring, Fluid Seal (1-2 Accumulator Piston)
(421)Piston, 1-2 Accumulator
(422)Pin, 1-2 Accumulator
(431)Sleeve, Transmission Case Cover
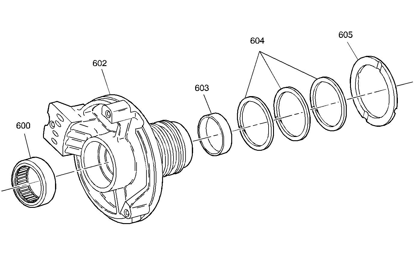
Figure 8:

Driven Sprocket Support Assembly


Object Number: 25446  Size: MF
(600)Bearing Assembly, Driven Sprocket Support
(602)Support Assembly, Driven Sprocket
(603)Bushing, Driven Sprocket Support
(604)Ring, Fluid Seals Driven Sprocket Support
(605)Washer, Driven Sprocket Support to Direct Clutch Thrust
Figure 9:

Direct Clutch Assembly


Object Number: 25448  Size: MF
(606)Band Assembly, Intermediate
(607)Plug, Band Anchor Hole
(608)Bushing, Direct Clutch Housing
(610)Housing and Drum Assembly, Direct Clutch
(611)Bushing, Direct Clutch Drum
(612)Seal, Lip Direct Clutch Piston (Outer)
(613)Seal, Lip Direct Clutch Piston (Center)
(614)Seal, Lip Direct Clutch Piston (Inner)
(615)Piston, Direct Clutch
(616)Apply Ring and Release Spring Assembly
(617)Ring, Snap (Forward and Direct Clutches)
(617)Ring, Snap (Forward and Direct Clutches)
(618)Plate Assembly, Direct Clutch
(619)Plate, Clutch Backing (Direct)
Figure 10:

Forward Clutch Assembly


Object Number: 25449  Size: MF
(617)Ring, Snap (Forward and Direct Clutches)
(622)Ring, Fluid Seals Input Shaft
(623)Bushing, Input Shaft
(624)Housing Assembly, Forward Clutch
(625)Plate, Belleville
(626)Seal, Lip Forward Clutch Piston (Outer)
(627)Seal, Lip forward Clutch Piston (Inner)
(628)Insert, Forward Clutch Piston
(629)Piston, Forward Clutch
(630)Guide, Release Spring (Forward Clutch)
(631)Retainer and Spring Assembly, Forward Clutch
(632)Ring, Snap Spring Retainer (Forward Clutch)
(633)Plate Assembly, Forward Clutch
(634)Plate, Forward Clutch Backing
Figure 11:

Input Components


Object Number: 25451  Size: MF
(636)Washer, Input Shaft Thrust
(637)Gear, Input Internal
(638)Bushing, Input Internal Gear
(639)Washer, Input Carrier/Input Internal Gear Thrust
(640)Carrier, Assembly (Input)
(641)Washer, Input Carrier/Input Sun Gear Thrust
(642)Gear, Input Sun
(643)Drum, Input
(644)Ring, Snap Input Drum/Sun Gear (Selective)
(645)Bushing, Reaction Sun Gear
(646)Gear, Reaction Sun
Figure 12:

Low and Reverse Clutch Assembly


Object Number: 25453  Size: LF
(647)Ring, Front Differential Carrier Spacer Retainer
(647)Ring, Front Differential Carrier Spacer Retainer
(648)Bushing, Low and Reverse Clutch Housing
(649)Housing Assembly, Low And Reverse Clutch
(650)Ring, Low And Reverse Clutch Housing Retainer
(651)Seal, Lip Low and Reverse Piston (Outer)
(652)Seal, Lip Low and Reverse Piston (Inner)
(653)Piston, Low and Reverse Clutch
(655)Spring, Low and Reverse Clutch Release
(657)Ring, Snap (Retainer)
(658)Plate Assembly, Low and Reverse Clutch
(659)Plate, Low and Reverse Clutch Backing (Selective)
(660)Spacer, Reverse Housing/Low Roller Race (Selective)
(661)Race, Low Roller Clutch
(662)Roller Assembly, Low Roller Clutch
(663)Washer, Reaction Carrier/Low Roller Race Thrust
(664)Bushing, Reaction Carrier
(665)Carrier Assembly, Reaction
(666)Washer, Reaction Carrier/Reaction Internal Gear Thrust
(667)Bearing, Reaction Sun/Reaction Internal Gear Thrust
(668)Gear, Reaction Internal
(669)Shaft, Final Drive Sun Gear
(671)Spacer, Final Drive Sun Gear
(688)Plate, Low and Reverse Clutch Waved
(688)Plate, Low and Reverse Clutch Waved
Figure 13:

Final Drive and Differential Carrier Assembly


Object Number: 25454  Size: MF
(673)Gear, Final Drive Internal
(674)Bearing, Thrust Sun Gear/Final Drive Internal Gear
(675)Gear, Final Drive Sun
(676)Bearing, Thrust Sun Gear/Differential Carrier
(677)Ring, Spiral Pinion Retainer
(678)Differential, Carrier Assembly
(679)Gear, Governor Drive
(680)Washer, Differential Carrier/Case Selective Thrust
(681)Bearing Assembly, Differential Carrier/Case Thrust
(682)Shaft, Differential Pinion
(683)Pin, Differential Pinion Shaft Retainer
(684)Washer, Differential Pinion Shaft Retainer
(684)Washer, Differential Pinion Shaft Retainer
(685)Pinion, Differential
(685)Pinion, Differential
(686)Washer, Differential Side Gear Thrust
(686)Washer, Differential Side Gear Thrust
(687)Gear, Differential Side
(687)Gear, Differential Side
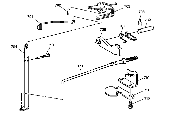
Figure 14:

Parking Lock Assembly


Object Number: 71947  Size: MF
(701)Rod and Retainer Assembly
(702)Detent Lever to Shaft Pin
(703)Manual Detent Lever and Hub Assembly
(704)Manual Shaft
(705)Parking Lock Actuator Assembly
(706)Parking Lock Pawl
(707)Parking Pawl Return Spring
(708)Parking Pawl Shaft Retainer
(709)Parking Lock Pawl Shaft
(710)Parking Lock Bracket
(711)Dipstick Stop and Filter Bracket
(712)Parking Lock Bracket Screw (M8 X 1.25 X 20)
(713)Manual Shaft/Case Retaining Pin
Figure 15:

Bushings, Bearings and Thrust Washers


Object Number: 25458  Size: LF
(2)Bushing, Converter Pump
(104)Washer, Drive Sprocket Support to Drive Sprocket
(108)Bearing Assembly, Drive Sprocket Support
(110)Bushing, Drive Sprocket Support
(116)Bushing, Case
(116)Bushing, Case
(121)Bearing Assembly, Driven Sprocket to Case Cover Thrust
(123)Washer, Driven Sprocket and Driven Sprocket Support Thrust
(354)Bearing Assembly, Pump Shaft and Seal
(414)Washer, Thrust Case Cover to Drive Socket
(600)Bearing, Driven Sprocket Support
(603)Bushing, Driven Sprocket Support
(605)Washer, Driven Sprocket Support to Direct Clutch Thrush
(608)Bushing, Direct Clutch Housing
(611)Bushing, Direct Clutch Drum
(621)Ring, Snap Input Shaft (Selective)
(623)Bushing, Input Shaft
(636)Washer, Input Shaft Thrust
(638)Bushing, Input Internal Gear
(639)Washer, Input Carrier/Input Internal Gear Thrust
(641)Washer, Input Carrier/Input Sun Gear Thrust
(644)Ring, Snap Input Drum/Sun Gear (Selective)
(645)Bushing, Reaction Sun Gear
(648)Bushing, Low and Reverse Clutch Housing
(660)Spacer, Reverse Housing and Low Roller Race
(663)Washer, Reaction Carrier and Low Roller Race Thrust
(664)Bushing, Reaction Carrier
(666)Washer, Reaction Carrier and Reaction Internal Gear Thrust
(667)Bearing, Reaction Sun and Reaction Internal Gear Thrust
(674)Bearing, Thrust Sun Gear and Final Drive Internal Gear
(676)Bearing, Thrust Sun Gear and Differential Carrier
(680)Washer, Differential Carrier and Case Selective Thrust
(681)Bearing Assembly, Differential Carrier and Case Thrust
Figure 16:

Seals


Object Number: 25459  Size: LF
(31)Seal Assembly, Axle Fluid
(105)Ring, Fluid Seal Turbine Shaft
(107)Seal, O-Ring (Turbine Shaft)
(115)Seal Assembly, Converter
(117)Seal Assembly, Axle
(128)Ring, Fluid Seal Intermediate Band Apply Pin
(132)Seal, Lip (Outer) Intermediate Servo
(134)Seal, Lip (Inner) Intermediate Servo
(145)Seal, O-Ring (Low and Reverse Pipe to Case)
(148)Ring, Fluid Seal Turbine Shaft
(337)Seal, O-Ring (Solenoid) (TCC models only)
(346)Ring, Fluid Seal (Slide to Cover)
(349)Support, Pump Slide Seal
(350)Seal, Pump Slide
(351)Ring, Pump Vane
(420)Ring, Fluid Seal (1-2 Accumulator Piston)
(604)Ring, Fluid Seals Driven Sprocket Support
(612)Seal, Lip Direct Clutch Piston (Outer)
(613)Seal, Lip Direct Clutch Piston (Center)
(614)Seal, Lip Direct Clutch Piston (Inner)
(622)Ring, Fluid Seals Input Shaft
(626)Seal, Lip Forward Clutch Piston (Outer)
(627)Seal, Lip Forward Clutch Piston (Inner)
(651)Seal, Lip Low and Reverse Piston (Outer)
(652)Seal, Lip Low and Reverse Piston (Inner)
Figure 17:

Auxiliary Valve Body Cover Fluid Passages (Auxiliary Valve Body Side)


Object Number: 25691  Size: MF
(3)Converter Feed
(4)Converter Apply/Return
(5)Converter Release
(8)Solenoid Signal
(8)Solenoid Signal
(9)Exhaust
(10)Line
(10)Line
(12)Second Clutch
(31)Void
Figure 18:

Auxiliary Valve Body Cover Gasket Fluid Passages


Object Number: 25690  Size: MF
(3)Converter Feed
(8)Solenoid Signal
(10)Line
(10)Line
(10)Line
Figure 19:

Auxiliary Valve Body Fluid Passages (Auxiliary Valve Body Cover Side)


Object Number: 25694  Size: MF
(3)Converter Feed
(4)Converter Apply/Return
(5)Converter Release
(7)To Cooler
(8)Solenoid Signal
(9)Exhaust
(10)Line
(10)Line
(12)Second Clutch
(13)3rd Clutch (Direct Clutch)
(13)3rd Clutch (Direct Clutch)
(31)Void
Figure 20:

Auxiliary Valve Body Fluid Passages (Fluid Pump Side)


Object Number: 25693  Size: MF
(3)Converter Feed
(4)Converter Apply/Return
(5)Converter Release
(7)To Cooler
(9)Exhaust
(10)Line
(10)Line
(12)Second Clutch
(12)Second Clutch
(13)3rd Clutch (Direct Clutch)
(32)Drilled and Tapped Hole
Figure 21:

Control Valve Body and Fluid Pump Assembly Fluid Passages (Auxiliary Valve Body Side)


Object Number: 25696  Size: MF
(3)Converter Feed
(4)Converter Apply/Return
(5)Converter Release
(7)To Cooler
(9)Exhaust
(9)Exhaust
(10)Line
(11)Drive
(12)Second Clutch
(13)3rd Clutch (Direct Clutch)
(24)Governor
(303)Line Boost Valve
(324)Low Blow-off Valve
(370)Valve Body Pipe (Drive Fluid)
Figure 22:

Control Valve Body Fluid Passages (Case Cover Side)


Object Number: 25685  Size: LF
(#1)Checkball (16)
(1)Intake
(2)Decrease
(3)Converter Feed
(4)Converter Apply/Return
(5)Converter Release
(5)Converter Release
(6)Lube
(7)To Cooler
(9)Exhaust
(9)Exhaust
(9)Exhaust
(9)Exhaust
(10)Line
(11)Drive
(11)Drive
(11)Drive
(11)Drive
(11)Drive
(11)Drive
(12)Second Clutch
(13)3rd Clutch (Direct Clutch)
(13)3rd Clutch (Direct Clutch)
(13)3rd Clutch (Direct Clutch)
(14)Intermediate (Manual Second)
(15)Low
(15)Low
(16)Low First (Manual First)
(16)Low First (Manual First)
(16)Low First (Manual First)
(17)Reverse
(20)RNDI
(21)RND
(22)1-2 Accumulator
(22)1-2 Accumulator
(23)3rd Accumulator
(24)Governor
(25)Throttle Valve (TV)
(25)Throttle Valve (TV)
(26)Shift Throttle Valve (STV)
(26)Shift Throttle Valve (STV)
(26)Shift Throttle Valve (STV)
(26)Shift Throttle Valve (STV)
(27)Part Throttle Valve (PTV)
(27)Part Throttle Valve (PTV)
(28)Detent
(28)Detent
(29)Low Blow-off
(31)Void
Figure 23:

Typical Control Valve Body Spacer Plate Fluid Passages


Object Number: 25697  Size: MF
(1)Intake
(4)Converter Apply/Return
(6)Lube
(6)Lube
(7)To Cooler
(9)Exhaust
(9)Exhaust
(9)Exhaust
(10)Line
(11)Drive
(11)Drive
(11)Drive
(11)Drive
(11)Drive
(11)Drive
(11)Drive
(11)Drive
(11)Drive
(12)Second Clutch
(12)Second Clutch
(13)3rd Clutch
(13)3rd Clutch
(13)3rd Clutch
(13)3rd Clutch
(13)3rd Clutch
(14)Intermediate (Manual Second)
(15)Low
(15)Low
(15)Low
(16)Low First (Manual First)
(16)Low First (Manual First)
(16)Low First (Manual First)
(16)Low First (Manual First)
(17)Reverse
(20)RNDI
(21)RND
(22)1-2 Accumulator
(22)1-2 Accumulator
(23)3rd Accumulator
(24)Governor
(25)Throttle Valve (TV)
(26)Shift Throttle Valve (STV)
(26)Shift Throttle Valve (STV)
(26)Shift Throttle Valve (STV)
(26)Shift Throttle Valve (STV)
(26)Shift Throttle Valve (STV)
(26)Shift Throttle Valve (STV)
(27)Part Throttle Valve (PTV)
(27)Part Throttle Valve (PTV)
(28)Detent
(28)Detent
Figure 24:

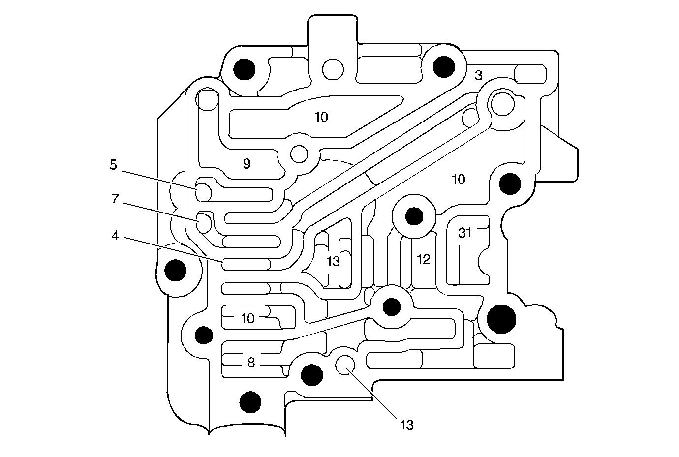
Case Cover Fluid Passages (Control Valve Body Side)


Object Number: 25698  Size: MF
(#2)Checkball (16)
(#3)Checkball (16)
(#4)Checkball (16)
(#5)Checkball (16)
(#6)Checkball (16)
(1)Intake
(3)Converter Feed
(6)Lube
(6)Lube
(6)Lube
(7)To Cooler
(7)To Cooler
(9)Exhaust
(9)Exhaust
(9)Exhaust
(10)Line
(11)Drive
(11)Drive
(11)Drive
(11)Drive
(12)Second Clutch
(12)Second Clutch
(13)3rd Clutch (Direct Clutch)
(13)3rd Clutch (Direct Clutch)
(14)Intermediate (Manual Second)
(15)Low
(15)Low
(16)Low First (Manual First)
(16)Low First (Manual First)
(17)Reverse
(18)Low/Reverse
(19)3rd/Reverse
(20)RNDI
(21)RND
(22)1-2 Accumulator
(23)3rd Accumulator
(24)Governor
(25)Throttle Valve (TV)
(26)Shift Throttle Valve (STV)
(26)Shift Throttle Valve (STV)
(27)Part Throttle Valve (PTV)
(28)Detent
(31)Void
(31)Void
(31)Void
(31)Void
(31)Void
Figure 25:

Case Cover Fluid Passages (Case Side)


Object Number: 25699  Size: MF
(1)Intake
(6)Lube
(9)Exhaust
(9)Exhaust
(9)Exhaust
(11)Drive
(12)Second Clutch
(12)Second Clutch
(17)Reverse
(18)Low/Reverse
(22)1-2 Accumulator
(23)3rd Accumulator
(24)Governor
(31)Void
(31)Void
(31)Void
(31)Void
(404)Vent Pipe
(404)Vent Pipe
(405)Line Pressure Pickup Pipe Plug
(406)Manual Valve
(412)Thermostatic Element
Figure 26:

Driven Sprocket Support Fluid Passages


Object Number: 25701  Size: MF
(11)Drive
(6)Lube
(6)Lube
(17)Reverse
(17)Reverse
(19)3rd/Reverse
(19)3rd/Reverse
(602)Driven Sprocket Support Assembly
(610)Direct Clutch Housing and Drum Assembly
Figure 27:

Oil Pump Drive Shaft and Drive Sprocket Support Fluid Passages


Object Number: 25695  Size: MF
(1)Steel Sleeve
(3)Converter Seal Drain Back
(4)Converter Apply/Return
(4)Converter Apply/Return
(5)Converter Release
(18)Fluid Pump Drive Shaft
(103)Drive Sprocket
(104)Drive Sprocket Support to Drive Sprocket Washer
(105)Turbine Shaft Fluid Seal Ring
(106)Turbine Shaft
(107)Turbine Shaft O-Ring Seal
(108)Drive Sprocket Support Bearing Assembly
(109)Drive Sprocket Support
(110)Drive Sprocket Support Bushing
(148)Turbine Shaft Fluid Seal Ring
Figure 28:

Case Fluid Passages (Case Cover Side)


Object Number: 25702  Size: MF
(1)Intake
(6)Lube
(9)Exhaust
(11)Drive
(12)Second Clutch
(12)Second Clutch
(17)Reverse
(18)Low/Reverse
(19)3rd/Reverse
(22)1-2 Accumulator
(23)3rd Accumulator
(24)Governor
(30)Seal, Drain Back
(31)Void
(31)Void
(31)Void
(31)Void
(50)Cup Plug (Reverse)
(109)Drive Sprocket Support
(124)Cup Plug (3rd Clutch Fluid)
(602)Driven Sprocket Support
Figure 29:

Forward Clutch Assembly Fluid Passages


Object Number: 25687  Size: MF
(1)Input Shaft
(2)Steel Sleeve
(6)Lube
(11)Drive
(622)Input Shaft Fluid Seal Rings
(623)Input Shaft Bushing
(624)Forward Clutch Housing Assembly
(626)Forward Clutch Piston Lip Seal (Outer)
(627)Forward Clutch Piston Lip Seal (Inner)
(628)Forward Clutch Piston Insert
(629)Forward Clutch Piston
(630)Forward Clutch Release Spring Guide
(631)Forward Clutch Retainer and Spring Assembly
(632)Forward Clutch Retainer and Spring Asm. Snap Ring
Figure 30:

Case Fluid Passages (Oil Pan Side)


Object Number: 25692  Size: MF
(12)Second Clutch
(18)Low/Reverse
(23)3rd Accumulator
(24)Governor
(119)Plug, Governor Pressure Pickup
(138)Pipe, Governor Oil
(139)Pipe, Low/Reverse