GM Service Manual Online
For 1990-2009 cars only

    Object Number: 16374  Size: SH
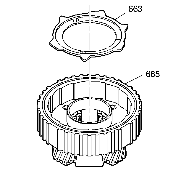
  1. Insert the low roller race thrust washer (663) into the reaction carrier assembly (665).

  2. Object Number: 16375  Size: SH
  3. Insert the roller clutch rollers and the springs into the cage (662).
  4. Insert the roller assembly (662) into the reaction carrier assembly (665).

  5. Object Number: 16376  Size: SH
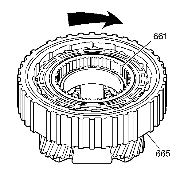
  6. Using a rotating motion, insert the clutch race (661) into the carrie (665) with the groove of the race facing upward.
  7. Use TRANSJELâ„¢ or equivalent in order to assemble the reaction carrier thrust washer (666) onto the carrier (665).

  8. Object Number: 16377  Size: SH
  9. Grasp the carrier (665) in one hand and check the clockwise rotation of the race (661). Confirm that the race does not rotate in a counterclockwise direction.

  10. Object Number: 16368  Size: SH
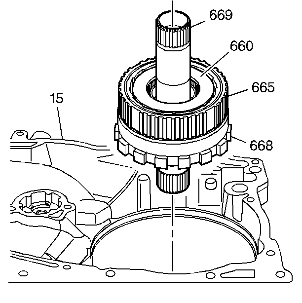
  11. Affix the reaction internal gear (668) onto the final drive sun gear shaft (669).
  12. Insert the thrust bearing (667) onto the reaction internal gear (668).
  13. Insert the reaction carrier (665) into the reaction internal gear (668) using a slight twisting motion in order to engage the gear teeth.
  14. Affix the selective spacer (660) onto the reaction carrier (665).

  15. Object Number: 16378  Size: SH
  16. Grasp the reaction gear set by the sun gear shaft (669) and insert the gear assembly into the case (15).
  17. The splines of the shaft must engage the final drive sun gear.