GM Service Manual Online
For 1990-2009 cars only

    Object Number: 20222  Size: SH
  1. Remove the differential pinion shaft retaining pin (704). Use a pin punch.

  2. Object Number: 20224  Size: SH

    Important: If the pinion gears are removed, place the final drive carrier into a clean transmission oil pan in order to prevent losing the needle bearings.

  3. Remove the differential pinion shaft (703).

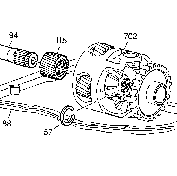
  4. Object Number: 20225  Size: SH

    Important: The snap ring (57) is not reusable. Discard the snap ring (57).

  5. Remove the snap ring (57) from the end of the output shaft (94).
  6. Remove the output shaft (94) from the differential carrier (702).
  7. Remove the final drive sun gear (115).

  8. Object Number: 20226  Size: SH
  9. Remove the differential pinion gears (707) and the thrust washers (706).
  10. Remove the differential side gears (709) and the thrust washers (708).

  11. Object Number: 20227  Size: SH
  12. Remove the final drive carrier spiral retaining ring (701).

  13. Object Number: 20228  Size: SH

    Important: When removing the pinion gears, note the orientation. You must install the pinion gears in the same direction in which you removed the pinion gears. If you install the pinion gear upside down, the change in set wear patterns will cause a noise condition.

  14. Remove the four planet pinion pins (714).
  15. Remove the four pinion gears (711).
  16. Remove the pinion thrust washers (710).
  17. Remove the needle roller bearings (712).
  18. Remove the needle bearing spacers (713).
  19. Remove the final drive sun gear to carrier thrust bearing (700).

  20. Object Number: 25501  Size: SH
  21. Inspect the needle bearings (712), the thrust washers (710), the pinion gears (711), and the planet pinion pins (714) for excessive wear. Polishing is a normal condition for the pinion pins and the needle bearings.
  22. Inspect the pinion shaft (714) for spalling or for wear.
  23. Inspect the thrust washers (710) for wear and for cracks.
  24. Clean and dry the final drive carrier and the final drive components.