GM Service Manual Online
For 1990-2009 cars only

    Object Number: 10699  Size: SH
  1. Inspect the 3-4 accumulator piston (428) for the following:
  2. • Porosity
    • A scored pin
    • A nicked groove in the piston sleeve
  3. Inspect the piston pin (426) from the 3-4 accumulator for scoring and free movement in the piston bore.
  4. Inspect the springs (423-425) from the 3-4 accumulator for distorted or broken coils.
  5. Inspect the piston cylinder (421) from the 3-4 accumulator for the following:
  6. • Porosity or cracks
    • A rough or scored seal surface
    • A cut seal

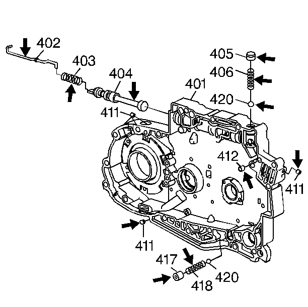
    Object Number: 10700  Size: SH

    Important: Do not remove the blowoff valves unless the valves are damaged.

  7. Inspect the ball valve spring (418), the bore plug (417), and the ball valve (420) for damage.
  8. Inspect the ball valve spring (406), the bore plug (405), and the ball valve (420) for damage.
  9. Inspect the manual valve (404), the link (402), and the link spring (403) for damage.
  10. Inspect the manual valve (404) for binding or looseness in the case cover assembly (401).
  11. Inspect the case cover plugs, and inspect the orificed cup plug. Correct the following conditions:
  12. • Part is loose
    • Part is missing
    • Part is plugged

    Object Number: 10701  Size: SH

    Important: Do not remove the bearing unless the bearing is damaged.

  13. Inspect the bearing assembly (431) for damage or roughness.
  14. Inspect the oil seal (409) for a missing garter spring or for a cut lip seal.
  15. Inspect the case cover (401) for the following:
  16. • Porosity
    • Interconnected fluid passages
    • Cracks or rough machined surfaces