GM Service Manual Online
For 1990-2009 cars only

Transmission Disassemble 4WD

Tools Required

J 37637 Case Separator


    Object Number: 153552  Size: SH
  1. Remove the clutch release bearing (2) from the input shaft.
  2. Remove the following components from the upper and lower case:
  3. • The eight clutch housing bolts (3)
    • The clutch housing (4)
  4. Remove the following components from the rear case (1):
  5. • The four bolts
    • The gearshift lever case

    Object Number: 153555  Size: SH
  6. Remove the following components from the upper case (1) and the lower case (3):
  7. • The twelve bolts
    • The rear case (2)

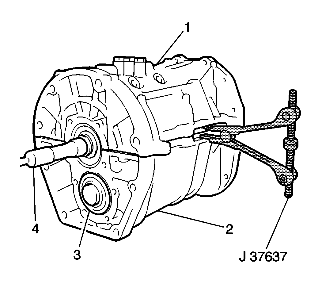
    Object Number: 153634  Size: SH
  8. Remove eight bolts from the input shaft bearing retainer.
  9. Use two flat-bladed tools in order to remove the input shaft bearing retainer from the upper and lower cases.

  10. Object Number: 153652  Size: SH
  11. Remove the ten upper-to-lower case retaining bolts.
  12. Use the J 37637 in order to separate the upper (1) and lower (2) case halves.
  13. Remove the main shaft and the input shaft assembly.
  14. Important: The input shaft rides on a needle bearing between the input shaft and the main shaft assembly.

    When the input shaft separates from the main shaft assembly, the needle bearing may remain either in the input shaft or on the main shaft assembly.

    Remove the input shaft needle bearing in order to prevent damage when servicing the input shaft and the main shaft assembly.

  15. Remove the following components from the main shaft:
  16. • The input shaft
    • The input shaft needle bearing

Transmission Disassemble 2WD

Tools Required

J 37637 Case Separator


    Object Number: 153552  Size: SH
  1. Remove the clutch release bearing (2) from the input shaft.
  2. Remove the following components from the upper and lower case:
  3. 2.1. The eight clutch housing bolts (3)
    2.2. The clutch housing (4)

    Object Number: 154796  Size: SH
  4. Remove the following components from the extension case:
  5. 3.1. The ten bolts
    3.2. The gearshift lever case
  6. Remove the following components from the upper and lower case:
  7. 4.1. The twelve bolts
    4.2. The extension case

    Object Number: 153634  Size: SH
  8. Remove the eight bolts from the input shaft bearing retainer.
  9. Use two flat-bladed tools in order to remove the input shaft bearing retainer from the upper and lower cases.

  10. Object Number: 153652  Size: SH
  11. Remove the ten upper-to-lower case retaining bolts.
  12. Use the J 37637 in order to separate the upper (1) and lower (2) case halves.
  13. Remove the main shaft and the input shaft assembly from the lower case.
  14. Important: The input shaft rides on a needle bearing between the input shaft and the main shaft assembly.

    The needle bearing may remain either in the input shaft or on the main shaft assembly during separation of the input shaft from the main shaft assembly.

    Remove the input shaft needle bearing in order to prevent damage during service of the input shaft and the main shaft assembly.

  15. Remove the following components from the main shaft:
  16. 10.1. The input shaft
    10.2. The input shaft needle bearing