GM Service Manual Online
For 1990-2009 cars only

Tools Required

    • J 8001 Dial Indicator Set
    • J 22888-D Right Differential Side Bearing Puller
    • J 35378 Bearing Puller Pilot
    • J 35409 Differential Side Bearing Installer
    • J 25025-1 Dial Indicator Mounting Post

Removal Procedure

  1. Disassemble the transaxle. Refer to Transmission Disassemble .

  2. Object Number: 410229  Size: SH
  3. Remove 12 bolts from the carrier cover (1).
  4. Remove the carrier cover and remove the carrier gasket.

Disassembly Procedure


    Object Number: 163684  Size: SH
  1. Use a torque wrench in order to measure the total preload.
  2. The total preload should be within the following range:

    • The total preload with a new bearing should be 0.3-0.4 N·m (2.5-3.9 lb in).
    • The total preload with a reused bearing should be 0.1-0.2 N·m (1.2-1.9 lb in).

    Object Number: 163688  Size: SH
  3. Use J 8001 and J 25025-1 in order to measure the backlash of the side gear.
  4. The standard backlash is 0.05-0.20 mm (0.0020-0.0079 in).


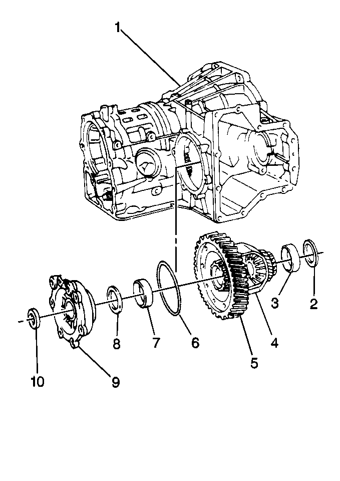
    Object Number: 410222  Size: SH
  5. Remove the right side bearing cap (1) .

  6. Object Number: 410281  Size: SH
  7. Remove the 6 bolts
  8. Tap the left bearing retainer loose with a plastic hammer.
  9. Remove the retainer (1) .

  10. Object Number: 440572  Size: MH
  11. Remove the O-ring (6) from the retainer (9).
  12. Replace the oil seal (10), the shim (8), or the outer race (7) if necessary.
  13. Set the retainer (9) to one side.
  14. Remove the following components from the differential case (1):
  15. • The differential carrier (4) and ring gear (5) assembly
    • The outer race (3)
    • The adjusting shim (2)

    Object Number: 163694  Size: SH
  16. Use J 22888-D and J 35378 in order to remove the side bearing from the differential carrier.

  17. Object Number: 412146  Size: SH
  18. Use J 22888-D and J 35378 in order to remove the front bearing (1) from the differential carrier (2).

  19. Object Number: 163696  Size: SH
  20. Use the J 35409 in order to install the front bearing and the side bearing to the differential carrier.
  21. Align the marks on the ring gear and the differential carrier.
  22. Remove the following components:
  23. 15.1. The 8 bolts
    15.2. The locking plates
  24. Tap on the ring gear in order to remove it from the case.
  25. Loosely install the new set bolts and the plates.
  26. Notice: Use the correct fastener in the correct location. Replacement fasteners must be the correct part number for that application. Fasteners requiring replacement or fasteners requiring the use of thread locking compound or sealant are identified in the service procedure. Do not use paints, lubricants, or corrosion inhibitors on fasteners or fastener joint surfaces unless specified. These coatings affect fastener torque and joint clamping force and may damage the fastener. Use the correct tightening sequence and specifications when installing fasteners in order to avoid damage to parts and systems.

  27. Tighten the sets bolts uniformly, a little at a time.
  28. Tighten
    Tighten the set bolts to 97 N·m (71  lb ft).


    Object Number: 412137  Size: SH

    Important: Stake one claw (2) flush with the flat surface of the nut.

    For the claw that contacts the protruding part of the nut, stake only the half that is on the tightening side.

  29. Use a hammer and a drift punch in order to stake the locking plates.
  30. Hold one pinion and the one side gear toward the case
  31. Measure the backlash of the other side gear.

    • The standard backlash is 0.05-0.20 mm (0.0020-0.0079 in).
    • If the backlash is not within the specifications, install the correct thrust washer to the side gears.

    Object Number: 163711  Size: SH
  32. Drive out the pinion shaft lock pin from the side on which the ring gear is installed.
  33. Remove the pinion shaft from the case.
  34. Remove the following components:
  35. • The 2 pinions
    • The 2 side gears
    • The 4 thrust washers