GM Service Manual Online
For 1990-2009 cars only

Tools Required

    • J 36850 Transjel® Transmission Assembly Lubricant
    • J 8614-01 Countershaft Driven Gear Holder
    • J 35425 Rack Seal and Bearing Installer
    • J 34826 Hub Nut Socket
    • J 26900-6 Dial Caliper
    • J 7872 Magnetic Base Indicator Set
  1. Apply J 36850 to the underdrive sun gear inner thrust bearing (1).

  2. Object Number: 165826  Size: SH
  3. Install the underdrive sun gear into the underdrive thrust bearing. Install the assembly into the underdrive clutch drum (2).

  4. Object Number: 165827  Size: SH
  5. Install the underdrive sun gear into the underdrive clutch drum (2).
  6. Align the inner teeth of the underdrive clutch discs.

  7. Object Number: 165830  Size: SH
  8. Install the countershaft assembly (3) into the underdrive clutch assembly (1).

  9. Object Number: 165832  Size: SH
  10. Measure the countershaft assembly (1) depth using a J 26900-6 and a straight edge (A).
  11. • Measure the distance between the end of the countershaft and the bolt seat underdrive clutch drum support. Countershaft assembly installation depth should measure 33.3 - 35.5 mm (1.311 - 1.398 in).
    • If the countershaft assembly installation depth does not fall within specification, remove the countershaft assembly installation depth falls within specification.
  12. Apply J 36850 to the countershaft driven gear thrust bearing.

  13. Object Number: 165834  Size: SH
  14. Install the countershaft driven gear thrust bearing into transaxle case (1).

  15. Object Number: 165838  Size: SH
  16. Install the countershaft driven gear (1) onto the countershaft using a J 35425 and a hammer while supporting the countershaft.

  17. Object Number: 164516  Size: SH
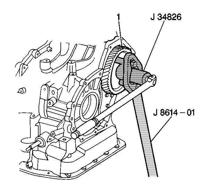
  18. Install a J 8614-01 onto the countershaft locknut driven gear stationary during the countershaft locknut installation.
  19. Notice: Use the correct fastener in the correct location. Replacement fasteners must be the correct part number for that application. Fasteners requiring replacement or fasteners requiring the use of thread locking compound or sealant are identified in the service procedure. Do not use paints, lubricants, or corrosion inhibitors on fasteners or fastener joint surfaces unless specified. These coatings affect fastener torque and joint clamping force and may damage the fastener. Use the correct tightening sequence and specifications when installing fasteners in order to avoid damage to parts and systems.

  20. Install the countershaft driven gear locknut onto the countershaft driven gear (1) using a J 34826 with a J 8614-01 .
  21. Tighten
    Tighten the countershaft driven gear locknut to 177 N·m (131 lb ft).

  22. Remove the J 8614-01 from the countershaft driven gear.

  23. Object Number: 165844  Size: SH
  24. Measure the countershaft assembly end play using a J 7872 .
  25. • Place the J 7872 on the end of the countershaft assembly and gently move the countershaft up and down while observing the J 7872 .
    • The countershaft assembly (1)  end play should fall within 0.2 - 0.9 mm (0.008 - 0.035 in).
    • If the countershaft assembly does not fall within specification, remove the countershaft assembly and reinstall until the countershaft assembly end play is within specification.

    Object Number: 165847  Size: SH
  26. Stake the countershaft driven gear locknut (2).