GM Service Manual Online
For 1990-2009 cars only

Tools Required

    • J 23327 Clutch Spring Compressor
    • J 23327-90 Fourth Clutch Spring Compressor Adapter
    • J 38554 Fourth Clutch Piston Installer

    Object Number: 174905  Size: SH
  1. Install the fourth clutch piston inner seal (533) and the outer seal (534).

  2. Object Number: 174907  Size: SH
  3. Install the J 38554 .
  4. Lubricate the piston and J 38554 with DEXRON® III transmission fluid.
  5. Install the fourth clutch piston assembly (532).
  6. Remove J 38554 .

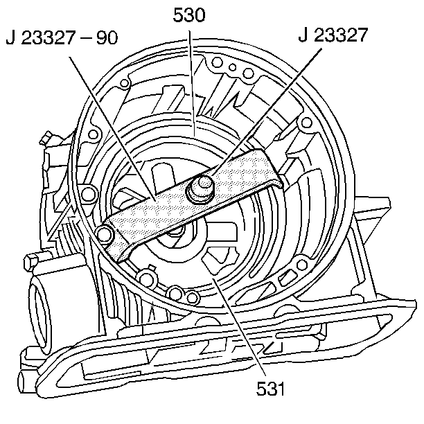
  7. Object Number: 174885  Size: SH
  8. Install the fourth clutch retainer and spring assembly (531).
  9. Place the fourth clutch spring retaining ring (530) on top of the spring assembly (531).
  10. Install J 23327 and J 23327-90 and compress the fourth clutch spring assembly.
  11. Install the fourth clutch spring retaining ring (530).
  12. Remove the tools.