GM Service Manual Online
For 1990-2009 cars only
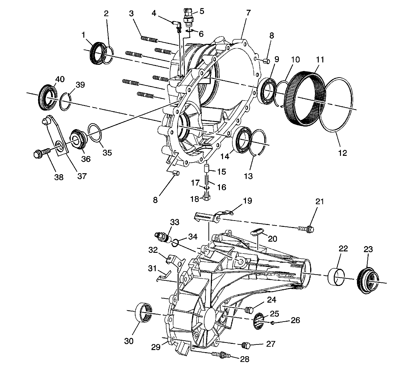
Figure 1:

Transfer Case Components


Object Number: 887072  Size: LF
(1)Input Shaft Seal
(2)Input Gear Bearing Outer Retaining Ring
(3)Adapter Stud
(4)Vent
(5)Gear Indicator Switch
(6)Gear Indicator Switch Seal
(7)Front Case Half
(8)Locating Pin
(8)Locating Pin
(9)Input Gear Bearing
(10)Input Gear Bearing Retaining Ring
(11)Annulus Gear
(12)Annulus Gear Retaining Ring
(13)Front Output Shaft Bearing Retaining Ring
(14)Front Output Shaft Bearing
(15)Shift Detent Plunger
(16)Shift Detent Spring
(17)Shift Detent Plunger Plug O-Ring Seal
(18)Shift Detent Spring Bolt
(19)Wiring Harness Bracket
(20)Access Hole Plug
(21)Case Half Bolt
(22)Rear Bushing
(23)Rear Output Shaft Seal
(24)Fill Plug
(25)ID Plate
(26)ID Plate Screw
(27)Drain Plug
(28)Case Half Stud
(29)Rear Case Half
(30)Front Output Shaft Rear Bearing
(31)Oil Pump Wear Sleeve
(32)Bracket
(33)Vehicle Speed Sensor
(34)Vehicle Speed Sensor O-Ring Seal
(35)Shift Detent Lever Seal
(36)Shift Control Lever Shaft Support
(37)Shift Control Lever
(38)Shift Control Lever Bolt
(39)Front Output Shaft Bearing Outer Retaining Ring
(40)Front Output Shaft Seal
Figure 2:

Internal Components


Object Number: 897592  Size: LF
(1)Planetary Carrier Internal Gear Retaining Ring
(2)Planetary Carrier Lock Plate
(3)Input Gear Front Thrust Washer
(4)Input Gear
(5)Input Gear Needle Bearing and Cup Plug
(6)Input Gear Rear Thrust Washer
(7)High/Low Planetary Carrier
(8)High/Low Range Sleeve
(9)Synchronizer Retaining Ring
(10)Synchronizer Sleeve
(11)Synchronizer Insert Spring
(12)Synchronizer Insert
(13)Synchronizer Hub
(14)Synchronizer Insert Spring
(15)Shift Fork Shaft Spring
(16)Shift Shaft
(17)2/4 Wheel Drive Mode Shift Fork
(18)Shift Detent Lever
(19)High/Low Range Shift Fork
(20)Synchronizer Outer Ring
(21)Synchronizer Middle Ring
(22)Synchronizer Inner Ring
(23)2/4 Wheel Drive Synchronizer Gear
(24)Drive Sprocket Front Retaining Ring
(25)Drive Sprocket Sleeve
(26)Drive Sprocket
(27)Drive Sprocket Rear Retaining Ring
(28)Chain
(29)Rear Output Shaft
(30)Oil Pump O-Ring Seal
(31)Oil Pump
(32)Speed Reluctor Wheel
(33)Speed Reluctor Wheel Retaining Ring
(34)Rear Output Shaft Bearing
(35)Rear Output Shaft Bearing Outer Retaining Ring
(36)Rear Output Shaft Bearing Retaining Ring
(37)Oil Pump Suction Pipe O-Ring Seal
(38)Oil Pump Suction Pipe
(39)Connector Hose
(40)Magnet
(41)Oil Pump Screen
(42)Driven Sprocket Retaining Ring
(43)Driven Sprocket
(44)Front Output Shaft Cup Plug
(45)Front Output Shaft