Tools Required
| • | J 26958
Output Shaft Loading Tool |
| • | J 38385
Output Shaft Loading Tool Adapter |
- Inspect the case extension assembly (6) for the following conditions:
| • | A damaged or porous sealing surface for the case extension seal |
| • | A damaged or porous sealing surface for the vehicle speed sensor |
| • | A damaged or porous sealing surface for the right drive shaft oil seal assembly |
| • | A worn or damaged front differential carrier bushing (7A) or output shaft bearing assembly (7B) |
| • | A porous or damaged case extension housing |
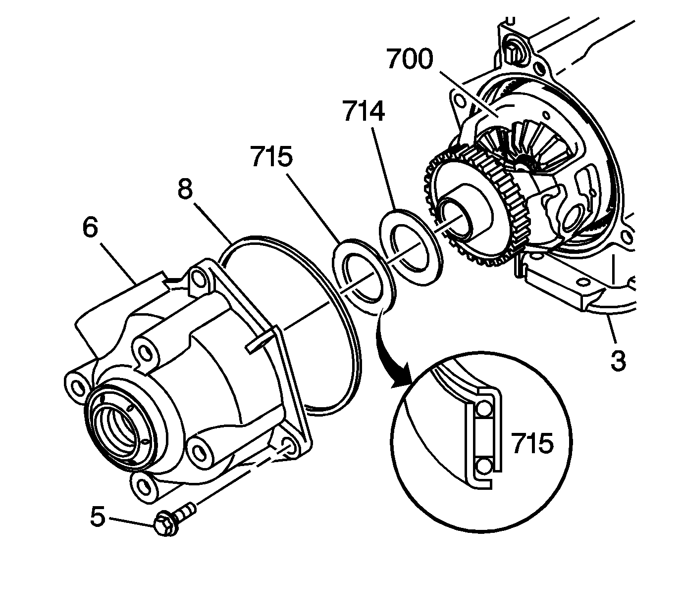
- Install the differential carrier/case selective thrust washer (714) onto the differential/final drive carrier
assembly (700).
- Install the thrust bearing (715) onto the differential/final drive carrier assembly (700).
- Affix the seal (8) onto the case extension (6).
- Install the case extension assembly (6) onto the case (3).
- Install only two case extension bolts (5) for later removal.
Tighten
Tighten the bolts until the extension is flush to the case.
- Perform end play check, refer to
Differential Carrier End Play Check
.